E-mail:BD@ebraincase.com
Tel:+8618971215294
English 中文版
Pioneering Innovation in Gene Vector Research - BrainCasePioneering Innovation in Gene Vector Research - BrainCase
  • Home
  • Pre-made AAV Library
    CRISPRRNAiHSV-helperRV-helperNeurotropic virusCalcium SensorsOptogenetics activationOptogenetics inhibitionChemical geneticsSparse labelingFluorescent proteinBiosensorsRecombinaseApoptosis & AutophagyDisease ModelNeurotoxicityOther
  • Products & Service

    Product Center

    Virus

    Vesicular Stomatitis Virus-VSV
    RCAS-TVA
    Lentivirus
    Rabies Virus-RABV
    Herpes simplex virus-HSV
    Pseudorabies virus-PRV
    Adeno-Associated Virus-AAV
    Neurotropic virus list
    Baculovirus

    Kits & Regents

    EndoFree Plasmid Maxi Kit
    Lentivirus Concentration Kit
    VESSL Exosome Solutions

    Plasmid Construction & Vector cloning

    Lentiviral Vector
    AAV Vector
    Plasmid
    Plasmid Library

    Popular Applications

    Gene Regulation

    Gene Overexpression-Brain Case
    RNA interference(RNAi)-siRNA-Brain Case
    Gene Editing - CRSIPR cloning - BrainCase

    Neural Circuit Function Research

    Optogenetics - BrainCase
    Chemical genetics-DREADDs-Brain Case
    Calcium signal recording-Gels- Brain Case
    GRAB Neurotransmitter Fluorescent Sensor- Brain Case
    Functional Magnetic Resonance Imaging Technology- Brain Case

    Research on the structure of neural circuits

    Direct Input and Output-viral vectors- Brain Case
    Anterograde Mono-synaptic Tracing -HSV- Brain Case
    Antrograde Muti-synaptic Tracing-HSV & VSV-Brain Case
    Retrograde Mono-synaptic Tracing-Rabies Virus-Brain Case
    Retrograde Muti-synaptic Tracing-PRV-Brain Case

    Featured Services

    Experiment Service

    Research Services | Neural Circuit Tracing + Targeted Spatial Omics + Neuronal Classification Analysi
    BrainCase Biotech| Whole-Brain Transparency Imaging and Analysis Services

    AAV Serotype Screening

    AAV Serotypes screening-gene therapy

    Collaboration Products

    Kiryl Piatkevich lab
    Yulong Li lab
    Zhifei Fu lab
    Woo-ping Ge lab

    Oncolytic Virus Modification

    Oncolytic virus-for cancer therapy-Brain Case
    Herpes Virus Vector-anti-tumor- BrainCase
    Vesicular stomatitis virus-killing tumor cells-Brain Case
  • News
    Corporate News New Product Launch Test Report Investor News
  • Support
    Literature interpretation Customer article FAQs Blog Legal
  • About Us
    Pre-made AAV Library Products & Service News Support About Us Contact
  • Contact
    Contact Us Join us
  • 中文
    English 中文版
  • Home
  • Support
  • Customer article
  • Support
  • Literature interpretation
  • Customer article
  • FAQs
  • Blog
  • Legal

Client Article | Cell Reports | The team of Mian Peng and Xiang Li from Zhongnan Hospital, Wuhan University, reveals that dexmedetomidine inhibits fear memory consolidation via the astrocyte-specific Srebf1-Phgdh pathway.

Release time:2026-04-30 10:36:56
Post-traumatic stress disorder (PTSD) is a severe mental disorder that occurs after exposure to traumatic events. However, effective prevention and treatment options are still lacking. Dexmedetomidine is a widely used sedative in clinical practice, with sedative, analgesic, anxiolytic, and sympatholytic effects. Studies have shown that low-dose dexmedetomidine sedation during or after trauma exposure can significantly reduce the incidence of PTSD. However, the effects of dexmedetomidine on fear memory and its underlying mechanisms remain unclear.

On March 17, 2025, the team of Mian Peng and Xiang Li from Zhongnan Hospital, Wuhan University, published a research paper titled “Dexmedetomidine inhibits fear memory consolidation via the astrocyte-specific Srebf1-Phgdh pathway in the prelimbic prefrontal cortex” in Cell Reports. The paper reveals that dexmedetomidine specifically inhibits the nuclear translocation of sterol regulatory element-binding protein 1 (Srebf1) in astrocytes of the prelimbic prefrontal cortex (PLPFC), thereby reducing its active form, which has transcriptional activity. This change further leads to the downregulation of its target gene, phosphoglycerate dehydrogenase (Phgdh). Phgdh, the major synthesizing enzyme of D-serine, a co-agonist of the N-methyl-D-aspartate (NMDA) receptor, plays a key role in regulating synaptic stability and ultimately participates in the suppression of fear memory consolidation. This study elucidates the molecular mechanism by which dexmedetomidine inhibits fear memory consolidation, providing a theoretical basis for its preventive application and revealing a new target for PTSD intervention.

https://doi.org/10.1016/j.celrep.2026.117125


 

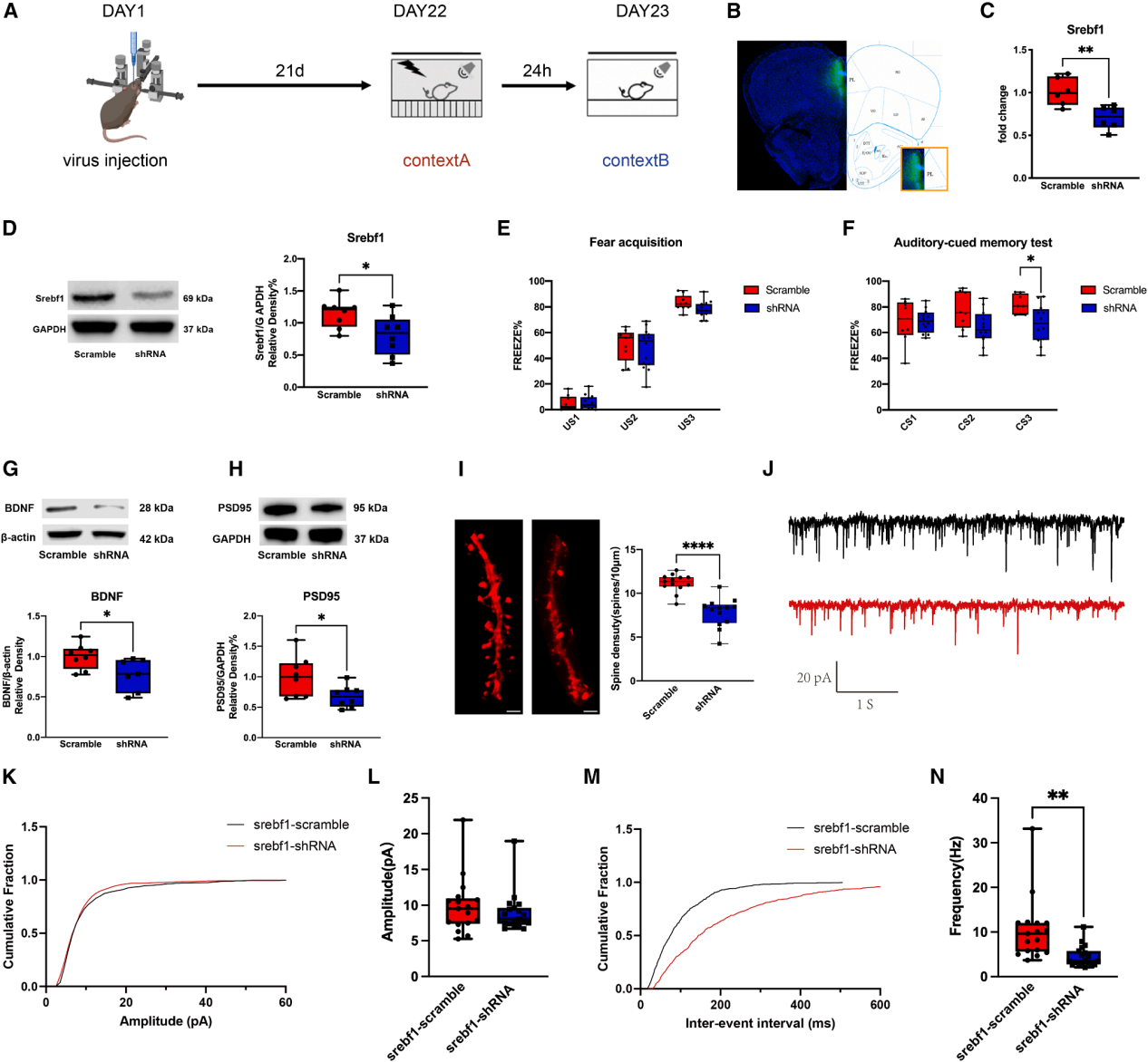
Dexmedetomidine alleviates fear in mice by inhibiting fear memory consolidation without affecting fear memory extinction

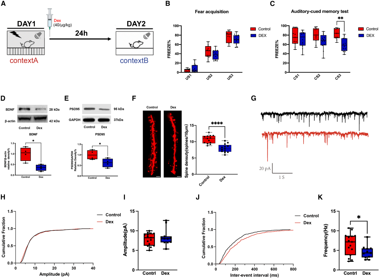
To investigate whether subanesthetic doses of dexmedetomidine can reduce fear and PTSD-like behaviors in mice, 40 μg/kg dexmedetomidine was intraperitoneally injected immediately after fear acquisition on day 1. Memory retention testing was performed on the second day at the same time (Figure 1A). All mice showed more than 50% freezing behavior during the final conditioned stimulus (CS) exposure (Figure 1B). Compared to the control group, dexmedetomidine significantly reduced the freezing time during the last 120 seconds of CS exposure 24 hours later (Figure 1C) and one week later. Further investigation of the effects of dexmedetomidine on synaptic stability showed that, under fear conditions, dexmedetomidine treatment decreased the levels of brain-derived neurotrophic factor (BDNF) and postsynaptic density protein 95 (PSD95), as well as dendritic spine density in the prelimbic prefrontal cortex (PLPFC) (Figure 1D-1F). Whole-cell patch-clamp recordings from PLPFC brain slices (Figure 1G) showed no difference in the amplitude of spontaneous excitatory postsynaptic currents (sEPSCs) between the dexmedetomidine and control groups, but the frequency was significantly reduced (Figure 1H-1K). These results suggest that subanesthetic doses of dexmedetomidine inhibit fear memory consolidation, impair synaptic stability, and do not affect fear extinction memory.

Figure 1 | Dexmedetomidine alleviates fear responses in mice by inhibiting fear memory consolidation, accompanied by impaired synaptic stability

 

Dexmedetomidine upregulates Srebf1 mRNA expression and reduces the nuclear levels of transcriptionally active nSrebf1 protein in the PLPFC of mice

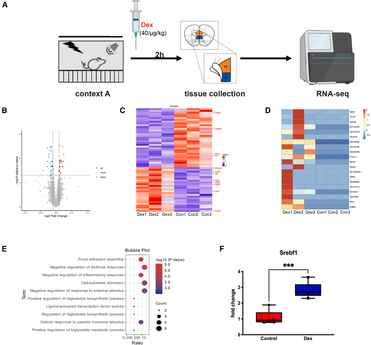
To explore the mechanism by which dexmedetomidine inhibits fear memory consolidation, dexmedetomidine was administered 2 hours after fear acquisition, and transcriptomic sequencing was performed on the PLPFC and infralimbic prefrontal cortex (ILPFC) tissue (Figure 2A). Differential expression analysis revealed that 55 genes were significantly altered in the PLPFC, while no differentially expressed genes were detected in the ILPFC (Figure 2B-2D). Gene ontology (GO) analysis of the protein-coding genes with differential expression during the memory consolidation phase showed significant enrichment in terms related to "ligand-activated transcription factor activity," "negative regulation of defense response," "vesicle membrane," and "regulation of triglyceride biosynthetic process" (Figure 2E). Among the differentially expressed genes, Srebf1 showed the most significant change, with a 2.8-fold upregulation in mRNA levels (Figure 2F).

Figure 2 | Transcriptomic features of PLPFC and ILPFC in dexmedetomidine-treated fear-conditioned mice

 
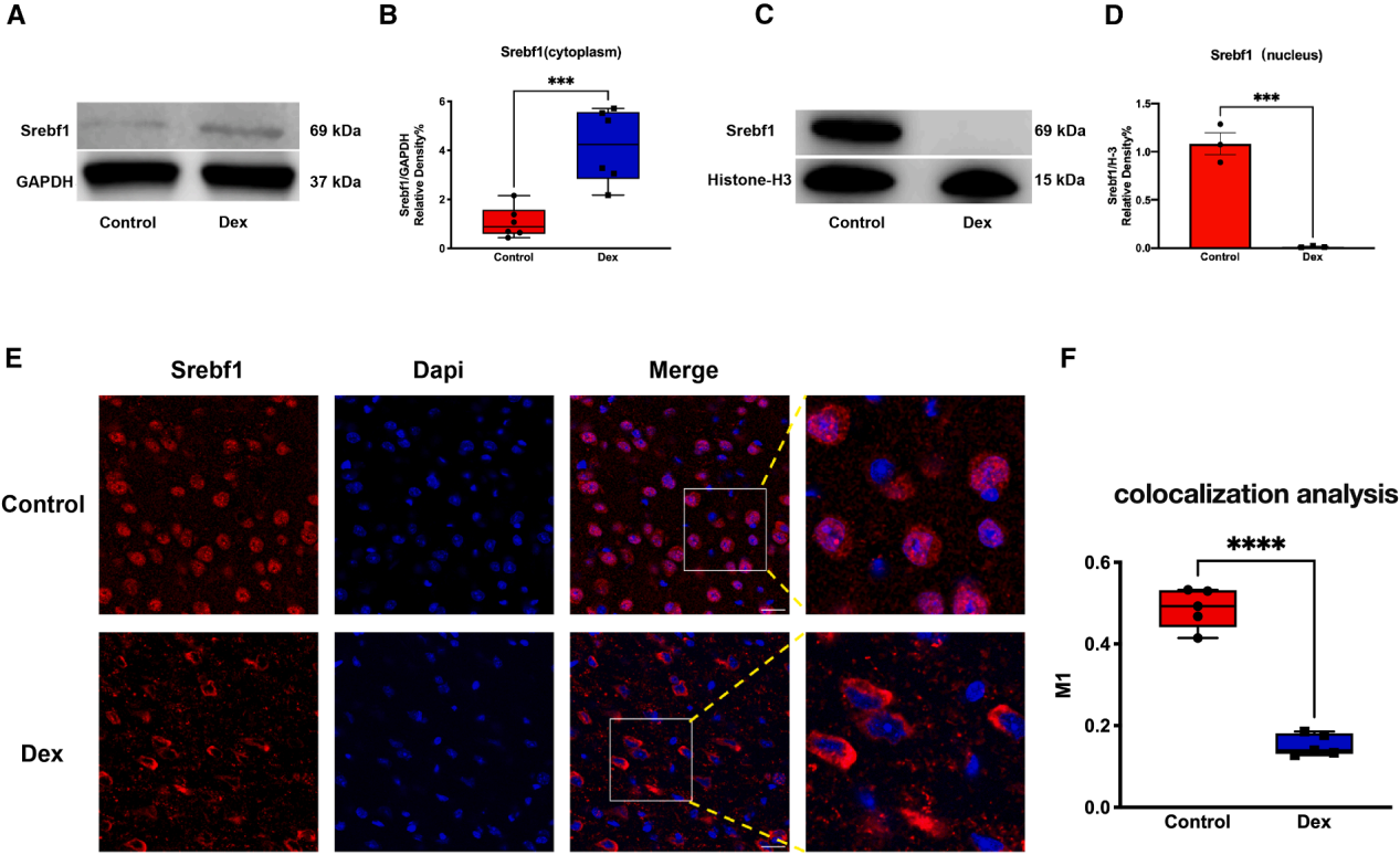
Further analysis of whether this transcriptional upregulation translates into changes in protein expression and subcellular localization was performed. Western blotting results showed that dexmedetomidine treatment increased the cytoplasmic Srebf1 protein levels in the PLPFC but reduced its nuclear translocation (Figure 3A-3D). Consistent with this, immunofluorescence staining revealed that, under fear conditions, dexmedetomidine treatment significantly reduced the nuclear localization of active Srebf1 (Figure 3E, 3F), suggesting that dexmedetomidine at least partially inhibits the nuclear translocation of Srebf1 in the PLPFC, thereby weakening fear memory consolidation.

Figure 3 | Dexmedetomidine inhibits the nuclear translocation of Srebf1


 

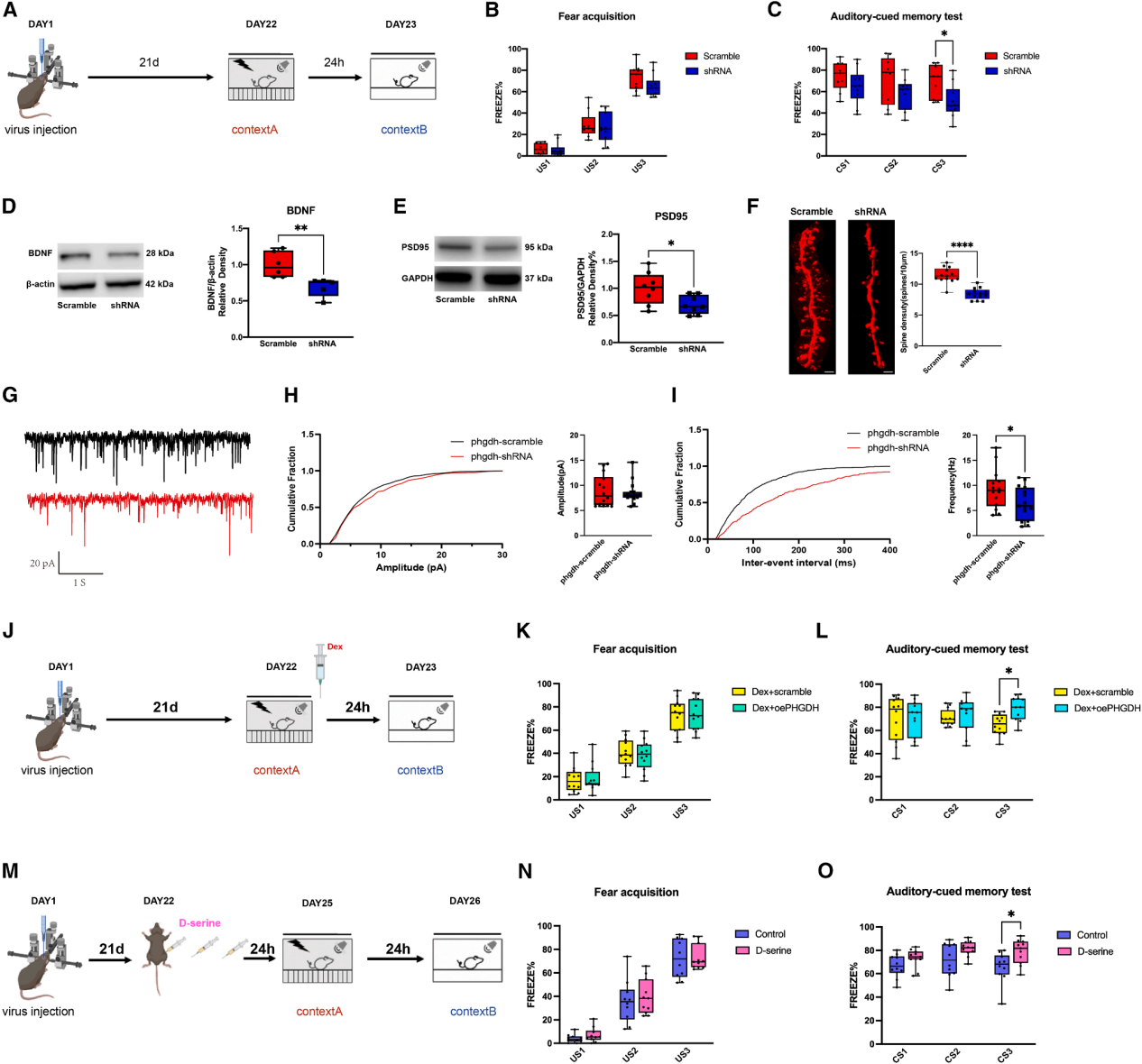
Knockdown of Srebf1 in Astrocytes Inhibits Fear Memory Consolidation in Mice

To clarify the cell-specific behavioral phenotype, Srebf1 immunofluorescence colocalization analysis was first performed. The results showed that dexmedetomidine specifically reduced nuclear Srebf1 (nSrebf1) expression in astrocytes of the PLPFC in fear-conditioned mice. Bilateral injection of rAAV-GfaABC1D-EGFP-5'miR-30a-shRNA (mSrebf1)-3'miR-30a-WPREs into the PLPFC of mice was used to specifically knock down Srebf1 in astrocytes. The results showed significant decreases in both mRNA and protein levels (Figure 4A-4D). This knockdown did not affect fear acquisition but significantly reduced the freezing time during the memory retention phase (Figure 4E, 4F). At the molecular and structural levels, astrocyte-specific knockdown of Srebf1 reduced BDNF and PSD95 expression in the PLPFC and decreased dendritic spine density. Electrophysiological recordings from PLPFC brain slices showed no change in the amplitude of sEPSCs, but the frequency of sEPSCs was significantly lower in the knockdown group compared to the random sequence control group (Figure 4G-4N). Taken together, Srebf1 in astrocytes of the PLPFC plays a key role in the dexmedetomidine-mediated inhibition of fear memory consolidation in mice.

Figure 4 | Knockdown of Srebf1 in astrocytes alleviates fear in mice by inhibiting fear memory consolidation, accompanied by impaired synaptic stability


 

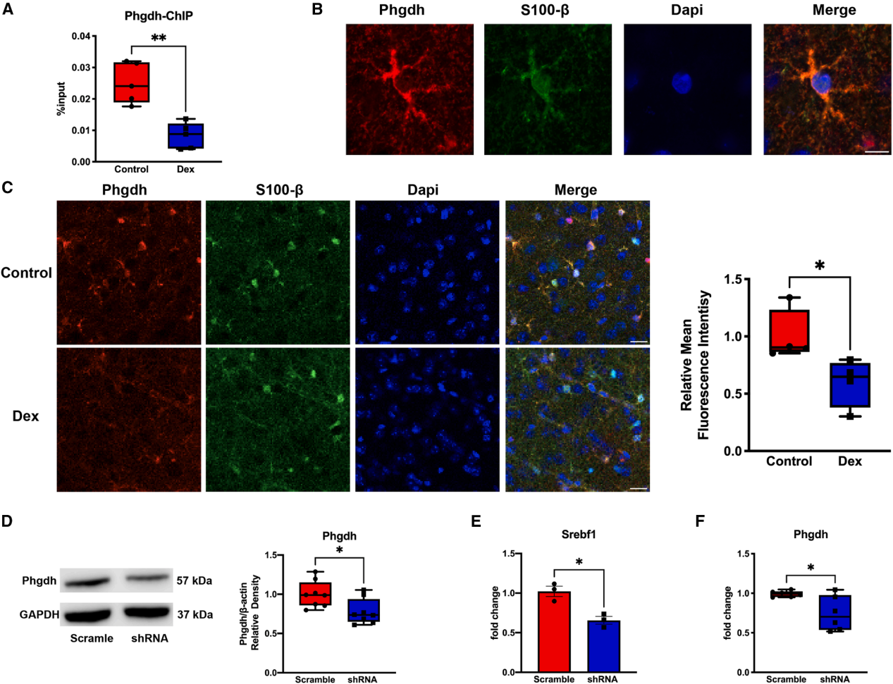
Dexmedetomidine Reduces the Binding of Srebf1 to the Phgdh Promoter

To explore the role of Srebf1 in fear memory consolidation, its downstream target genes were examined. Based on previous Srebf1 chromatin immunoprecipitation sequencing (ChIP-seq) data, the focus was placed on Phgdh (a gene whose promoter region Srebf1 can bind to). Compared to the control group, dexmedetomidine treatment reduced the binding of Srebf1 to the Phgdh promoter (Figure 5A). Immunofluorescence staining showed that Phgdh was mainly expressed in astrocytes, and dexmedetomidine could inhibit the upregulation of Phgdh expression in the PLPFC of fear-conditioned mice (Figure 5B, 5C). To clarify the relationship between Srebf1 and Phgdh in fear memory consolidation, astrocyte-specific knockdown of Srebf1 in the PLPFC significantly reduced Phgdh protein levels (Figure 5D). In primary cultured astrocytes, transfection with Srebf1 shRNA for 4 days significantly decreased Phgdh mRNA levels compared to the random sequence control group (Figure 5E, 5F). Srebf1 plays a key role in regulating Phgdh expression in astrocytes, and Phgdh is crucial for fear memory consolidation.

Figure 5 | Dexmedetomidine enhances the binding of Srebf1 to the Phgdh promoter and affects its expression

 

Phgdh Plays a Key Role in Dexmedetomidine-Mediated Inhibition of Fear Memory Consolidation, with D-Serine Likely Acting as Its Downstream Effector Molecule

After confirming that dexmedetomidine inhibits the active nSrebf1-mediated regulation of Phgdh expression, further evaluation was conducted on the role of Phgdh in fear memory consolidation in the PLPFC astrocytes. Prior to behavioral training, pAAV-GfaABC1D-EGFP-3xFLAG-miR30-shRNA (Phgdh)-WPRE was bilaterally injected into the PLPFC of mice to effectively reduce Phgdh mRNA and protein levels (Figure 6A). Phgdh knockdown did not affect fear acquisition but significantly reduced the freezing time during the memory retention phase. Additionally, BDNF and PSD95 expression were reduced, and dendritic spine density decreased (Figure 6B-6F). Whole-cell patch-clamp recordings showed that Phgdh knockdown reduced the frequency of sEPSCs without affecting their amplitude (Figure 6G-6I). In a rescue experiment, Phgdh was overexpressed in astrocytes of the PLPFC, and dexmedetomidine was administered (Figure 6J). The results showed that overexpression of Phgdh did not affect fear acquisition (Figure 6K) but reversed the dexmedetomidine-induced reduction in fear, with the freezing time significantly higher than that in the dexmedetomidine control group (Figure 6L). In summary, Phgdh in astrocytes plays a key downstream role in Srebf1-mediated inhibition of fear memory consolidation by dexmedetomidine. Given that Phgdh is the key rate-limiting enzyme for D-serine synthesis, further investigation was conducted to determine if its downstream product, D-serine, mediates dexmedetomidine’s effect on fear memory consolidation. In Phgdh knockdown mice in the PLPFC, 500 mg/kg D-serine was intraperitoneally injected for 3 consecutive days prior to fear conditioning (this concentration effectively regulates NMDA receptor function), with the control group receiving the same volume of saline. The results showed that exogenous supplementation of D-serine did not affect fear acquisition but significantly increased freezing time in the fear test, similar to the results of Phgdh overexpression (Figure 6M-6O), proving that Phgdh participates in fear memory consolidation by regulating D-serine availability.

Figure 6 | Phgdh plays a key role in dexmedetomidine-mediated inhibition of fear memory consolidation, with D-serine likely acting as its downstream effector molecule


 

Conclusion

The study reveals that dexmedetomidine alleviates PTSD-like behaviors by inhibiting the Srebf1-Phgdh pathway in astrocytes of the PLPFC, reducing D-serine-related synaptic stability, and subsequently weakening fear memory consolidation.
 

The viral tools used in this study are available from BrainCase.

Product Category Product Number Product Name
Fluorescent Proteins BC-0377 rAAV-GfaABC1D-EGFP
Sparse Labeling BC-SL002 NCSP-RFP-2E5
RNA Interference BC-1594 rAAV-U6-shRNA(mSrebf1)-CMV-EGFP
RNAi Control BC-0186 rAAV-U6-shRNA(Scramble)-CMV-EGFP
miR30 Interference BC-2619 rAAV-GfaABC1D-EGFP-5'miR-30a-shRNA(mSrebf1)-3'miR-30a
BC-3509 rAAV-mIBA1-EGFP-5'miR-30a-shRNA(mSrebf1)-3'miR-30a-WPRE-4×miR9T
miR30 Interference Control BC-0857 rAAV-GfaABC1D-EGFP-5'miR-30a-shRNA(Scramble)-3'miR-30a
BC-0183 rAAV-hSyn-EGFP-5'miR-30a-shRNA(Scramble)-3'miR-30a
BC-3501 rAAV-mIBA1-EGFP-5'miR-30a-shRNA(Scramble)-3'miR-30a-WPRE-4×miR9T

BrainCase also offers a variety of custom services.

 For more information, please contact
bd@ebraincase.com

Service Type :

Select the service you'd like to purchase.

Order Information(Premade-AAVs)

Please provide us some information about the service you'd like to order.

How did you hear about BrainCase Biotech or our products?(Fill in this field to get a discount coupon)

Detailed requirements:

scroll

Order Information(Custom AAV/Lentivirus)

Please provide us some information about the service you'd like to order.

Gene ID or gene information:

Selection of the reporting gene:

Special Instructions:

scroll

Order Information(Others)

Please provide us some information about the service you'd like to order.

Virus name/Detailed requirements:

scroll

Related products

Client Article | Cell Reports | The team of Mian Peng and Xiang Li from Zhongnan Hospital, Wuhan University, reveals that dexmedetomidine inhibits fear memory consolidation via the astrocyte-specific Srebf1-Phgdh pathway.

Client Article | Cell Reports | The team of Mian Peng and Xiang Li from Zhongnan Hospital, Wuhan University, reveals that dexmedetomidine inhibits fear memory consolidation via the astrocyte-specific Srebf1-Phgdh pathway.

Visceral Pain in Pancreatitis: Ting Xu's Team  at Sun Yat-sen University Reveals  a Novel Brain-Pancreas Sensory Conduction Pathway

Visceral Pain in Pancreatitis: Ting Xu's Team at Sun Yat-sen University Reveals a Novel Brain-Pancreas Sensory Conduction Pathway

Client Article | Neuron | Reveals the Molecular Mechanism of Astrocytic H3R Regulation of Anxiety Behavior via GABA Signaling

Client Article | Neuron | Reveals the Molecular Mechanism of Astrocytic H3R Regulation of Anxiety Behavior via GABA Signaling

Client Article | The Innovation | Team of Xiaojing Ye, Weijie Lin, and Yanni Zeng from Sun Yat-sen University Reveals New Mechanism of Depression and Anxiety: mPFC→BNST Circuit Regulates Memory Generalization and Stress Behavior

Client Article | The Innovation | Team of Xiaojing Ye, Weijie Lin, and Yanni Zeng from Sun Yat-sen University Reveals New Mechanism of Depression and Anxiety: mPFC→BNST Circuit Regulates Memory Generalization and Stress Behavior

map
{dede:global.cfg_webname/}

Pre-made AAV Library

CRISPR
RNAi
Neurotropic virus
Optogenetics activation
Biosensors

News

Corporate News
New Product Launch
Test Report
Investor News

Support

Literature interpretation
Customer article
FAQs
Blog
Legal
微信

WhatsApp Business Account

Tel: +8618971215294
E-mail: BD@ebraincase.com

Address:-

Address:-

  • Copyright © 2024 Brain Case All Rights Reserved.