E-mail:BD@ebraincase.com
Tel:+8618971215294
English 中文版
Virus Vector - Viral Vector Production - BrainCaseVirus Vector - Viral Vector Production - BrainCase
  • Home
  • Virus product library
    CRISPRRNAiHSV-helperRV-helperNeurophilic virusCalcium SensorsOptogenetics activationOptogenetics inhibitionChemical geneticsSparse labelingFluorescent proteinBiosensorsRecombinaseApoptosis & AutophagyDisease ModelNeurotoxicityOther
  • Products & Service

    Product Center

    Virus

    VSV-vaccine and gene therapy research
    Retrovirus-RCAS-TVA
    Lentivirus Vector-Lentivirus Production
    Rabies Virus Vector-RBV Vector
    Herpes simplex virus-Oncolytic and anterograde tracing
    PRV-retrograd multisynaptic-Peripheral
    AAV-gene therapy vectors-neuroscience

    Animal Model

    Neurological Disease Models
    Tumor animal models-anti-tumor
    Digestive System Disease Animal Model
    Cardiovascular System Disease Animal Models

    Plasmid Construction

    Library Construction
    Plasmid design and construction

    Popular Applications

    Gene Regulation

    Gene Overexpression-Brain Case
    RNA interference(RNAi)-siRNA-Brain Case
    Gene Editing - CRSIPR cloning - BrainCase

    Neural Circuit Function Research

    Optogenetics - BrainCase
    Chemical genetics-DREADDs-Brain Case
    Calcium signal recording-Gels- Brain Case
    GRAB Neurotransmitter Fluorescent Sensor- Brain Case
    Functional Magnetic Resonance Imaging Technology- Brain Case

    Research on the structure of neural circuits

    Direct Input and Output-viral vectors- Brain Case
    Anterograde Mono-synaptic Tracing -HSV- Brain Case
    Antrograde Muti-synaptic Tracing-HSV & VSV-Brain Case
    Retrograde Mono-synaptic Tracing-Rabies Virus-Brain Case
    Retrograde Muti-synaptic Tracing-PRV-Brain Case

    Featured Services

    Nervous System Disease Drug Effect

    Alzheimer's disease-AD
    Depression-mental disorders
    Parkinson's disease--PD
    Epilepsy-an ancient neurological disorder

    AAV Serotype Screening

    AAV Serotypes screening-gene therapy

    Collaboration Products

    Kiryl Piatkevich lab
    Zhifei Fu lab
    Yulong Li lab

    Efficacy of Oncolytic Virus

    Oncolytic virus-for cancer therapy-Brain Case
    Herpes Virus Vector-anti-tumor- BrainCase
    Vesicular stomatitis virus-killing tumor cells-Brain Case
  • News
    Corporate News New Product Launch Team Investor News
  • Support
    Literature interpretation Customer article Video Zone FAQs
  • About Us
    Virus product library Products & Service News Support About Us Contact
  • Contact
    Contact Us Join us
  • 中文
    English 中文版

CUSTOMER SUPPORT

Customer article
  • English
  • Support
  • Customer article
  • Literature interpretation
  • Customer article
  • Video Zone
  • FAQs
Client Publication | Nature Communications | Xiangya Second Hospital team led by Dr. Ruping Dai and Dr. Hui Li reveals the hypothalamic paraventricular nucleus CRH neurons’ regulatory pathway in acute lung injury

Client Publication | Nature Communications | Xiangya Second Hospital team led by Dr. Ruping Dai and Dr. Hui Li reveals the hypothalamic paraventricular nucleus CRH neurons’ regulatory pathway in acute lung injury

Scientists from Xiangya Second Hospital reveal how hypothalamic CRH neurons regulate the sympathetic–neutrophil axis to protect against acute lung injury.

Learn more
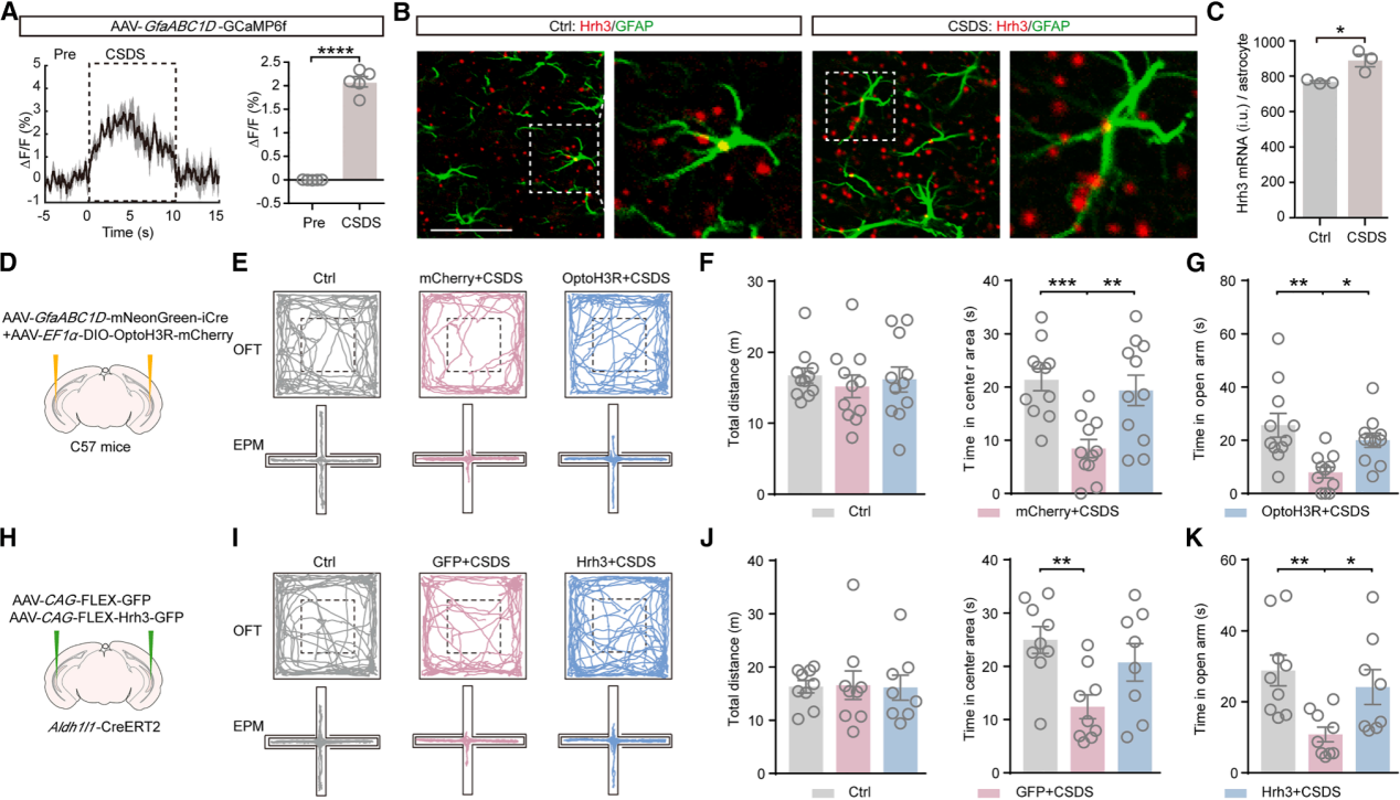
Client Publication | Nature Communications | Collaborative Study by Prof. Zhong Chen (Zhejiang Chinese Medical University) and Academician Qingming Luo (Hainan University) Maps Long-Range Inputs to Mouse Histaminergic Neurons

Client Publication | Nature Communications | Collaborative Study by Prof. Zhong Chen (Zhejiang Chinese Medical University) and Academician Qingming Luo (Hainan University) Maps Long-Range Inputs to Mouse Histaminergic Neurons

On August 29, the research team led by Prof. Zhong Chen and Qingming Luo published “A whole-brain male mouse atlas of long-range inputs to histaminergic neurons.”

Learn more
Client Publication | Neuron | Collaborative Discovery by Dr. Juan Song’s Team  Reveals Distinct Circuit Targets for Cognitive and Emotional Deficits in Alzheimer’s Disease

Client Publication | Neuron | Collaborative Discovery by Dr. Juan Song’s Team Reveals Distinct Circuit Targets for Cognitive and Emotional Deficits in Alzheimer’s Disease

Dr. Juan Song’s team published “Segregated supramammillary–dentate gyrus circuits modulate cognitive and affective function in healthy and Alzheimer’s disease model mice.”

Learn more
Client Publication | Adv. Sci. | Sun Yat-sen University Teams of Peng Xiang, Xiaoran Zhang, and Xia Feng Reveal Analgesic Mechanism of MSCs via a Lung–Brain Axis Activating Npy2r Sensory Neurons

Client Publication | Adv. Sci. | Sun Yat-sen University Teams of Peng Xiang, Xiaoran Zhang, and Xia Feng Reveal Analgesic Mechanism of MSCs via a Lung–Brain Axis Activating Npy2r Sensory Neurons

Mesenchymal Stromal Cells Play an Analgesic Role Through a Npy2r Sensory Neuron-Mediated Lung-to-Brain Axis.

Learn more
  • 1
  • 2
  • 3
  • 4
  • 5
  • 6
  • 7
  • 8
  • 9
  • 10
  • 11
  • Next
  • 13 Page51 Records
map
{dede:global.cfg_webname/}

Virus product library

CRISPR
RNAi
Neurophilic virus
Optogenetics activation
Biosensors

News

Corporate News
New Product Launch
Team
Investor News

Support

Literature interpretation
Customer article
Video Zone
FAQs
微信

WhatsApp Business Account

Tel: +8618971215294
E-mail: BD@ebraincase.com

Address:-

Address:-

  • Copyright © 2024 Brain Case All Rights Reserved.