E-mail:BD@ebraincase.com
Tel:+8618971215294
English 中文版
Virus Vector - Viral Vector Production - BrainCaseVirus Vector - Viral Vector Production - BrainCase
  • Home
  • Virus product library
    CRISPRRNAiHSV-helperRV-helperNeurophilic virusCalcium SensorsOptogenetics activationOptogenetics inhibitionChemical geneticsSparse labelingFluorescent proteinBiosensorsRecombinaseApoptosis & AutophagyDisease ModelNeurotoxicityOther
  • Products & Service

    Product Center

    Virus

    VSV-vaccine and gene therapy research
    Retrovirus-RCAS-TVA
    Lentivirus Vector-Lentivirus Production
    Rabies Virus Vector-RBV Vector
    Herpes simplex virus-Oncolytic and anterograde tracing
    PRV-retrograd multisynaptic-Peripheral
    AAV-gene therapy vectors-neuroscience

    Animal Model

    Neurological Disease Models
    Tumor animal models-anti-tumor
    Digestive System Disease Animal Model
    Cardiovascular System Disease Animal Models

    Plasmid Construction

    Library Construction
    Plasmid design and construction

    Popular Applications

    Gene Regulation

    Gene Overexpression-Brain Case
    RNA interference(RNAi)-siRNA-Brain Case
    Gene Editing - CRSIPR cloning - BrainCase

    Neural Circuit Function Research

    Optogenetics - BrainCase
    Chemical genetics-DREADDs-Brain Case
    Calcium signal recording-Gels- Brain Case
    GRAB Neurotransmitter Fluorescent Sensor- Brain Case
    Functional Magnetic Resonance Imaging Technology- Brain Case

    Research on the structure of neural circuits

    Direct Input and Output-viral vectors- Brain Case
    Anterograde Mono-synaptic Tracing -HSV- Brain Case
    Antrograde Muti-synaptic Tracing-HSV & VSV-Brain Case
    Retrograde Mono-synaptic Tracing-Rabies Virus-Brain Case
    Retrograde Muti-synaptic Tracing-PRV-Brain Case

    Featured Services

    Nervous System Disease Drug Effect

    Alzheimer's disease-AD
    Depression-mental disorders
    Parkinson's disease--PD
    Epilepsy-an ancient neurological disorder

    AAV Serotype Screening

    AAV Serotypes screening-gene therapy

    Collaboration Products

    Kiryl Piatkevich lab
    Zhifei Fu lab
    Yulong Li lab

    Efficacy of Oncolytic Virus

    Oncolytic virus-for cancer therapy-Brain Case
    Herpes Virus Vector-anti-tumor- BrainCase
    Vesicular stomatitis virus-killing tumor cells-Brain Case
  • News
    Corporate News New Product Launch Team Investor News
  • Support
    Literature interpretation Customer article Video Zone FAQs
  • About Us
    Virus product library Products & Service News Support About Us Contact
  • Contact
    Contact Us Join us
  • 中文
    English 中文版
  • Home
  • Support
  • Literature interpretation
  • Support
  • Literature interpretation
  • Customer article
  • Video Zone
  • FAQs

Breakthrough! Chinese Team Publishes in Cell: Gene-Edited Stem Cells Rejuvenate Aging Monkeys

Release time:2025-10-23 11:53:10
On September 4, 2025, a research team from the Institute of Zoology, Chinese Academy of Sciences, and Xuanwu Hospital, Capital Medical University, published a groundbreaking paper in Cell titled “Senescence-resistant human mesenchymal progenitor cells counter aging in primates.” Using genetic engineering, the team constructed FOXO3 gene-edited senescence-resistant mesenchymal progenitor cells (SRCs).

In a 44-week experiment, aged crab-eating macaques received intravenous infusions of these SRCs. Results showed significant reductions in aging biomarkers (such as cellular senescence, chronic inflammation, and tissue degeneration), improved brain structure and cognitive function, enhanced reproductive health and bone density, and no obvious adverse effects. Mechanistically, the anti-aging effect of SRCs was partly mediated by their secreted exosomes (SRC-Exo). This study provides key evidence for stem cell therapy as a potential anti-aging and regenerative treatment in primates.

https://www.cell.com/cell/abstract/S0092-8674(25)00571-9

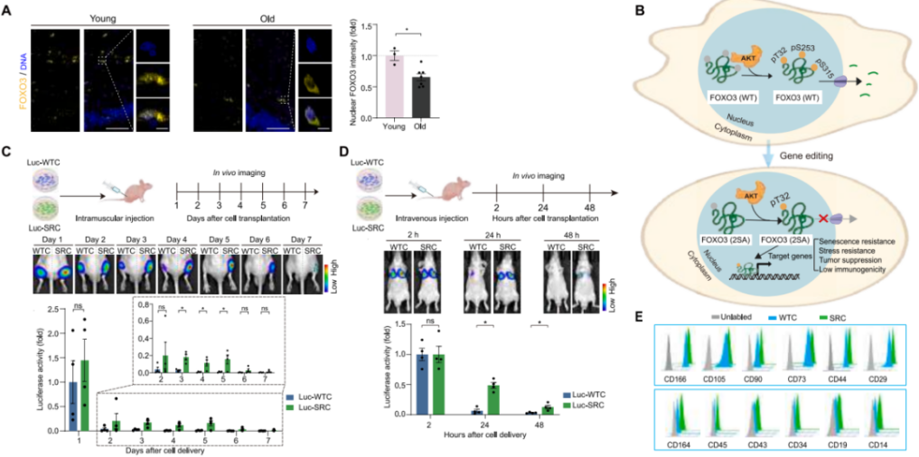
1. Constructing “Tough” SRCs — The Key Role of FOXO3 Gene Editing

The team’s first task was to create an upgraded version of stem cells capable of resisting an aging environment. They focused on FOXO3, a “longevity switch” gene in humans whose reduced activity accelerates cellular aging. Through precise gene editing, the researchers modified two phosphorylation sites (Ser253 and Ser315) on the FOXO3 gene of human embryonic stem cells (hESCs), replacing them with alanine (creating FOXO3 2SA/2SA hESCs). These edited stem cells were then differentiated into mesenchymal progenitor cells, yielding SRCs.

In vitro tests confirmed the “anti-aging” power of SRCs: compared with wild-type progenitor cells (WTCs), SRCs showed significantly fewer aging markers and stronger stress resistance — maintaining proliferation even under hydrogen peroxide or UV exposure. Their gene expression profile appeared “younger,” with upregulated genes related to cell proliferation and tumor suppression, and downregulated genes linked to oxidative stress and inflammation. Importantly, no tumor-related mutations or immune risks were detected, laying a solid safety foundation for animal studies.

(Figure 1. Generation and characterization of human SRCs)

 

2. Proven Safety in Aged Monkeys — Long-Term Infusions Without Adverse Effects

To qualify as an anti-aging therapy, safety comes first. The researchers used aged crab-eating macaques aged 19–23 years (equivalent to 57–69 human years), randomly divided into three groups: a saline control (A4-Ctrl), a wild-type progenitor cell group (A4-WTC), and the SRC treatment group (A4-SRC). Each monkey received intravenous infusions every two weeks for 44 weeks (roughly equivalent to three human years).

Comprehensive monitoring over 44 weeks showed no acute side effects — no fever or immune rejection (lymphocyte and neutrophil counts remained stable). Physiological parameters such as blood glucose, body weight, BMI, and organ weight ratios stayed within normal ranges. By the end of the trial, no tumors or organ damage (in liver, kidney, heart, etc.) were observed in any infused monkeys. These results demonstrated that long-term intravenous infusion of SRCs is safe, clearing the way for evaluating their anti-aging efficacy.

(Figure 2. Overall evaluation of macaques after multiple transplants of human WTCs and SRCs)
 

3. SRCs Rejuvenate Aging Monkeys — Multi-System Anti-Aging Effects

After confirming safety, the team comprehensively evaluated the anti-aging benefits of SRCs — from brain to reproductive systems — with remarkable results.
Cognition & Brain: Aged monkeys showed improved accuracy in memory tasks. Structural analyses revealed restored cortical thickness and volume in the frontal and parietal lobes, reduced β-amyloid and phosphorylated tau aggregation (hallmarks of Alzheimer’s disease), and overall enhancement of neural function.

Bones: SRCs reduced alveolar bone loss, improved trabecular architecture, and alleviated osteoporosis tendencies.

Blood & Immunity: Nearly half of the aging-related gene expression abnormalities were reversed. Senescence markers and inflammatory cytokines in immune cells declined, indicating a rejuvenated immune profile.

Reproductive System: Both male and female aged monkeys exhibited improved reproductive function — enhanced oocyte and sperm vitality — and markedly younger transcriptomic profiles in reproductive tissues.

Molecular “Aging Clocks”: Transcriptomic and DNA methylation clocks showed that SRC treatment reduced biological age by over 3 years on average, with the most pronounced rejuvenation seen in skin, lungs, and skeletal muscle tissues. This study demonstrates that gene-edited, senescence-resistant stem cells can effectively counter aging in primates, paving the way for future regenerative and anti-aging therapies in humans.

4. Unveiling the Anti-Aging Mechanism — Exosomes as the “Key Messengers”

Although SRCs do not persist long after infusion, they produce sustained anti-aging effects. What’s the secret behind this phenomenon? The research team discovered that the exosomes secreted by SRCs (SRC-Exo) serve as the true “anti-aging messengers.”

01. SRC-Exo Are Rich in “Anti-Aging Components”

Through transmission electron microscopy (TEM) and nanoparticle tracking analysis (NTA), the team confirmed that SRC-Exo exhibit the typical morphology and size of exosomes. Proteomic analysis revealed that SRC-Exo are enriched in antioxidant and anti-inflammatory proteins, while metabolomic profiling showed the presence of spermidine, a well-known anti-aging metabolite that promotes autophagy and delays cellular senescence.

02. SRC-Exo Exhibit Independent Anti-Aging Effects

To verify the function of exosomes, the researchers infused SRC-Exo into 18-month-old mice (approximately equivalent to 56-year-old humans). After 12 weeks, the transcriptomic age of the liver, lung, kidney, and skeletal muscle was significantly reduced, accompanied by a marked decrease in aging biomarkers.
In addition, when human neurons, ovarian stromal cells, and aortic endothelial cells were treated with SRC-Exo in vitro, their senescence levels decreased, and proliferative capacity increased.

Taken together, these findings indicate that the anti-aging effects of SRCs do not depend on the cells themselves, but rather on the anti-aging molecules carried within their exosomes, which act remotely on multiple organs to achieve systemic rejuvenation.

Figure 3. Exosomes Serve as the Messengers of SRC-Mediated Anti-Aging Effects

Conclusion

This study provides the first evidence that gene-edited stem cells can systemically delay aging in primates, offering a crucial proof-of-concept for stem cell-based anti-aging therapies. The SRCs demonstrated low immunogenicity and high safety, laying a solid foundation for developing regenerative anti-aging treatments.

Perhaps in the near future, we may no longer have to wait for aging to happen—instead, with similar cell-based therapies, it may become possible to slow down cognitive decline, osteoporosis, infertility, and other age-related issues, ultimately achieving healthy aging.



References
[1]Lei J, Xin Z, Liu N, et al. Senescence-resistant human mesenchymal progenitor cells counter aging in primates. Cell. 2025;188(18):5039-5061.e35. doi:10.1016/j.cell.2025.05.021


 

Service Type :

Select the service you'd like to purchase.

Order Information(Premade-AAVs)

Please provide us some information about the service you'd like to order.

How did you hear about BrainCase Biotech or our products?(Fill in this field to get a discount coupon)

Detailed requirements:

scroll

Order Information(Custom AAV/Lentivirus)

Please provide us some information about the service you'd like to order.

Gene ID or gene information:

Selection of the reporting gene:

Special Instructions:

scroll

Order Information(Others)

Please provide us some information about the service you'd like to order.

Virus name/Detailed requirements:

scroll

Related products

Sci. Adv. | Patch-clamp study reveals a new mechanism of brain aging: how autophagy defects in OPCs “steal” cognitive ability

Sci. Adv. | Patch-clamp study reveals a new mechanism of brain aging: how autophagy defects in OPCs “steal” cognitive ability

Breakthrough! Chinese Team Publishes in Cell: Gene-Edited Stem Cells Rejuvenate Aging Monkeys

Breakthrough! Chinese Team Publishes in Cell: Gene-Edited Stem Cells Rejuvenate Aging Monkeys

World Mental Health Day 2025 | Don’t Blame Yourself for Overthinking

World Mental Health Day 2025 | Don’t Blame Yourself for Overthinking

Literature Review | Comprehensive Summary of 4 Major Photosensitive Receptor Tools! Full Landscape of OptoXR Technology: Precise Control of Neural Circuits and Behavior via D1R/MOR/CB1R/A2AR

Literature Review | Comprehensive Summary of 4 Major Photosensitive Receptor Tools! Full Landscape of OptoXR Technology: Precise Control of Neural Circuits and Behavior via D1R/MOR/CB1R/A2AR

map
{dede:global.cfg_webname/}

Virus product library

CRISPR
RNAi
Neurophilic virus
Optogenetics activation
Biosensors

News

Corporate News
New Product Launch
Team
Investor News

Support

Literature interpretation
Customer article
Video Zone
FAQs
微信

WhatsApp Business Account

Tel: +8618971215294
E-mail: BD@ebraincase.com

Address:-

Address:-

  • Copyright © 2024 Brain Case All Rights Reserved.