E-mail:BD@ebraincase.com
Tel:+8618971215294
English 中文版
Virus Vector - Viral Vector Production - BrainCaseVirus Vector - Viral Vector Production - BrainCase
  • Home
  • Virus product library
    CRISPRRNAiHSV-helperRV-helperNeurophilic virusCalcium SensorsOptogenetics activationOptogenetics inhibitionChemical geneticsSparse labelingFluorescent proteinBiosensorsRecombinaseApoptosis & AutophagyDisease ModelNeurotoxicityOther
  • Products & Service

    Product Center

    Virus

    VSV-vaccine and gene therapy research
    Retrovirus-RCAS-TVA
    Lentivirus Vector-Lentivirus Production
    Rabies Virus Vector-RBV Vector
    Herpes simplex virus-Oncolytic and anterograde tracing
    PRV-retrograd multisynaptic-Peripheral
    AAV-gene therapy vectors-neuroscience

    Animal Model

    Neurological Disease Models
    Tumor animal models-anti-tumor
    Digestive System Disease Animal Model
    Cardiovascular System Disease Animal Models

    Plasmid Construction

    Library Construction
    Plasmid design and construction

    Popular Applications

    Gene Regulation

    Gene Overexpression-Brain Case
    RNA interference(RNAi)-siRNA-Brain Case
    Gene Editing - CRSIPR cloning - BrainCase

    Neural Circuit Function Research

    Optogenetics - BrainCase
    Chemical genetics-DREADDs-Brain Case
    Calcium signal recording-Gels- Brain Case
    GRAB Neurotransmitter Fluorescent Sensor- Brain Case
    Functional Magnetic Resonance Imaging Technology- Brain Case

    Research on the structure of neural circuits

    Direct Input and Output-viral vectors- Brain Case
    Anterograde Mono-synaptic Tracing -HSV- Brain Case
    Antrograde Muti-synaptic Tracing-HSV & VSV-Brain Case
    Retrograde Mono-synaptic Tracing-Rabies Virus-Brain Case
    Retrograde Muti-synaptic Tracing-PRV-Brain Case

    Featured Services

    Nervous System Disease Drug Effect

    Alzheimer's disease-AD
    Depression-mental disorders
    Parkinson's disease--PD
    Epilepsy-an ancient neurological disorder

    AAV Serotype Screening

    AAV Serotypes screening-gene therapy

    Collaboration Products

    Kiryl Piatkevich lab
    Yulong Li lab
    Zhifei Fu lab
    Woo-ping Ge lab

    Efficacy of Oncolytic Virus

    Oncolytic virus-for cancer therapy-Brain Case
    Herpes Virus Vector-anti-tumor- BrainCase
    Vesicular stomatitis virus-killing tumor cells-Brain Case
  • News
    Corporate News New Product Launch Team Investor News
  • Support
    Literature interpretation Customer article Video Zone FAQs
  • About Us
    Virus product library Products & Service News Support About Us Contact
  • Contact
    Contact Us Join us
  • 中文
    English 中文版
  • Home
  • Support
  • Literature interpretation
  • Support
  • Literature interpretation
  • Customer article
  • Video Zone
  • FAQs

The Most Comprehensive Collection of Gene Delivery Tools for Brain Endothelial Cells

Release time:2026-02-05 15:35:17
Brain endothelial cells (BECs), as the core of the blood-brain barrier, are closely associated with various diseases such as stroke and cerebrovascular malformations when their functions are impaired. Effective and specific targeting tools for these cells have long been a key bottleneck in neurovascular research. From the first specific vector in 2016 to the upgrade of precision modeling tools in 2025, including AAV-BI30, AAV-BR1, AAV-X1 family, and rAAV-miniBEND, the four major vector systems have developed a diversified targeting strategy, from capsid engineering to promoter optimization, witnessing a leap from "can target" to "precisely used!"
 

2016: AAV-BR1 – Pioneering Brain Endothelial Targeting, Unlocking the Treatment Model for Neurovascular Diseases

AAV-BR1: Modified from AAV2, inserting the NRGTEWD peptide segment

Features:

✅ Endothelial specificity > 60%
✅ Very low off-target expression, almost no transgenic activity in peripheral organs
✅ Stable and long-lasting expression, able to cross the blood-brain barrier
✅ Primarily targets capillaries, weak transduction in arteries/veins

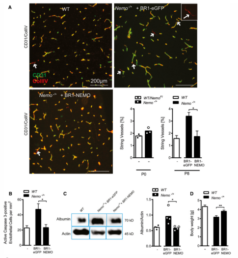
Figure 1: AAV-BR1 effectively infects capillary endothelial cells in the brain and spinal cord, with minimal infection of neurons and astrocytes.
 

Application Case

Mouse: Neonatal Nemo−/+ mouse
Virus: AAV/BR1-CAG-NEMO
Injection Protocol: Tail vein injection, 6x10¹⁰ vg/mouse, expression for 8 days
Results: Incontinentia Pigmenti (IP) is caused by inactivation mutations of the Nemo gene on the X chromosome. Patients often exhibit seizures and other neurological symptoms, along with capillary loss and blood-brain barrier disruption. By intravenously delivering the Nemo gene using AAV-BR1, a significant reduction in the formation of "empty blood vessel basal membrane chains" (string vessels) in the brain of the model mice was observed. The apoptosis rate of endothelial cells was reduced, blood-brain barrier integrity was restored, and the phenotype of stunted body weight growth in the mice was improved, providing proof-of-concept for targeted therapy of IP.

Figure 2: AAV-BR1 can be used for efficient endothelial cell-specific gene manipulation.
 

2022: AAV-BI30 – Full Vascular Segment Coverage + Cross-Species Compatibility, Breaking Targeting Limitations

AAV-BI30: Modified from AAV9, inserting the 7-mer peptide segment NNSTRGG

Features:

✅ Endothelial specificity > 80%
✅ Efficient transduction of the entire vascular layer (arteries + capillaries + veins)
✅ Cross-species compatibility (mouse/rats/human cells)
✅ Equipped with miR-122 system, significantly reducing hepatotoxicity

Figure 3: AAV-BI30 effectively transduces arterial and venous endothelial cells

 

Application Case

Mouse: Cav1fl/fl mouse
Virus: rAAV/BI30-CAG-Cre-miR122-WPRE
Injection Protocol: Tail vein injection, 1×10¹¹ vg/mouse, expression for 4 weeks
Results: Caveolin-1 (Cav1 gene product) is a key component of cell membrane invaginations, involved in maintaining blood-brain barrier dynamics and neurovascular coupling. By injecting AAV-BI30 carrying Cre recombinase into Cav1ⁿˡ/ⁿˡ mice, the Caveolin-1 protein level in brain endothelial cells was specifically reduced without affecting Caveolin-1 expression in arterial smooth muscle cells of the CNS or in peripheral cardiac microvascular endothelial cells. This precisely validated endothelial cell-specific gene function, providing a reliable tool for target screening in blood-brain barrier-related diseases.


Figure 4: AAV-BI30 can be used for efficient endothelial cell-specific gene manipulation.
 

2023: AAV-X1 Family – Ly6a Independent + Serotype Switch, Enabling Repeated Dosing and Cross-Species Translation

AAV-X1 Family: M-CREATE directed evolution technology introduces specific peptide segments into the AAV9 capsid

Features:

✅ Endothelial cell targeting specificity > 90%
✅ Independent of Ly6a receptor, overcoming mouse strain limitations, with high efficiency in non-permissive strains like BALB/cJ
✅ Achieves serotype switching, resolving neutralizing antibody issues in repeated dosing, offering potential for long-term therapy
✅ X1.1 variant demonstrates powerful central transduction ability in non-human primates (e.g., marmosets, rhesus monkeys) and human brain slices, with a 180-fold improvement in human brain microvascular endothelial cell transduction compared to AAV9, accelerating clinical translation

Figure 5: AAV9-X1 and AAV9-X1.1 can efficiently transduce endothelial cells across various mouse strains

 

Application Case

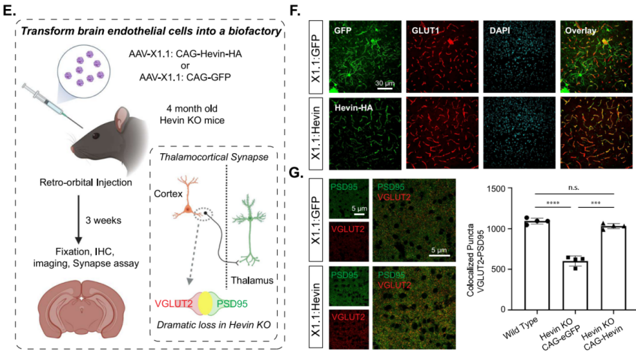
Mouse: HevinKO mouse
Virus: rAAV/X1.1-CAG-Hevin
Injection Protocol: Tail vein injection, 1×10¹¹ vg/mouse, expression for 3 weeks
Results: Hevin (also known as SPARCL1) is a secretory glycoprotein from the SPARC family, expressed in astrocytes and some neurons in the central nervous system (with mRNA detected in endothelial cells). It acts as a "bridge" regulating the formation, maturation, and plasticity of thalamocortical synapses, and is associated with neurological disorders like autism, schizophrenia, and Alzheimer's disease. By injecting exogenous Hevin gene into Hevin knockout mice via the AAV-X1.1 vector, brain endothelial cells specifically expressed and secreted Hevin after 3 weeks, successfully rescuing the thalamocortical synaptic defects in the mice, offering a potential therapeutic strategy for Hevin-related neurological diseases like autism.


Figure 6: AAV-X1 can be used for efficient endothelial cell-specific gene manipulation.

 

2025: rAAV-miniBEND – Promoter Optimization + Ultra-Large Payload, Focusing on Precise Disease Modeling and Editing

The AAV-miniBEND system combines the smallest promoter isolated from the mouse Tek gene and optimized cis-regulatory elements to achieve specific gene expression in mouse and rat brain endothelial cells.

Features:

✅ High specificity and efficiency: Specific labeling of brain endothelial cells via intracranial or intravenous injection
✅ Saves vector capacity: Saves 2.5 kb of vector space, allowing for larger foreign genes
✅ Targeting: Peripheral organ off-target expression is negligible
✅ Multi-stage applicability: Suitable for embryonic, neonatal, and adult stages; supports both local (intracranial, vitreous) and systemic (intravenous) delivery
✅ Cross-species compatibility: Validated in mice, rats, and other animal models
✅ Compatible with multiple AAV capsids (PHP.eB, BI30, etc.), enabling precise local targeting in the brain and solving the problem of low local delivery efficiency in traditional vectors
✅ Precise disease modeling for cerebrovascular malformation diseases: Supports somatic mutation-mediated disease simulation; adaptable for endothelial cell-specific gene knockout, overexpression, and gene editing; suitable for neurovascular research at different developmental stages

Figure 7: Optimization of rAAV-miniBEND promoter and high-targeting of endothelial cells

 

Application Cases

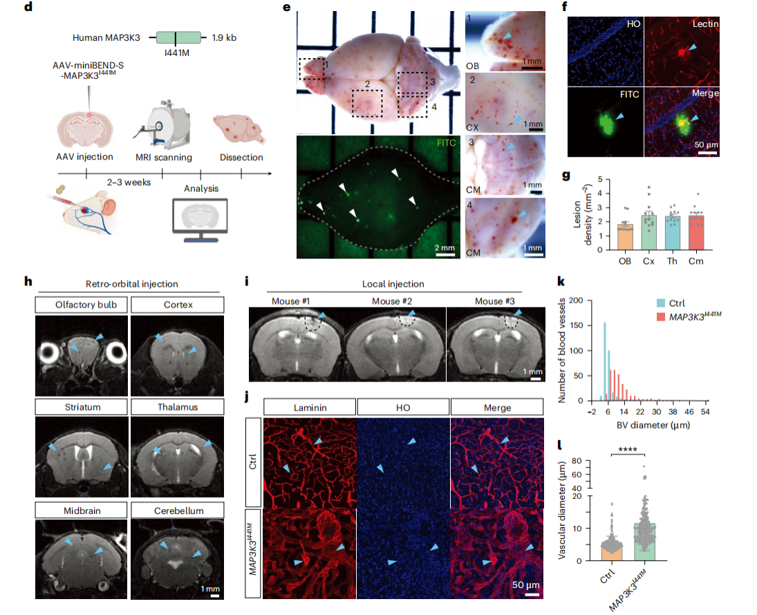
1.Cerebral Cavernous Malformation (CCM)

Mouse: Adult mouse
Virus: rAAV-PHP.eB-miniBEND-MAP3K3I441M
Injection Protocol: Stereotaxic injection into the cortex, ~1.5-5×10⁹ vg/mouse; intravenous injection ~1.5-5×10¹¹ vg/mouse, expression for 2-3 weeks
Results: Using the rAAV-miniBEND expression system, human MAP3K3 gene with I441M point mutation was delivered to the mouse brain endothelial cells. Intravenous injection induced widespread brain lesions, while local injection established focal lesions, successfully generating a sporadic CCM mouse model. The model displayed pathological features consistent with clinical grade IV CCM, including popcorn-like hemorrhage, blood-brain barrier leakage, and vascular cavernous dilation. MRI and various histological stains confirmed these features. Compared to traditional AAV serotypes, the rAAV-miniBEND system demonstrated superior targeting efficiency, making it ideal for in vivo delayed imaging studies of CCM lesions.

Figure 8: Establishing a CCM model using the rAAV-miniBEND system
 

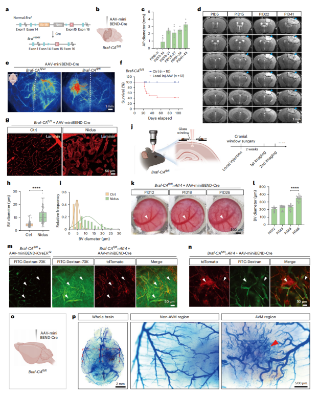
2.Brain Arteriovenous Malformation (AVM) Modeling

Mouse: 30-50 day-old Braf-CAfl/fl mouse
Virus: rAAV-PHP.eB-miniBEND-Cre
Injection Protocol: Stereotaxic injection into the cortex or hippocampus, ~1.5-5×10⁹ vg/mouse; expression for 2 weeks before detection
Results: Local delivery of Cre recombinase into Braf-CAfl/fl mice specifically activated the BrafV600E oncogenic mutation, successfully constructing a rapidly progressing brain arteriovenous malformation (bAVM) mouse model in a few weeks. The model reproduced the core pathological features of human bAVM, including brain hemorrhage, edema, abnormally dilated malformed blood vessels, tissue necrosis, and blood-brain barrier disruption. The model mice exhibited clinical symptoms such as hemiplegia, seizures, and a high mortality rate. Further studies revealed vascular dilation, hemodynamic changes, endothelial-mesenchymal transition, and key arteriovenous shunting structures, providing powerful tools for understanding bAVM pathogenesis and drug screening.

Figure 9: Modeling bAVM using the rAAV-miniBEND system


Summary

From 2016 to 2025, AAV targeting technology for brain endothelial cells has achieved four key breakthroughs:
The targeting range has expanded from focusing on capillaries to covering the entire vascular segment, with cross-species compatibility.
Specificity has improved from brain-specific targeting to minimal off-target effects in peripheral organs.
Functionality has advanced from simple transduction to gene editing, repeated dosing, and disease modeling.


These tools not only address the technical bottlenecks in neurovascular research but also drive the development of gene therapies for diseases such as cerebrovascular malformations and stroke sequelae.

Summary of Viral Strategies for Targeting Brain Endothelial Cells:


References

[1]Körbelin J, Dogbevia G, Michelfelder S, et al. A brain microvasculature endothelial cell-specific viral vector with the potential to treat neurovascular and neurological diseases. EMBO Mol Med. 2016;8(6):609-625.
[2]Krolak T, Chan KY, Kaplan L, et al. A High-Efficiency AAV for Endothelial Cell Transduction Throughout the Central Nervous System. Nat Cardiovasc Res. 2022;1(4):389-400.  
[3]Chen X, Wolfe DA, Bindu DS, et al. Functional gene delivery to and across brain vasculature of systemic AAVs with endothelial-specific tropism in rodents and broad tropism in primates. Nat Commun. 2023;14(1):3345.

[4]Li JL, Bi Z, Chen XJ, et al. A targeted vector for brain endothelial cell gene delivery and cerebrovascular malformation modelling. Nat Biomed Eng. Published online October 29, 2025.

Service Type :

Select the service you'd like to purchase.

Order Information(Premade-AAVs)

Please provide us some information about the service you'd like to order.

How did you hear about BrainCase Biotech or our products?(Fill in this field to get a discount coupon)

Detailed requirements:

scroll

Order Information(Custom AAV/Lentivirus)

Please provide us some information about the service you'd like to order.

Gene ID or gene information:

Selection of the reporting gene:

Special Instructions:

scroll

Order Information(Others)

Please provide us some information about the service you'd like to order.

Virus name/Detailed requirements:

scroll

Related products

The Most Comprehensive Collection of Gene Delivery Tools for Brain Endothelial Cells

The Most Comprehensive Collection of Gene Delivery Tools for Brain Endothelial Cells

AAV vs. Lentivirus: Key Differences and Applications of  Two Masterpieces in Gene Delivery

AAV vs. Lentivirus: Key Differences and Applications of Two Masterpieces in Gene Delivery

Nature Deep Dive: Microglia - Unveiling of Mechanisms and New Therapeutic Strategies of Neurodegenerative Diseases

Nature Deep Dive: Microglia - Unveiling of Mechanisms and New Therapeutic Strategies of Neurodegenerative Diseases

How to Choose the Right Green Calcium Imaging Tool? From GCaMP6 to jGCaMP8 — This Guide Explains Everything You Need!

How to Choose the Right Green Calcium Imaging Tool? From GCaMP6 to jGCaMP8 — This Guide Explains Everything You Need!

map
{dede:global.cfg_webname/}

Virus product library

CRISPR
RNAi
Neurophilic virus
Optogenetics activation
Biosensors

News

Corporate News
New Product Launch
Team
Investor News

Support

Literature interpretation
Customer article
Video Zone
FAQs
微信

WhatsApp Business Account

Tel: +8618971215294
E-mail: BD@ebraincase.com

Address:-

Address:-

  • Copyright © 2024 Brain Case All Rights Reserved.