E-mail:BD@ebraincase.com
Tel:+8618971215294
English 中文版
Virus Vector - Viral Vector Production - BrainCaseVirus Vector - Viral Vector Production - BrainCase
  • Home
  • Virus product library
    CRISPRRNAiHSV-helperRV-helperNeurophilic virusCalcium SensorsOptogenetics activationOptogenetics inhibitionChemical geneticsSparse labelingFluorescent proteinBiosensorsRecombinaseApoptosis & AutophagyDisease ModelNeurotoxicityOther
  • Products & Service

    Product Center

    Virus

    VSV-vaccine and gene therapy research
    Retrovirus-RCAS-TVA
    Lentivirus Vector-Lentivirus Production
    Rabies Virus Vector-RBV Vector
    Herpes simplex virus-Oncolytic and anterograde tracing
    PRV-retrograd multisynaptic-Peripheral
    AAV-gene therapy vectors-neuroscience

    Animal Model

    Neurological Disease Models
    Tumor animal models-anti-tumor
    Digestive System Disease Animal Model
    Cardiovascular System Disease Animal Models

    Plasmid Construction

    Library Construction
    Plasmid design and construction

    Popular Applications

    Gene Regulation

    Gene Overexpression-Brain Case
    RNA interference(RNAi)-siRNA-Brain Case
    Gene Editing - CRSIPR cloning - BrainCase

    Neural Circuit Function Research

    Optogenetics - BrainCase
    Chemical genetics-DREADDs-Brain Case
    Calcium signal recording-Gels- Brain Case
    GRAB Neurotransmitter Fluorescent Sensor- Brain Case
    Functional Magnetic Resonance Imaging Technology- Brain Case

    Research on the structure of neural circuits

    Direct Input and Output-viral vectors- Brain Case
    Anterograde Mono-synaptic Tracing -HSV- Brain Case
    Antrograde Muti-synaptic Tracing-HSV & VSV-Brain Case
    Retrograde Mono-synaptic Tracing-Rabies Virus-Brain Case
    Retrograde Muti-synaptic Tracing-PRV-Brain Case

    Featured Services

    Nervous System Disease Drug Effect

    Alzheimer's disease-AD
    Depression-mental disorders
    Parkinson's disease--PD
    Epilepsy-an ancient neurological disorder

    AAV Serotype Screening

    AAV Serotypes screening-gene therapy

    Collaboration Products

    Kiryl Piatkevich lab
    Zhifei Fu lab
    Yulong Li lab

    Efficacy of Oncolytic Virus

    Oncolytic virus-for cancer therapy-Brain Case
    Herpes Virus Vector-anti-tumor- BrainCase
    Vesicular stomatitis virus-killing tumor cells-Brain Case
  • News
    Corporate News New Product Launch Team Investor News
  • Support
    Literature interpretation Customer article Video Zone FAQs
  • About Us
    Virus product library Products & Service News Support About Us Contact
  • Contact
    Contact Us Join us
  • 中文
    English 中文版
  • Home
  • Support
  • Literature interpretation
  • Support
  • Literature interpretation
  • Customer article
  • Video Zone
  • FAQs

Literature Review | Comprehensive Summary of 4 Major Photosensitive Receptor Tools! Full Landscape of OptoXR Technology: Precise Control of Neural Circuits and Behavior via D1R/MOR/CB1R/A2AR

Release time:2025-09-25 17:14:37

Photosensitive Dopamine Receptor 1 (opto-D1)

On July 19, 2014, researchers from the Howard Hughes Medical Institute published a study in Cell titled “Natural Neural Projection Dynamics Underlying Social Behavior”. Using fiber photometry to record neural activity in freely moving mice, combined with optogenetics, they discovered that dopaminergic projections from the ventral tegmental area (VTA) to the nucleus accumbens (NAc) encode and predict social interactions. Optogenetic manipulation of this projection bidirectionally regulated social behavior, and the effect depended on D1 receptors (D1R) in the NAc.

Further, by employing OptoXR technology, the team engineered a chimeric Opto-D1 receptor and directly stimulated D1R-positive medium spiny neurons (MSNs) in the NAc, confirming that D1R-mediated signaling is sufficient to drive social behavior. These findings reveal the circuit-level dynamics underlying social behavior. To test the sufficiency of D1R-expressing MSNs in social behavior, the researchers constructed a light-activated chimeric Opto-D1 receptor (replacing the intracellular loops of rhodopsin with D1R sequences, Fig. 1C). In HEK cells expressing Opto-D1-eYFP, light selectively upregulated the cAMP (Gs) signaling pathway without affecting IP3 (Gq) or cGMP (Gt) pathways (Fig. 1D).

By injecting a Cre-dependent Opto-D1 adeno-associated virus into the NAc of Drd1::Cre mice, expression was restricted to D1R MSNs (Fig. 1E). Results showed that 473 nm light significantly increased social interaction (Fig. 8F) without affecting locomotion or novel object exploration. Optrode recordings revealed that light increased NAc multi-unit activity by ~3-fold (Fig. 1G), matching the firing changes observed during natural social interaction or VTA optogenetic activation.

Figure 1. Role of postsynaptic NAc D1 neurons and receptors in natural and VTA-driven social behavior.
 
On October 19, 2022, researchers from the University of California published a study in Neuron titled “A locus coeruleus–dorsal CA1 dopaminergic circuit modulates memory linking”. They identified a dopaminergic pathway from the locus coeruleus (LC) to dorsal CA1 (dCA1) that specifically regulates the linking of temporally close contextual memories without affecting memory formation itself. Using opto-D1 to activate D1 receptor signaling in dCA1 neurons (Fig. 2A–B), they inhibited LC neurons projecting to dCA1 with CNO (administered 30 min before exploration of Context A). During Context A exploration, blue light (473 nm, 50 s on/10 s off, 10 mW) was applied to activate D1 receptors in dCA1, after which mice were returned to their home cage. Five hours later, the mice explored Context B with no CNO or light (Fig. 2C). Control mice (expressing DIO-GFP in dCA1) showed impaired memory linking: freezing in Context A was significantly lower than in shock-paired Context B and comparable to neutral Context C. In contrast, opto-D1 activation restored normal memory linking, as freezing in Context A was significantly higher than in Context C and comparable to Context B (Fig. 2C). These results indicate that activating D1 receptors in dCA1 during Context A exploration rescues LC–dCA1 inhibition–induced memory-linking deficits.

To test whether opto-D1 rescues memory linking by restoring dCA1 excitability, neuronal firing was examined 5 hours later. Compared with GFP controls, opto-D1 activation increased firing frequency of dCA1 neurons without altering resting membrane potential, input resistance, minimal current for excitation, after-hyperpolarization, or action potential threshold (Fig. 2D). This suggests that opto-D1 enhances excitability to rescue memory linking without affecting fundamental membrane properties or action potential generation.

Figure 2. Activation of optogenetic D1 receptors in dCA1 rescues memory-linking deficits caused by LC–dCA1 inhibition.
 

Photosensitive μ-Opioid Receptor (opto-MOR)

On May 20, 2015, researchers from the University of Washington published a study in Neuron titled “Spatiotemporal control of opioid signaling and behavior”. They developed and characterized a photosensitive μ-opioid receptor (opto-MOR) by replacing the intracellular loops and C-terminal domain of rat rhodopsin with the corresponding regions of the μ-opioid receptor (MOPR).

In vitro, opto-MOR successfully mimicked the classical signaling pathways of MOPR, including inhibition of cAMP production, activation of MAPK (pERK), and coupling to GIRK channels, while displaying internalization and desensitization kinetics similar to native MOPR.

This tool provides a novel means for spatiotemporal precision control of opioid signaling and for dissecting related neural circuits. 
To demonstrate the utility of opto-MOR in studying opioid-related circuits and behaviors, AAV5-EF1a-DIO-opto-MOR-YFP was injected into the rostromedial tegmental nucleus (RMTg) and ventral pallidum (VP) of vGAT-IRES-Cre mice (Fig. 3A–F).

Three weeks later, optical fibers were implanted above the VTA and VP. Mice were placed in a black chamber with two compartments and allowed to freely explore. When they entered the “light stimulation” side, they received 473 nm blue light stimulation (10 mW) (Fig. 3G, 3I). Real-time place preference tests were used to evaluate behavioral responses. 
Results showed that opto-MOR activation in the RMTg induced a significant preference for the stimulation side compared with littermate controls (Fig. 3G–H). In contrast, opto-MOR activation in the VP produced a significant place aversion relative to controls (Fig. 3I–J).

Figure 3. Light stimulation of opto-MOR elicits MOR-like behavioral phenotypes.


 

Photosensitive Cannabinoid Receptor 1 (opto-CB1R)

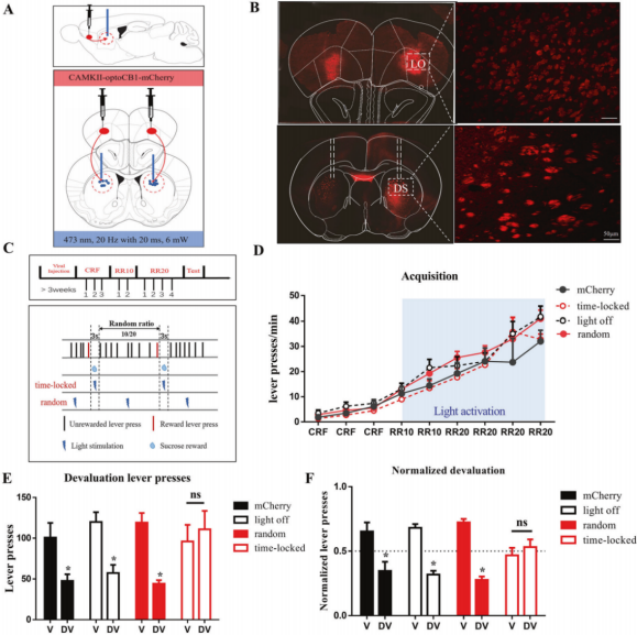
On January 24, 2023, researchers from Wenzhou Medical University published a study in Neuropsychopharmacology titled “Neuronal and astrocytic CB1R signaling differentially modulates goal-directed behavior and working memory by distinct temporal mechanisms.” They developed a photosensitive cannabinoid receptor 1 (opto-CB1R) by replacing the intracellular loops and C-terminal domain of bovine rhodopsin with the corresponding sequences of human CB1R.

In vitro experiments showed that light activation of opto-CB1R triggered classical CB1R signaling—including inhibition of cAMP and activation of the MAPK pathway, without affecting cGMP or IP1—and rapidly (within seconds) suppressed excitatory postsynaptic currents (EPSCs) in corticostriatal glutamatergic neurons.

In vivo experiments demonstrated that brief (3-second), temporally locked activation of opto-CB1R in corticostriatal glutamatergic neurons (synchronized with reward delivery) reduced sensitivity to outcome devaluation, thereby suppressing goal-directed behavior and promoting habit formation (Fig. 4).

In contrast, prolonged (≈30-minute) activation of opto-CB1R in hippocampal astrocytes impaired working memory, whereas short activations (10 or 30 seconds) had no effect. 

Notably, administration of an adenosine A2A receptor antagonist (KW6002) reversed these cognitive impairments, suggesting that the A2A receptor may be a potential therapeutic target for improving CB1R-related cognitive dysfunction.

Figure 4. Activation of opto-CB1R in corticostriatal glutamatergic neurons promotes habit formation.


 

Photosensitive Adenosine A2A Receptor (opto-A2AR)

On February 17, 2015, researchers from Wenzhou Medical University published a study in Molecular Psychiatry titled “Optogenetic activation of intracellular adenosine A2A receptor signaling in the hippocampus is sufficient to trigger CREB phosphorylation and impair memory.” To test whether abnormal activation of hippocampal adenosine A2A receptors (A2ARs) is sufficient to cause memory impairment, the team developed a photosensitive adenosine A2A receptor (opto-A2AR). This receptor was engineered by replacing the intracellular loops (1/2/3) and C-terminal domain of bovine rhodopsin with the corresponding sequences of human A2AR, thereby retaining light sensitivity while mediating A2AR-specific signaling.

In vitro
 experiments showed that light activation of opto-A2AR selectively activated the cAMP/PKA and MAPK pathways (without affecting cGMP or IP1), producing effects consistent with the A2AR agonist CGS21680. 
In vivo, after injecting AAV5-CaMKIIα-opto-A2AR-mCherry into the hippocampus for two weeks (Fig. 5A), opto-A2AR activation induced a robust increase in CREB phosphorylation (p-CREB) (Fig. 5B–D) and significantly impaired spatial memory, reducing new-arm exploration in the Y-maze by 50% (Fig. 5E–F). When activated in the nucleus accumbens (NAc), opto-A2AR stimulation elevated MAPK phosphorylation (p-MAPK) and enhanced locomotor activity, increasing total movement distance by 83%.

Figure 5. Light activation of hippocampal opto-A2AR triggers CREB phosphorylation and memory impairment.

 

Limitations

Photosensitive receptor tools cannot fully replicate all the functions of their endogenous counterparts, which restricts comprehensive analysis of complex signaling networks.Depending on the brain region and experimental objectives, specific optimal parameters—including light stimulation duration, frequency, and intensity—are required.

During long-term or high-frequency light stimulation, receptor internalization and desensitization may occur, leading to temporary loss of receptor function and significantly constraining the experimental time window. 
Therefore, experimental design must carefully account for these kinetic properties, allowing sufficient receptor recovery time to maintain relatively stable receptor function and to avoid drawing incorrect conclusions due to receptor inactivation.

BrainCase offers a comprehensive portfolio of vectors for opto-D1, opto-MOR, opto-CB1R, and opto-A2AR light-sensitive receptors. In addition, we specialize in tailored vector design and high-quality packaging services to meet your specific research needs. For further information or to discuss a customized solution, please feel free to contact us at bd@ebraincase.com — we would be delighted to support your work.



 
References
  1. Gunaydin LA, Grosenick L, Finkelstein JC, et al. Natural neural projection dynamics underlying social behavior. Cell. 2014;157(7):1535-1551.
  2. Chowdhury A, Luchetti A, Fernandes G, et al. A locus coeruleus-dorsal CA1 dopaminergic circuit modulates memory linking. Neuron. 2022;110(20):3374-3388.e8.
  3. Siuda ER, Copits BA, Schmidt MJ, et al. Spatiotemporal control of opioid signaling and behavior. Neuron. 2015;86(4):923-935.
  4. Shang H, Li P, Lin X, et al. Neuronal and astrocytic CB1R signaling differentially modulates goal-directed behavior and working memory by distinct temporal mechanisms. Neuropsychopharmacology. 2023;48(10):1520-1531.
  5. Li P, Rial D, Canas PM, et al. Optogenetic activation of intracellular adenosine A2A receptor signaling in the hippocampus is sufficient to trigger CREB phosphorylation and impair memory. Mol Psychiatry. 2015;20(11):1339-1349. 

Service Type :

Select the service you'd like to purchase.

Order Information(Premade-AAVs)

Please provide us some information about the service you'd like to order.

How did you hear about BrainCase Biotech or our products?

Detailed requirements:

scroll

Order Information(Custom AAV/Lentivirus)

Please provide us some information about the service you'd like to order.

Gene ID or gene information:

Selection of the reporting gene:

Special Instructions:

scroll

Order Information(Others)

Please provide us some information about the service you'd like to order.

Virus name/Detailed requirements:

scroll

Related products

Literature Review | Comprehensive Summary of 4 Major Photosensitive Receptor Tools! Full Landscape of OptoXR Technology: Precise Control of Neural Circuits and Behavior via D1R/MOR/CB1R/A2AR

Literature Review | Comprehensive Summary of 4 Major Photosensitive Receptor Tools! Full Landscape of OptoXR Technology: Precise Control of Neural Circuits and Behavior via D1R/MOR/CB1R/A2AR

Love Never Forgets: Marking World Alzheimer’s Day

Love Never Forgets: Marking World Alzheimer’s Day

Cellular Autophagy: Main types, Mechanisms, Biomarkers, and Fluorescent Reporter Tools

Cellular Autophagy: Main types, Mechanisms, Biomarkers, and Fluorescent Reporter Tools

Literature Interpretation | Nature | OptoXRs: Light-controlled tools for cellular signaling and precise regulation mammalian behavior

Literature Interpretation | Nature | OptoXRs: Light-controlled tools for cellular signaling and precise regulation mammalian behavior

map
{dede:global.cfg_webname/}

Virus product library

CRISPR
RNAi
Neurophilic virus
Optogenetics activation
Biosensors

News

Corporate News
New Product Launch
Team
Investor News

Support

Literature interpretation
Customer article
Video Zone
FAQs
微信

WhatsApp Business Account

Tel: +8618971215294
E-mail: BD@ebraincase.com

Address:-

Address:-

  • Copyright © 2024 Brain Case All Rights Reserved.