E-mail:BD@ebraincase.com
Tel:+8618971215294
English 中文版
Pioneering Innovation in Gene Vector Research - BrainCasePioneering Innovation in Gene Vector Research - BrainCase
  • Home
  • Pre-made AAV Library
    CRISPRRNAiHSV-helperRV-helperNeurotropic virusCalcium SensorsOptogenetics activationOptogenetics inhibitionChemical geneticsSparse labelingFluorescent proteinBiosensorsRecombinaseApoptosis & AutophagyDisease ModelNeurotoxicityOther
  • Products & Service

    Product Center

    Virus

    Vesicular Stomatitis Virus-VSV
    RCAS-TVA
    Lentivirus
    Rabies Virus-CVS Strain-RABV
    Herpes simplex virus-HSV
    Pseudorabies virus-PRV
    Adeno-Associated Virus-AAV
    Neurotropic virus list
    Baculovirus

    Kits & Regents

    EndoFree Plasmid Maxi Kit
    Lentivirus Concentration Kit
    VESSL Exosome Solutions
    AAV Rainbow Combo™

    Plasmid Construction & Vector cloning

    Lentiviral Vector
    AAV Vector
    Plasmid
    Plasmid Library

    Popular Applications

    Gene Regulation

    Gene Overexpression-Brain Case
    RNA interference(RNAi)-siRNA-Brain Case
    Gene Editing - CRSIPR cloning - BrainCase

    Neural Circuit Function Research

    Optogenetics - BrainCase
    Chemical genetics-DREADDs-Brain Case
    Calcium signal recording-Gels- Brain Case
    GRAB Neurotransmitter Fluorescent Sensor- Brain Case
    Functional Magnetic Resonance Imaging Technology- Brain Case

    Research on the structure of neural circuits

    Direct Input and Output-viral vectors- Brain Case
    Anterograde Mono-synaptic Tracing -HSV- Brain Case
    Antrograde Muti-synaptic Tracing-HSV & VSV-Brain Case
    Retrograde Mono-synaptic Tracing-Rabies Virus(CVS Strain)-Brain Case
    Retrograde Muti-synaptic Tracing-PRV-Brain Case

    Featured Services

    Experiment Service

    Research Services | Neural Circuit Tracing + Targeted Spatial Omics + Neuronal Classification Analysi
    Research Service | Cell and Tissue Patch-Clamp Recording and Analysis Services
    BrainCase Biotech| Whole-Brain Transparency Imaging and Analysis Services

    AAV Serotype Screening

    AAV Serotypes screening-gene therapy

    Collaboration Products

    Kiryl Piatkevich lab
    Yulong Li lab
    Zhifei Fu lab
    Woo-ping Ge lab

    Oncolytic Virus Modification

    Oncolytic virus-for cancer therapy-Brain Case
    Herpes Virus Vector-anti-tumor- BrainCase
    Vesicular stomatitis virus-killing tumor cells-Brain Case
  • News
    Corporate News New Product Launch Test Report Investor News
  • Support
    Literature interpretation Customer article FAQs Blog Legal
  • About Us
    Pre-made AAV Library Products & Service News Support About Us Contact
  • Contact
    Contact Us Join us
  • 中文
    English 中文版
  • Home
  • Support
  • Literature interpretation
  • Support
  • Literature interpretation
  • Customer article
  • FAQs
  • Blog
  • Legal

Literature Insight | Combining Optogenetics, Calcium Imaging, and Retrograde Viral Tracing in Organoids: Decoding Cortico-Striatal Circuit Connectivity

Release time:2025-08-19 16:07:27
On October 30, 2020, researchers from Stanford University School of Medicine published a study in Nature Biotechnology titled “Generation of human striatal organoids and cortico-striatal assembloids from human pluripotent stem cells.” The team developed three-dimensional human striatal organoids (hStrSs) from human pluripotent stem cells (hPSCs), which contained functional medium spiny neurons. By assembling these striatal organoids with cortical organoids into cortico-striatal assembloids, and applying retrograde viral tracing, optogenetics, and calcium imaging, they demonstrated that cortical neurons projected axons into the striatal organoids to form synaptic connections. The striatal neurons within the assembloids also showed enhanced electrophysiological maturation. Furthermore, assembloids generated from patient-derived cells with 22q13.3 deletion syndrome exhibited disease-related calcium signaling abnormalities, highlighting the potential of this model for studying the development, function, and pathology of cortico-striatal circuits.

https://www.nature.com/articles/s41587-020-00763-w


 

Generation of Cortico-Striatal Assembloids

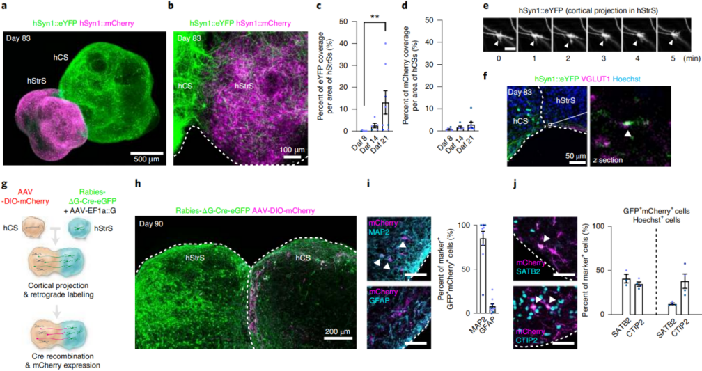
Human cortical organoids (hCSs) were labeled with AAV-hSyn-eYFP, while hStrSs were labeled with AAV-hSyn-mCherry. The two organoids were brought into contact within a conical tube. After 72 hours, region-specific spheroids fused into cortico-striatal assembloids, which were then transferred to ultra-low-attachment culture plates. Over 21 days, YFP⁺ projections from hCSs into hStrSs gradually increased (Fig. 1a–d). These projections were unidirectional (hCSs → hStrSs, Fig. 1c), consistent with in vivo cortico-striatal circuitry. Live-cell imaging revealed dynamic movement of hCS neuronal growth cones within hStrSs (Fig. 1e). By day 21 post-fusion, eYFP⁺ hCS axon terminals in hStrSs expressed the glutamate transporter VGLUT1 (Fig. 1f), and were positioned adjacent to postsynaptic density protein 95 (PSD95)⁺ puncta on hStrS neurons.

To identify the specific cortical cell types projecting from hCSs to hStrSs, retrograde and anterograde labeling was performed in the assembloids using RV-ΔG-Cre-eGFP (Fig. 1g). Specifically, hStrSs were infected with RV-ΔG-Cre-eGFP along with AAV-EF1a-G, which enables transsynaptic spread; hCSs were infected with AAV-DIO-mCherry, in which Cre recombination drives mCherry expression. Two days post-virus delivery, hCSs and hStrSs were assembled and cultured for an additional 28 days. Abundant GFP expression was observed in hStrSs, along with GFP⁺/mCherry⁺ cells in the cortical region of the assembloids (Fig. 1h), as well as mCherry⁺ projections from hCSs into hStrSs. Among hCSs, 85.0% of GFP⁺/mCherry⁺ cells co-expressed the neuronal marker MAP2, whereas only 7.92% expressed the glial marker GFAP (Fig. 1i).

It is known that cortical intratelencephalic projection neurons expressing SATB2 are the primary neurons projecting to the striatum, while deep-layer CTIP2⁺ cortical neurons also provide substantial collateral projections. Consistent with this, analysis revealed that SATB2⁺ cells were enriched 3.4-fold within the GFP⁺/mCherry⁺ population compared to all other hCS cells in the same section. Approximately 41% of retrogradely labeled hCS neurons were SATB2⁺ (Fig. 1j), while CTIP2⁺ cells accounted for ~34%. These findings indicate that projection neurons within the assembloids preferentially belong to specific cortical neuronal subtypes.

Figure 1. Generation of cortico-striatal assembloids

 

Functional Neural Circuits in Cortico-Striatal Assembloids

To determine whether hCS projection neurons formed functional synaptic connections with hStrS neurons, the researchers combined optogenetics with simultaneous calcium imaging in cortico-striatal assembloids. For light-evoked calcium responses, hCSs were transduced with hSyn-ChrimsonR–tdTomato (a red-shifted opsin), while hStrSs were co-infected with Ple94-iCre and DIO-GCaMP6s (Fig. 2a). Two days after viral infection, hCSs and hStrSs were assembled, and imaging was performed at ~90 days of differentiation (Fig. 2b). Upon 625 nm light stimulation, robust calcium responses were observed in hStrS cells (Fig. 2c,d). The median ΔF/F of GCaMP6 signals after light stimulation was significantly higher than at random time points. While responsive cells reliably tracked varying light frequencies, non-responsive or spontaneously active cells were also detected (Fig. 2d). The AMPA receptor antagonist NBQX (20 μM) and NMDA receptor antagonist APV (50 μM) blocked the light-induced calcium responses (Fig. 2d,e), with effects reversible upon washout, indicating that part of the calcium activity was mediated by glutamatergic transmission from hCSs to hStrSs. Notably, the median amplitude of light-evoked GCaMP6 signals increased at days 100–120 and 140–150 compared to day 100, suggesting that synaptic strength or frequency within cortico-striatal assembloids strengthens over time.

To further characterize connectivity, optogenetic stimulation was combined with whole-cell patch-clamp electrophysiology in acute slices (Fig. 2f). Green-light (550 nm) stimulation induced optogenetically evoked excitatory postsynaptic currents (oEPSCs), postsynaptic potentials (oEPSPs), and spiking in hStrS neurons (Fig. 2g). Out of 35 recorded neurons, 11 responded (Fig. 2h), with an average oEPSC amplitude of ~40 pA (Fig. 2i) and an onset latency of ~6 ms (Fig. 2j), confirming the establishment of functional synapses between hCS projection neurons and hStrS neurons. Corticostriatal glutamatergic inputs are critical for the maturation of medium spiny neurons. To assess whether assembloid formation influenced electrophysiological properties, whole-cell patch-clamp recordings were performed on hStrS neurons within the assembloids (Fig. 2k). Compared with age-matched standalone hStrSs, hSyn-eYFP–labeled hStrS neurons in the assembloids exhibited increased intrinsic excitability (Fig. 2l–n), while action potential amplitude and threshold remained unchanged, consistent with findings from developing mouse striatum. Collectively, these results demonstrate that human iPSC-derived cortico-striatal assembloids support functional connectivity and alter intrinsic firing properties of hStrS neurons.

Figure 2. Functional neural circuits in cortico-striatal assembloids
 
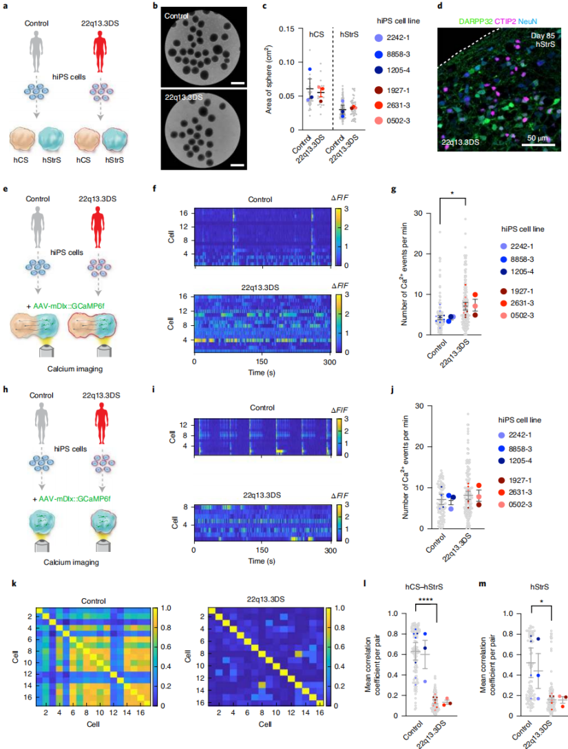
Modeling Disease-Related Cellular Phenotypes in Cortico-Striatal Assembloids:To assess whether cortico-striatal assembloids can model cellular deficits associated with genetic neurodevelopmental disorders, researchers focused on Phelan–McDermid syndrome (22q13.3 deletion syndrome). This condition results from deletion of chromosome 22q13.3, which includes the SHANK3 gene encoding a postsynaptic scaffolding protein. SHANK3 is highly expressed in the striatum and is critical for the development and function of cortico-striatal circuits; its loss is a major pathogenic factor. While Shank3 knockout mice display cortico-striatal connectivity defects, whether heterozygous patient-derived human cells exhibit similar abnormalities has remained unclear.

iPSC lines from three 22q13.3DS patients were differentiated into hCSs and hStrSs (Fig. 3a). Patient-derived cells formed hStrSs in 3D culture (Fig. 3b), expressed forebrain and LGE markers, and lacked spinal cord markers. The size of patient-derived hCSs and hStrSs was comparable to controls (Fig. 3c), and they generated DARPP32⁺NeuN⁺ neurons (Fig. 3d). When cortico-striatal assembloids were generated from three patients and three healthy controls and subjected to calcium imaging (Fig. 3e–g), patient-derived neurons in the hStrS region exhibited increased calcium spike events (Fig. 3e–g). Notably, standalone patient hStrSs at the same stage did not show this defect (Fig. 3h–j). Calculation of mean intercellular correlation coefficients revealed reduced network synchrony in both patient-derived hStrSs and assembloids (Fig. 3k–m). In conclusion, cortico-striatal assembloids can faithfully recapitulate abnormal neural activity of human cells derived from patients with 22q13.3 deletion syndrome.

Figure 3. Cortico-striatal assembloids reveal altered neuronal activity in 22q13.3DS patient-derived cells

 
Conclusion
This study established human striatal organoids containing functional medium spiny neurons from human pluripotent stem cells by modulating signaling pathways, and assembled them with cortical organoids to generate cortico-striatal assembloids. Retrograde viral tracing identified the types of cortical neurons projecting to the striatum; optogenetics combined with calcium imaging confirmed the formation of functional glutamatergic synaptic connections between the two regions, and assembly promoted the maturation of striatal neurons. Furthermore, assembloids generated from patient-derived cells with 22q13.3 deletion syndrome exhibited disease-related calcium activity abnormalities and reduced network synchrony. These findings demonstrate that this model—integrating retrograde viral tracing, optogenetics, and calcium imaging—provides an effective platform for studying human cortico-striatal circuit development and disease mechanisms.
 
The viral tools used in this study are also available from Brain Case Biotech.

Service Type :

Select the service you'd like to purchase.

Order Information(Premade-AAVs)

Please provide us some information about the service you'd like to order.

How did you hear about BrainCase Biotech or our products?(Fill in this field to get a discount coupon)

Detailed requirements:

scroll

Order Information(Custom AAV/Lentivirus)

Please provide us some information about the service you'd like to order.

Gene ID or gene information:

Selection of the reporting gene:

Special Instructions:

scroll

Order Information(Others)

Please provide us some information about the service you'd like to order.

Virus name/Detailed requirements:

scroll

Related products

Cre-loxP & Flp-FRT system | Everything you want to know about recombinase is here

Cre-loxP & Flp-FRT system | Everything you want to know about recombinase is here

Nature Methods | PinkyCaMP: The Brightest, Non-Photoswitchable Red Calcium Indicator Yet!

Nature Methods | PinkyCaMP: The Brightest, Non-Photoswitchable Red Calcium Indicator Yet!

Nature Methods | CaBLAM: A Novel Long-Term Bioluminescent Calcium Indicator Without Excitation Light

Nature Methods | CaBLAM: A Novel Long-Term Bioluminescent Calcium Indicator Without Excitation Light

Nature Reviews Neurosci: A Summary of Astrocyte-Specific Targeting and Manipulation Tools!

Nature Reviews Neurosci: A Summary of Astrocyte-Specific Targeting and Manipulation Tools!

map
{dede:global.cfg_webname/}

Pre-made AAV Library

CRISPR
RNAi
Neurotropic virus
Optogenetics activation
Biosensors

News

Corporate News
New Product Launch
Test Report
Investor News

Support

Literature interpretation
Customer article
FAQs
Blog
Legal
微信

WhatsApp Business Account

Tel: +8618971215294
E-mail: BD@ebraincase.com

Address:-

Address:-

  • Copyright © 2024 Brain Case All Rights Reserved.