E-mail:BD@ebraincase.com
Tel:+8618971215294
English 中文版
Virus Vector - Viral Vector Production - BrainCaseVirus Vector - Viral Vector Production - BrainCase
  • Home
  • Virus product library
    CRISPRRNAiHSV-helperRV-helperNeurophilic virusCalcium SensorsOptogenetics activationOptogenetics inhibitionChemical geneticsSparse labelingFluorescent proteinBiosensorsRecombinaseApoptosis & AutophagyDisease ModelNeurotoxicityOther
  • Products & Service

    Product Center

    Virus

    VSV-vaccine and gene therapy research
    Retrovirus-RCAS-TVA
    Lentivirus Vector-Lentivirus Production
    Rabies Virus Vector-RBV Vector
    Herpes simplex virus-Oncolytic and anterograde tracing
    PRV-retrograd multisynaptic-Peripheral
    AAV-gene therapy vectors-neuroscience

    Animal Model

    Neurological Disease Models
    Tumor animal models-anti-tumor
    Digestive System Disease Animal Model
    Cardiovascular System Disease Animal Models

    Plasmid Construction

    Library Construction
    Plasmid design and construction

    Popular Applications

    Gene Regulation

    Gene Overexpression-Brain Case
    RNA interference(RNAi)-siRNA-Brain Case
    Gene Editing - CRSIPR cloning - BrainCase

    Neural Circuit Function Research

    Optogenetics - BrainCase
    Chemical genetics-DREADDs-Brain Case
    Calcium signal recording-Gels- Brain Case
    GRAB Neurotransmitter Fluorescent Sensor- Brain Case
    Functional Magnetic Resonance Imaging Technology- Brain Case

    Research on the structure of neural circuits

    Direct Input and Output-viral vectors- Brain Case
    Anterograde Mono-synaptic Tracing -HSV- Brain Case
    Antrograde Muti-synaptic Tracing-HSV & VSV-Brain Case
    Retrograde Mono-synaptic Tracing-Rabies Virus-Brain Case
    Retrograde Muti-synaptic Tracing-PRV-Brain Case

    Featured Services

    Nervous System Disease Drug Effect

    Alzheimer's disease-AD
    Depression-mental disorders
    Parkinson's disease--PD
    Epilepsy-an ancient neurological disorder

    AAV Serotype Screening

    AAV Serotypes screening-gene therapy

    Collaboration Products

    Kiryl Piatkevich lab
    Yulong Li lab
    Zhifei Fu lab
    Woo-ping Ge lab

    Efficacy of Oncolytic Virus

    Oncolytic virus-for cancer therapy-Brain Case
    Herpes Virus Vector-anti-tumor- BrainCase
    Vesicular stomatitis virus-killing tumor cells-Brain Case
  • News
    Corporate News New Product Launch Team Investor News
  • Support
    Literature interpretation Customer article Video Zone FAQs
  • About Us
    Virus product library Products & Service News Support About Us Contact
  • Contact
    Contact Us Join us
  • 中文
    English 中文版
  • Home
  • Support
  • Customer article
  • Support
  • Literature interpretation
  • Customer article
  • Video Zone
  • FAQs

Client Publication | Adv. Sci. | Nanjing University Team Led by Prof. Jingning Zhu Uncovers a Novel Medulla H4R-Mediated Mechanism for Blood Pressure Reduction—A Potential New Target for Hypertension Intervention

Release time:2025-11-13 17:28:15
Hypertension is a major risk factor for cardiovascular diseases and poses a heavy global health burden. Despite advances in antihypertensive therapy, more than 50% of treated patients still have poorly controlled blood pressure. Patients with resistant hypertension often exhibit markedly elevated sympathetic nerve activity, suggesting that central sympathetic overactivation may represent a potential therapeutic direction. The vasomotor centers in the brainstem (such as the medulla) are crucial hubs for sympathetic activation and arterial blood pressure regulation. Structural and functional abnormalities in the brainstem have been observed in hypertensive patients, and brainstem injury can trigger neurogenic hypertension. However, safe and effective central targets for blood pressure reduction remain scarce.

https://advanced.onlinelibrary.wiley.com/doi/10.1002/advs.202508176
 
On September 29, 2025, Prof. Jingning Zhu and colleagues from the School of Life Sciences, National Key Laboratory of Pharmaceutical Biotechnology, and Institute for Brain Science at Nanjing University published an article in Advanced Science (IF = 14.1) titled “Targeting Histamine H4 Receptor in the Rostral Ventromedial Medulla to Relieve Hypertension.”

This study focused on the central regulatory mechanisms of resistant hypertension and, for the first time, identified conserved expression of Histamine H4 Receptor (H4R) in the rostral ventromedial medulla (RVMM) of both humans and rats—a key sympathetic cardiovascular regulatory center. 
Activation of H4R in the RVMM was found to excite GABAergic sympathetic premotor neurons via the transient receptor potential vanilloid 1 (TRPV1) channel, thereby inducing hypotensive and bradycardic responses while suppressing renal sympathetic nerve activity (RSNA). Moreover, intranasal administration of an H4R agonist produced sustained antihypertensive effects in both spontaneously hypertensive rats (SHRs) and chronic stress-induced hypertensive rats (CUMS rats).
 

H4R on RVMM Neurons Mediates Hypotensive and Bradycardic Responses

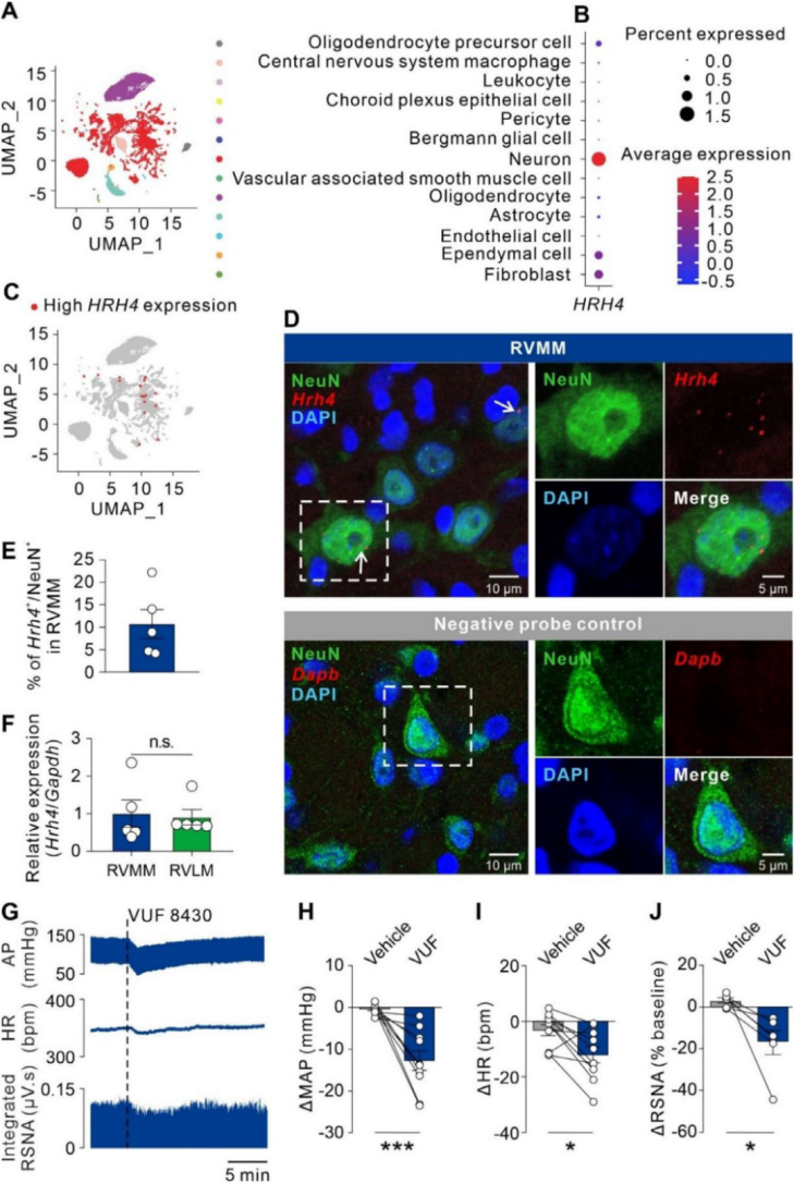
Using the Human Brain Cell Atlas v1.0 single-nucleus RNA sequencing (snRNA-seq) dataset, the researchers analyzed the expression of H4R in the human medulla—an area containing centers for heart rate and blood pressure regulation. Among 203,472 cells, 13 cell clusters were identified through Leiden clustering (scikit-network) (Fig. 1A). The HRH4 showed relatively high expression in neuronal cell clusters (Fig. 1B–C).

By combining RNA in situ hybridization (RNAscope) and immunofluorescence, the team examined the distribution of H4R in the RVMM and RVLM—both sympathetic cardiovascular centers in rats. Hrh4 fluorescence signals were detected in both regions and were colocalized with NeuN-positive neurons (Fig. 1D–E). RT-qPCR analysis revealed comparable Hrh4 expression levels in RVMM and RVLM (Fig. 1F). Together with human medulla transcriptomic data, these findings indicate conserved expression of H4R in the mammalian medulla.

Next, the researchers investigated the cardiovascular regulatory role of H4R in the RVMM and RVLM. Microinjection of the selective H4R agonist VUF 8430 into the RVMM caused a significant decrease in mean arterial pressure (MAP) (Fig. 1G–H), a marked reduction in mean peak heart rate (HR) (Fig. 1G–I), and a pronounced decrease in renal sympathetic nerve activity (RSNA) (Fig. 1G–J), suggesting that RVMM-H4R activation inhibits central sympathetic outflow. In contrast, VUF 8430 injection into the RVLM produced no significant changes in MAP, HR, or RSNA. In summary, activation of H4R in the RVMM, but not in the RVLM, induces hypotensive and bradycardic responses.

Figure 1. H4R is expressed in the RVMM of normal rats and induces reductions in MAP, HR, and RSNA levels.

 

Optogenetic Activation of TMN–RVMM Histaminergic Afferent Fibers Induces Hypotensive and Bradycardic Responses via H4R

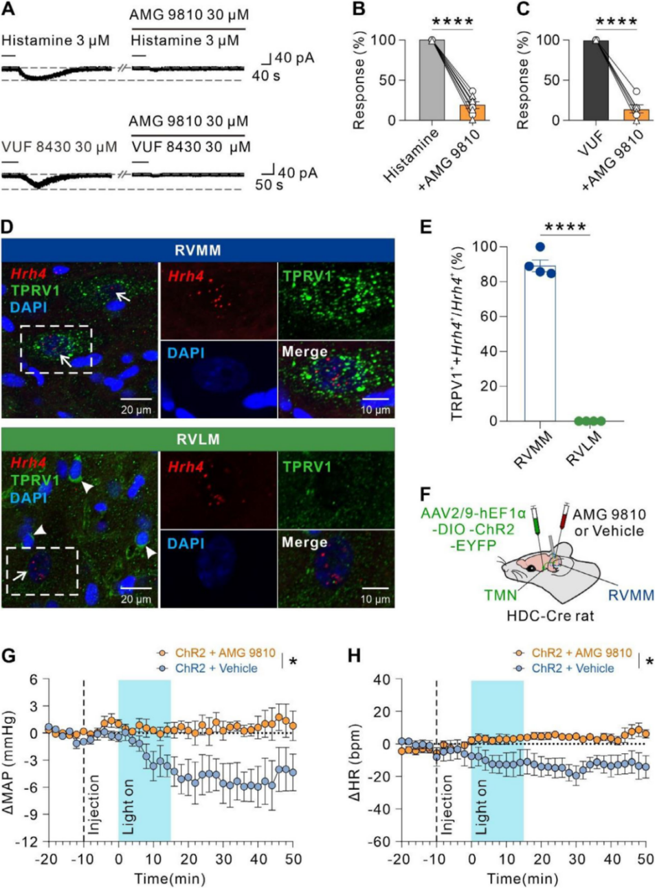
To clarify the cardiovascular regulatory function of histaminergic afferent fibers projecting to the RVMM, the researchers generated transgenic rats expressing Cre recombinase under the control of the HDC promoter (HDC encodes the key enzyme for endogenous histamine synthesis). They selectively expressed ChR2-EYFP virus in histaminergic neurons of the tuberomammillary nucleus (TMN) to investigate the effect of optogenetic activation of the TMN–RVMM pathway (Fig. 2A).

The results showed that ChR2-EYFP and control viruses were selectively expressed in the TMN and colocalized with HDC-positive neurons (Fig. 2A). Whole-cell patch-clamp recordings confirmed that 5 Hz blue-light pulses (10 ms) induced high-fidelity action potential firing in these neurons (Fig. 2A). EYFP-labeled histaminergic afferent fibers with characteristic varicosities (bead-like swellings representing neurotransmitter storage and release sites) were observed in the RVMM (Fig. 2A), directly demonstrating that TMN neurons project to the RVMM and release histamine there.

Compared with ChR2-negative controls, optogenetic activation of TMN–RVMM histaminergic terminals significantly reduced mean arterial pressure (MAP) (Fig. 2B) and HR (Fig. 2C), indicating that TMN histaminergic neurons directly project to the RVMM to induce hypotensive and bradycardic effects. Furthermore, microinjection of the H4R antagonist JNJ 10191584 into the RVMM almost completely abolished the light-induced decreases in MAP (Fig. 2D) and HR (Fig. 2E).

In summary, the TMN–RVMM histaminergic projection plays a crucial role in the endogenous negative regulation of cardiovascular activity by activating H4R.


Figure 2. The TMN–RVMM histaminergic circuit mediates hypotensive and bradycardic responses via H4R activation.

H4R Activation Induces Postsynaptic Excitatory Responses in RVMM Neurons

To elucidate the cellular mechanisms underlying H4R-mediated cardiovascular effects, the researchers used whole-cell patch-clamp recording to examine how H4R activation influences the electrophysiological activity of RVMM neurons. The results showed that the selective H4R agonist VUF 8430 excited RVMM neurons in a concentration-dependent manner, inducing inward currents (Fig. 3A–B), with a fitted EC₅₀ of 37.63 μM (Fig. 3B). In wild-type mice, VUF 8430 produced concentration-dependent neuronal responses, whereas in Hrh4-knockout (Hrh4-KO) mice—which completely lack Hrh4 expression (Fig. 3C–D)—even 300 μM VUF 8430 failed to activate RVMM neurons (Fig. 3E–F). This confirmed that the excitatory effect of VUF 8430 on RVMM neurons is specifically mediated by H4R. Moreover, VUF 8430 had no significant effect on RVLM neurons, consistent with the finding that H4R activation in the RVLM does not alter cardiovascular activity. These results indicate that H4R activation excites RVMM neurons but not RVLM neurons.

Figure 3. The selective H4R agonist VUF 8430 induces inward currents in RVMM neurons in a concentration-dependent manner.

 
To further determine the contribution of H4R to the effects of histamine on RVMM neurons, the highly selective H4R antagonist JNJ 10191584 was applied. Histamine induced inward currents in RVMM neurons in a concentration-dependent manner with EC₅₀ = 1.80 μM (Fig. 4A–B). JNJ 10191584 inhibited the excitatory effect of 3 μM histamine (near its EC₅₀) in a dose-dependent fashion—perfusion with JNJ 10191584 consistently reduced histamine-induced inward currents (Fig. 4C–D), confirming that H4R participates in histamine-induced excitation of RVMM neurons. In addition, JNJ 10191584 also dose-dependently blocked the inward currents induced by 30 μM VUF 8430 (Fig. 4E–F), providing further evidence that H4R activation exerts excitatory effects on RVMM neurons.

Since H4R acts as a postsynaptic receptor, the researchers investigated whether its excitatory effect is directly postsynaptic. Under current-clamp mode, the addition of 0.3 μM TTX (a selective voltage-gated sodium channel blocker) did not abolish the response—30 μM VUF 8430 still induced a depolarization of 5.62 ± 0.63 mV in RVMM neurons (Fig. 4G–H). Under voltage-clamp mode, when TTX, SR 95531 (GABA_A receptor antagonist), NBQX (AMPA receptor antagonist), and AP5 (NMDA receptor antagonist) were co-applied to block synaptic transmission, the VUF 8430–induced inward current remained unaffected (Fig. 4I–J).

In summary, activation of histamine H4R produces a direct postsynaptic excitatory effect on RVMM neurons.

Figure 4. The selective H4R antagonist JNJ 10191584 blocks histamine- and VUF 8430–induced inward currents.
 

H4R Activation Excites RVMM Neurons via TRPV1 Channels, Inducing Hypotension and Bradycardia

The central ionic mechanism underlying the excitatory effects of H4R activation remains unclear. Since TRPV1 is known to mediate H4R-induced excitation in peripheral dorsal root ganglion (DRG) neurons, the researchers perfused brain slices with artificial cerebrospinal fluid (ACSF) containing the TRPV1 antagonist AMG 9810 to examine its role in H4R-mediated excitation of RVMM neurons.

Results showed that 30 μM AMG 9810 nearly completely blocked inward currents induced by 3 μM histamine in RVMM neurons (Fig. 5A–B) and also fully inhibited inward currents induced by 30 μM VUF 8430 (Fig. 5A, C), indicating that H4R excites RVMM neurons via TRPV1 channel activation.

Distribution analysis revealed that 89.83% ± 3.51% of H4R-positive neurons in the RVMM co-expressed TRPV1 (Fig. 5D–E). Although TRPV1 was expressed in the RVLM, H4R and TRPV1 did not colocalize there (Fig. 5D–E), further supporting that TRPV1 mediates H4R-induced excitation specifically in RVMM neurons.

In in vivo experiments, microinjection of AMG 9810 into the RVMM completely blocked the hypotensive (Fig. 5G) and bradycardic (Fig. 5H) responses induced by optogenetic activation of TMN–RVMM histaminergic projections (Fig. 5F).

In summary, H4R and its downstream TRPV1 channels jointly mediate RVMM neuronal excitation triggered by histaminergic input, leading to blood pressure reduction and bradycardia.

Figure 5. H4R Activation Excites RVMM Neurons via TRPV1 Channel Opening

 

H4R Activation Suppresses Renal Sympathetic Nerve Outflow by Exciting GABAergic Neurons in the RVMM

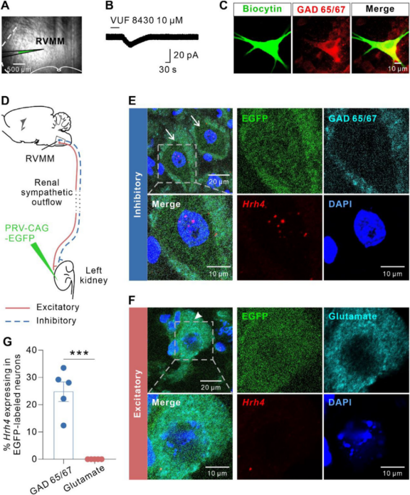
Blood pressure reduction and bradycardia are often triggered by suppression of RSNA. Since the RVMM contains both excitatory and inhibitory sympathetic premotor neurons, the mechanism by which H4R mediates sympathetic inhibition was investigated.

Using whole-cell current recordings from RVMM neurons, the researchers found that neurons excited by the H4R agonist VUF 8430 were all GAD65/67 immunopositive (Fig. 6A–C), indicating that H4R activation excites GABAergic neurons in the RVMM.

To verify whether these GABAergic neurons function as sympathetic inhibitory neurons, the retrograde trans-multisynaptic tracer pseudorabies virus (PRV) was injected into the renal parenchyma, labeling glutamatergic sympathetic excitatory neurons and GAD65/67-positive sympathetic inhibitory neurons in the RVMM (Fig. 6D). RNA in situ hybridization showed that Hrh4 mRNA was localized in PRV-labeled RVMM GABAergic neurons (Fig. 6E–G), whereas glutamatergic sympathetic excitatory neurons projecting to the kidney did not express Hrh4 (Fig. 6F–G).

In summary, H4R activation directly excites GABAergic sympathetic premotor neurons in the RVMM, which in turn inhibits renal sympathetic nerve outflow, leading to hypotension and bradycardia.

Figure 6. RVMM-Hrh4 Neurons Mediate Inhibitory Control of Renal Sympathetic Nerve Activity


 

RVMM H4R Sustainedly Improves Hypertension in Freely Moving SHRs and CUMS-Induced Hypertensive Rats

The antihypertensive potential of RVMM-H4R was investigated in SHRs and chronic unpredictable mild stress (CUMS)–induced hypertensive rats, both models of primary hypertension, where excessive sympathetic activity is a key driver.

Local RVMM injection of the H4R agonist VUF 8430 in SHRs significantly reduced mean arterial pressure (MAP), HR, and RSNA compared with controls (Fig. 7A–G), with similar effects in males and females. The antihypertensive effect of H4R activation was comparable between hypertensive and normotensive rats. In systemic administration experiments, intranasal delivery of VUF 8430 produced similar reductions in blood pressure and heart rate in both hypertensive and normotensive rats (Fig. 7H–J). At the molecular level, H4R mRNA expression and histamine content in the RVMM of hypertensive rats (SHRs and CUMS rats) were similar to normotensive controls, suggesting that H4R-mediated central regulation remains intact under hypertensive conditions and functions as a stable modulatory system rather than a causative factor.

Figure 7. Activation of RVMM H4R produces similar hypotensive effects in anesthetized SHRs and normotensive rats.
 
To evaluate the therapeutic potential of chronic H4R activation, telemetry monitoring was performed in freely moving SHRs (Fig. 8A). A single intranasal dose of VUF 8430 reduced systolic blood pressure (SBP), MAP, HR, and suppressed RSNA, consistent with results under anesthesia (Fig. 8B–F). Daily intranasal administration for 3 consecutive days led to sustained reductions in blood pressure and heart rate, which recovered after treatment cessation (Fig. 8G–J).

Given that chronic stress is a common trigger for hypertension, the effects of intranasal VUF 8430 were further tested in CUMS-induced hypertensive rats over 7 weeks (Fig. 8K). Consistent with previous studies, CUMS rats showed persistently elevated SBP and MAP (Fig. 8L–M). Five consecutive days of daily intranasal VUF 8430 gradually and sustainably reduced SBP, MAP, and HR in these rats (Fig. 8N–Q).

In summary, histamine H4R in the RVMM may serve as a potential central target for treating neurogenic hypertension.

Figure 8. Intranasal VUF 8430 improves hypertension in freely moving SHRs and CUMS-induced hypertensive rats.

Conclusion

This study, for the first time, demonstrates that H4R in the RVMM excites GABAergic sympathetic premotor neurons via TRPV1 channels, thereby inhibiting sympathetic activity and reducing blood pressure and heart rate, filling a critical gap in the understanding of central H4R-mediated cardiovascular regulation. These findings identify RVMM H4R as a potential central therapeutic target for treating hypertension, particularly neurogenic and sympathetic-driven hypertension.


 

Contact Us

All the viral tools used in this study are available from Brain Case Biotech, Brain Case Biotech also provides a range of custom services. For more information, please contact bd@ebraincase.com
Category Product Number Product Name
Optogenetics BC-0627 rAAV-hSyn-DIO-hChR2(H134R)-P2A-EGFP
Fluorescent Protein BC-0025 rAAV-EF1α-DIO-EGFP
PRV BC-PRV-531 PRV-CAG-EGFP

Service Type :

Select the service you'd like to purchase.

Order Information(Premade-AAVs)

Please provide us some information about the service you'd like to order.

How did you hear about BrainCase Biotech or our products?(Fill in this field to get a discount coupon)

Detailed requirements:

scroll

Order Information(Custom AAV/Lentivirus)

Please provide us some information about the service you'd like to order.

Gene ID or gene information:

Selection of the reporting gene:

Special Instructions:

scroll

Order Information(Others)

Please provide us some information about the service you'd like to order.

Virus name/Detailed requirements:

scroll

Related products

Client Article | Neuron | Prof. Jingdun Xie’s Team at Sun Yat-sen University Decodes PDAC Comorbidity: How the Tumor–Metabolism–Neuron Axis Drives Pain and Depression

Client Article | Neuron | Prof. Jingdun Xie’s Team at Sun Yat-sen University Decodes PDAC Comorbidity: How the Tumor–Metabolism–Neuron Axis Drives Pain and Depression

Customer Research Highlight | PNAS | Yunfeng Zhang, Yiqun Yu, and Minghong Ma Teams Reveal How the VTA–mOT Dopaminergic Pathway Regulates Odor-Guided Insect Predation in Mice

Customer Research Highlight | PNAS | Yunfeng Zhang, Yiqun Yu, and Minghong Ma Teams Reveal How the VTA–mOT Dopaminergic Pathway Regulates Odor-Guided Insect Predation in Mice

Customer Publication | Nat. Biomed. Eng. | Tongji University Team Led by Rongrong Zhu and Liming Cheng Achieves Spinal Cord Injury Repair and Motor Function Recovery Through Thoracic Spinal Cord Organoid Transplantation

Customer Publication | Nat. Biomed. Eng. | Tongji University Team Led by Rongrong Zhu and Liming Cheng Achieves Spinal Cord Injury Repair and Motor Function Recovery Through Thoracic Spinal Cord Organoid Transplantation

Client Publication | Adv. Sci. | Nanjing University Team Led by Prof. Jingning Zhu Uncovers a Novel Medulla H4R-Mediated Mechanism for Blood Pressure Reduction—A Potential New Target for Hypertension Intervention

Client Publication | Adv. Sci. | Nanjing University Team Led by Prof. Jingning Zhu Uncovers a Novel Medulla H4R-Mediated Mechanism for Blood Pressure Reduction—A Potential New Target for Hypertension Intervention

map
{dede:global.cfg_webname/}

Virus product library

CRISPR
RNAi
Neurophilic virus
Optogenetics activation
Biosensors

News

Corporate News
New Product Launch
Team
Investor News

Support

Literature interpretation
Customer article
Video Zone
FAQs
微信

WhatsApp Business Account

Tel: +8618971215294
E-mail: BD@ebraincase.com

Address:-

Address:-

  • Copyright © 2024 Brain Case All Rights Reserved.