骨骼骨折后那钻心的疼痛,我们都或多或少能想象。但你知道吗?传递这份疼痛的躯体感觉神经元,不只是“疼痛信使”,更是启动骨骼再生的“核心指挥官”!
近日,美国约翰斯・霍普金斯大学等机构的研究团队在《Science》相关预印本上发表重磅成果,首次绘制出骨组织躯体感觉传入神经环路图谱,揭开了“骨-神经交互”的神秘面纱,为骨折愈合治疗提供了全新靶点。

研究团队用一项巧妙的技术,找到了骨骼的“神经搭档”。他们向小鼠尺骨骨膜注射具有周围神经嗜性的重组腺相关病毒(AAV-PHP.S-tdTomato),通过逆行示踪技术,精准标记出支配骨骼的背根神经节(DRG)神经元。结合单细胞转录组测序(scRNA-seq)分析6648个DRG神经元后发现,骨骼支配神经元主要是表达CGRP的群体,涵盖无髓鞘C纤维、薄髓鞘Aδ纤维和低机械阈值的Aβ纤维。这些神经元高表达NGF受体(Ntrk1、Ngfr)和降钙素基因相关肽(Calca),与支配皮肤、淋巴结的神经元存在显著差异,是骨骼特有的“神经部队”。更有趣的是,这些神经元富集了调控骨骼功能、血管生成、神经投射形态发生等相关基因,还活跃着FGF、Wnt、BMP等关键信号通路,暗示它们早已做好了调控骨修复的“准备工作”。

图1 骨骼神经支配感觉神经元的鉴定与表征
骨折修复不是简单的“自然愈合”,而是神经主导的“精准工程”。研究团队在骨折后1天、14天、56天三个关键时间点(分别对应急性炎症期、修复期、重塑期)追踪神经变化,发现了动态的基因表达规律:
骨折1天(急性炎症期):神经快速启动疼痛感知(Scn1a、Kcna1)和机械探测(Piezo2)相关基因,同时激活炎症调控基因(S100a8、S100a9),为修复“扫清障碍”;
骨折14天(修复期):神经转向再生模式,Fgf9、Shh等调控骨骼发育、成骨细胞分化和血管生成的基因显著上调,全力推动骨痂形成;
骨折56天(重塑期):骨矿化相关基因(Phospho1、Nfix)成为主角,同时启动炎症消退基因,让骨骼恢复正常形态。
这种分阶段的基因表达模式,完美匹配了骨骼修复的生理进程,证明神经是骨愈合的“时间管理者”。

图2 感觉神经元对骨折损伤的时序反应
为了验证神经的核心作用,研究团队设计了两种去神经模型:手术切断尺神经,以及通过化学遗传学抑制(小分子化合物1NMPP1抑制)TrkA信号。结果令人震惊:去神经后,骨折部位的骨痂体积减少57.2%,组织体积减少62.4%,成骨细胞分化和间充质细胞增殖能力显著下降,骨骼修复能力严重受损。
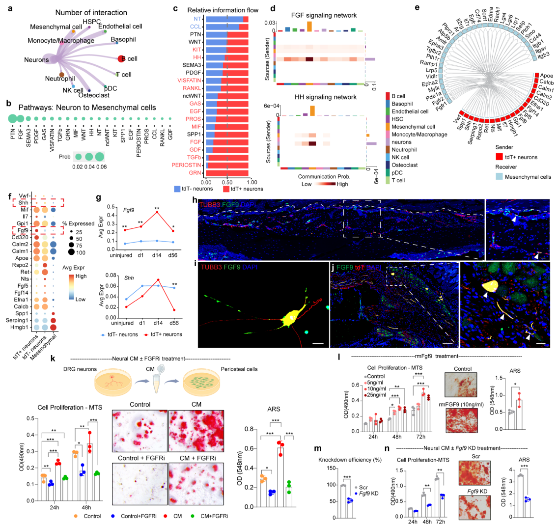
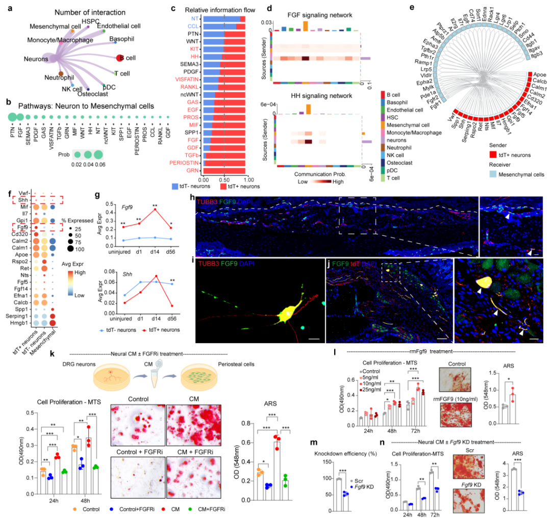
通过细胞间相互作用分析,团队锁定了关键“信号分子”——成纤维细胞生长因子9(FGF9)。骨骼支配神经元会分泌FGF9,与骨痂中多种细胞的FGFR受体结合,直接促进间充质细胞增殖和成骨分化。
实验进一步证实:加入FGF9的间充质细胞能高效成骨;而用抑制剂阻断FGF9-FGFR通路,神经对骨修复的促进作用会完全消失,敲低神经元中的FGF9也会显著削弱骨愈合能力。

图3 交互作用分析确定FGF9信号通路在DRG骨折骨痂细胞成骨过程中的神经调控作用
研究联合第一作者Zhao Li, Ph.D.表示:“我们首次绘制了该神经网络的回路图,界定了哪些特定的感觉神经元支配骨骼,确定了这些神经元在受伤后的变化,并识别出它们产生哪些信号,这些信号对促进骨骼形成和修复至关重要。”
詹姆斯实验室负责人兼研究通讯作者Aaron James, Ph.D.表示:“通过连接神经科学、骨骼生物学和再生医学,我们现在知道伤害感受性DRG神经细胞——专门传递骨伤后剧烈疼痛——同时驱动骨骼再生。”
Aaron James说:“解决伤害感受器在这种双重作用中的作用悖论(既传递疼痛,又主动参与修复),并确立FGF9信号作为实现骨骼修复的关键信号,为我们提供了未来可能促进骨骼愈合的药物靶点,尤其是在面临衰老、糖尿病或神经病变等不利情况的人群中。”