膀胱作为盆腔器官,负责储存和排出代谢废物,维持机体体液平衡,其正常生理功能依赖于与神经系统的高效通讯。现有研究主要集中于排尿相关神经回路(如脊髓-脑桥-膀胱通路),但膀胱稳态(非病理状态)相关的神经传导机制尚不明确。
中国科学院精密测量科学技术创新研究院、中国科学院深圳先进技术研究院徐富强和文鹏杰及上海交通大学医学院附属松江医院松江研究院王杰团队在Neuroscience Bulletin上发表了题目为“A Non-spinal Neural Circuit for Transmitting Information of Bladder Conditions”的研究文章,通过病毒示踪、化学遗传学结合功能磁共振成像(DREADD-fMRI)、免疫组织化学等技术,首次鉴定出一条非脊髓性膀胱-脑迷走神经通路:迷走神经结状神经节(NG)中的假单极神经元双向投射至膀胱和孤束核(NTS),并进一步连接多个脑区(包括终纹床核、下丘脑室旁核等12个核心区域),不包含初级运动皮层(M1),表明其功能与有意识的排尿控制无关;膀胱炎模型验证该通路可传递膀胱炎症信号,推测其核心作用是维持膀胱自身稳态。

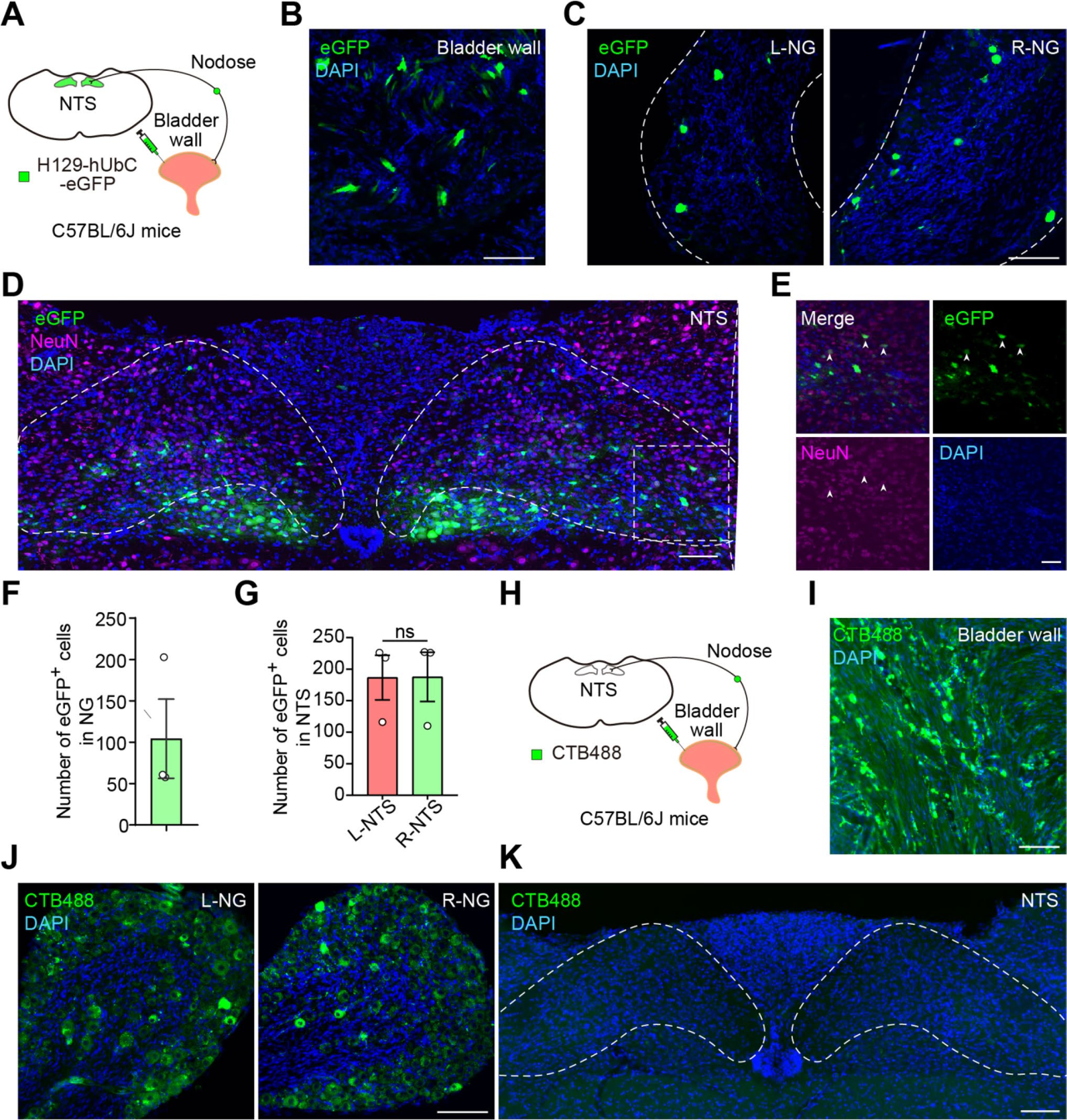
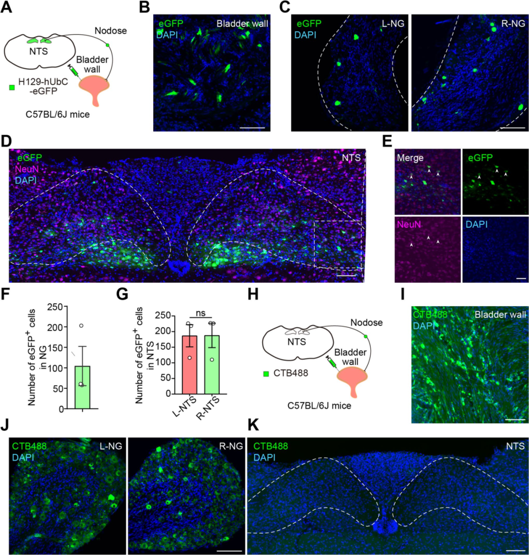
为了明确膀胱是否经迷走神经感觉传入纤维连接大脑,作者采用顺行跨多突触病毒示踪剂高亮度HSV129-hUbC-HBEGFP注入C57BL/6J小鼠膀胱壁(图1A),感染8天后,膀胱壁部分细胞被eGFP标记(图1B),提示HSV定位良好,且双侧NG(属于迷走神经的下感觉神经节,位于颅底附近,聚集着大量假单极初级感觉神经元胞体,是迷走神经感觉纤维的核心中枢中继站点。)均检测到标记神经元(图1C、F)。已有研究表明NTS可处理迷走神经感觉输入、调节稳态反射。研究发现,双侧NTS部分神经元被HSV标记(图1D、E),两侧标记数量无差异(图1G),证实膀胱与NG、NTS均存在结构连接。为了明确解剖关系,向膀胱壁注射逆行示踪剂CTB488(图1H),6天后膀胱壁检测到标记神经元(图1I)。仅双侧NG示踪到标记神经元(图1J、K),与既往研究一致,表明NG神经元可直接连接膀胱,NTS则不能。

图 1 膀胱壁注射HSV后,NG的逆行及跨突触标记鉴定
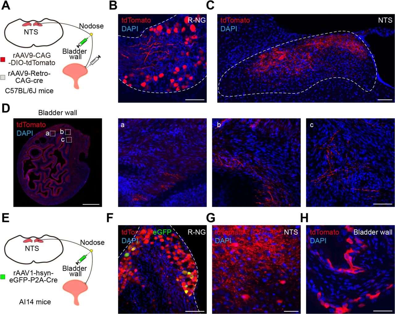
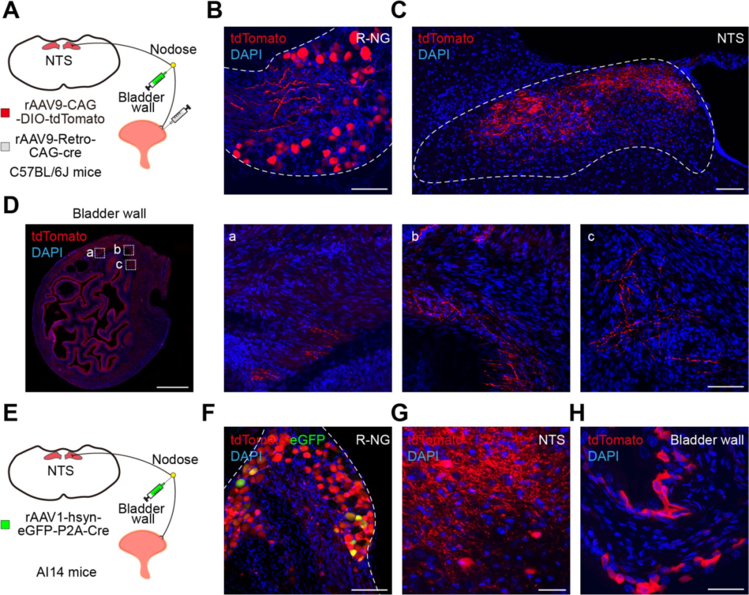
为了验证膀胱投射型NG神经元是否同时支配NTS,作者以rAAV9-Retro-CAG-Cre(注射膀胱壁逆向示踪表明rAAV9-Retro比rAAV2-Retro效率高)注射膀胱壁,rAAV9-CAG-Dio-tdTomato注射右侧NG特异性标记目标神经元(图2A)。右侧NG呈强tdTomato信号(图2B),NTS中分布密集红色纤维及末梢(图2C)。经dsRed抗体染色增强信号后,可见膀胱壁散在神经纤维(图2D)。rAAV1-cre介导Ai14小鼠NG顺行标记(图2E)显示,右侧NG细胞共表达tdTomato与eGFP(图2F);NTS中tdTomato纤维密集、阳性神经元稀疏,膀胱壁仅有少量标记细胞(图2G、H)。综上,NG中存在假单极神经元,可同时投射至膀胱壁与脑内NTS。这类NG特化感觉神经元,可能为膀胱向大脑传递生理感觉信号提供通路。

图2 迷走神经感觉神经元直接投射至膀胱
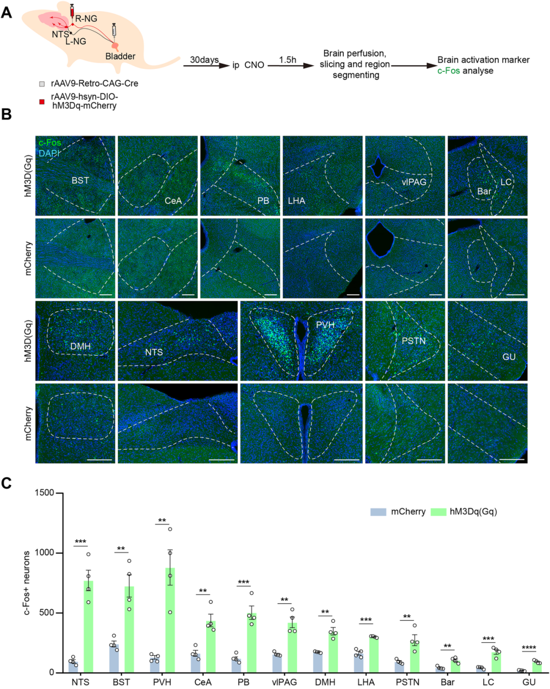
为了明确大脑核团如何通过NG感觉神经元接收膀胱信号,作者向C57BL/6J小鼠膀胱壁注射rAAV9-Retro-CAG-Cre,表达30天后向右侧NG注射Cre依赖型顺行跨多突触H129ΔTK-CAG-LSL-tdT-2A-TK(图3A、B)。注射后第4天,右侧NG检测到tdTomato阳性神经元(图3C),表明膀胱投射型NG神经元已作为起始细胞被标记。全脑检测显示,终纹床核(BST)、味觉区(GU)、下丘脑室旁核(PVH)等12个离散脑区被特异性标记(图3D)。定量分析证实,这些标记神经元参与膀胱与大脑的感觉信息传递。向膀胱注射HSV129-hUbC-HBEGFP后,eGFP阳性细胞主要分布于M1、PVH等10个脑区,而GU、CeA、BST无标记信号,与膀胱-迷走神经通路标记脑区差异显著。结果表明,两类HSV标记脑区不完全重叠,提示膀胱壁来源HSV跨越突触数更少。M1仅存在于膀胱中枢环路,说明其不通过迷走神经接收膀胱信号,而GU、CeA、BST可通过该通路接收。

图3 膀胱投射性迷走神经感觉输出的中枢通路
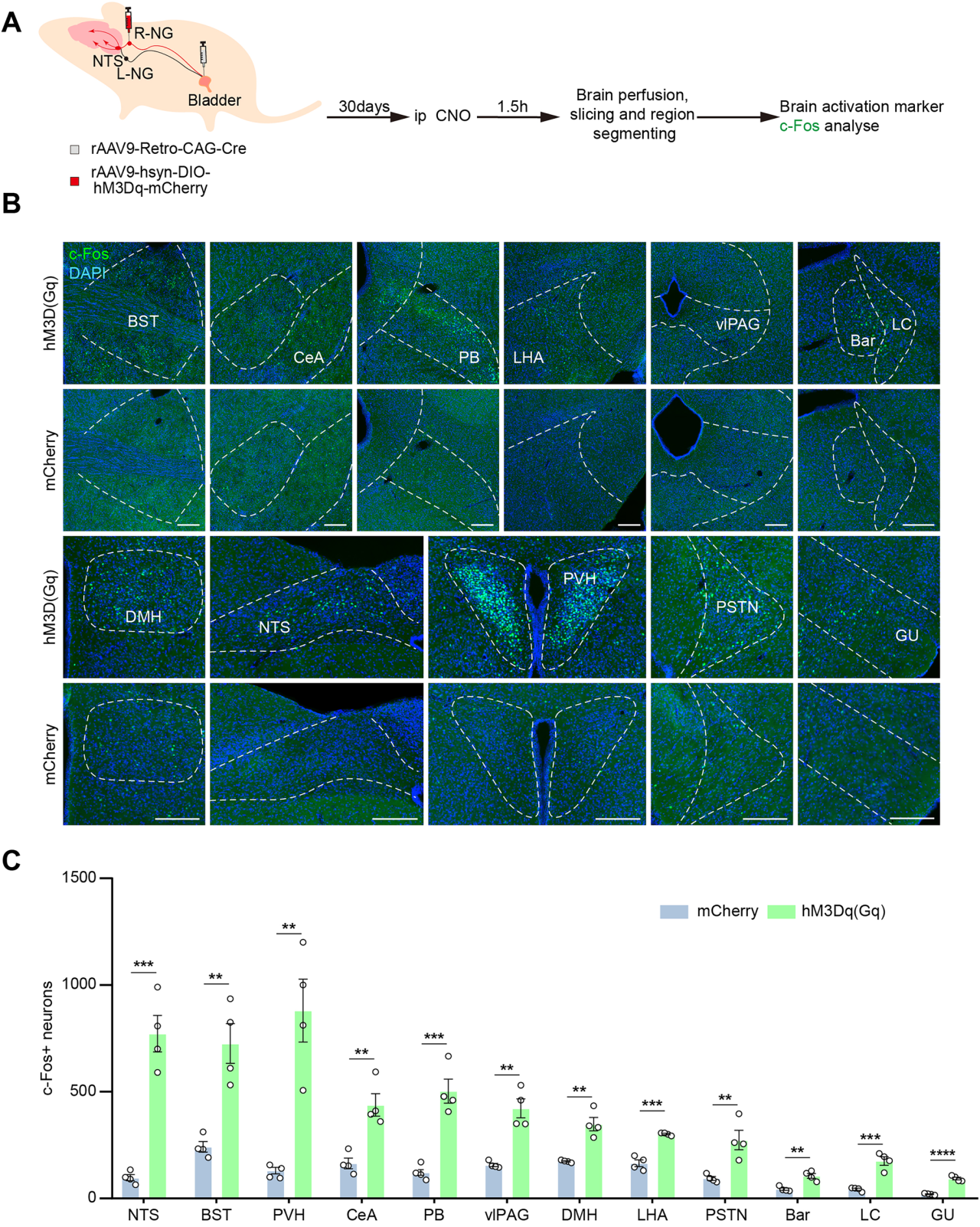
采用DREADD-fMRI技术,探究HSV标记的脑区是否经迷走神经通路接收膀胱功能性信号。向膀胱壁注射rAAV9-Retro-CAG-Cre,同时向NG注射实验组病毒rAAV9-hSyn-DIO-hM3D(Gq)-mCherry,腹腔注射CNO激活表达hM3D(Gq)的膀胱投射型NG神经元。鉴定出12个与排尿及内脏感觉调控相关的感兴趣区(ROIs),在TMBTA模板上勾勒并着色区分(图4A)。实验组较对照组,多个下游脑区出现显著BOLD信号响应(图4B),AUC分析显示CNO注射后ROIs信号显著增强,实验组平均AUC更高(图4C、D)。仅LC呈激活趋势,其余区域具有统计学显著性的功能激活(图4E),证实这12个脑区经迷走神经通路接收膀胱信号。

图4 与膀胱功能连接的迷走神经感觉传入纤维向大脑投射
为了验证DREADD-fMRI揭示的膀胱迷走神经通路相关功能性脑核团,小鼠在病毒表达1个月后注射CNO(图5A)。活动启动1.5小时后取脑组织,通过神经元活性标志物c-Fos染色检测。结果显示,hM3Dq组12个脑区的c-Fos表达均高于对照组(图5B)。定量分析表明,NTS、PB、LHA、LC、GU脑区的c-Fos阳性细胞数差异显著,提示神经元激活(图5C)。BOLD与c-Fos信号相关性分析显示,二者存在显著正相关,证实DREADD-fMRI鉴定的BOLD增强脑区,确在功能上接收膀胱迷走神经通路输入。

图5 膀胱投射迷走感觉神经元激活诱导的c-Fos表达
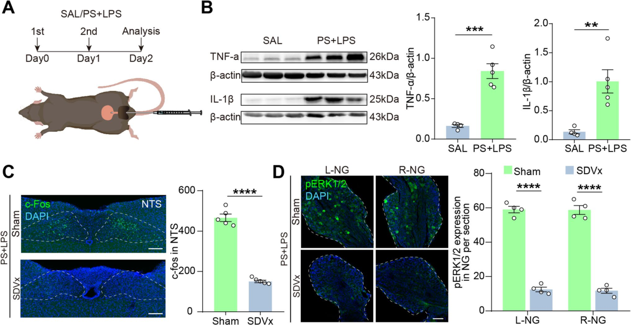
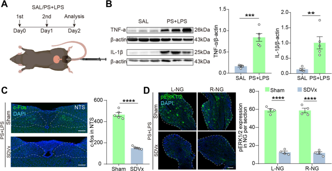
为了探究膀胱-NG-脑通路的潜在作用,作者先检测其是否被膀胱扩张激活,结果显示,排尿组与对照组的双侧NG pERK1/2、NTS c-Fos无显著差异,仅Bar区c-Fos显著升高,提示生理状态下该环路不参与膀胱扩张机械感知。作者通过膀胱内灌注PS(前列腺素E2,增加尿路上皮通透性)+LPS(脂多糖,诱导免疫炎症)建立膀胱炎模型。小鼠接受两次生理盐水或PS+LPS注射,第3天取膀胱组织检测细胞因子(图6A)。PS+LPS处理使IL-1β、TNF-α显著升高,证实模型构建成功(图6B),与既往研究一致。对膀胱炎模型实施SDVx(膈下迷走神经切断术),胃脏肿大证实手术有效。检测发现,SDVx组NTS的c-Fos表达、双侧NG的pERK1/2水平均显著低于假手术组(图6C、D),表明膀胱-NG-脑环路可能调控膀胱炎。

图6 膀胱炎通过迷走感觉神经元激活大脑
本文鉴定出一条非脊髓性、非排尿相关的膀胱-脑迷走神经通路,其核心功能是传递膀胱炎症信号、维持膀胱自身稳态。此外逆向示踪实验表明rAAV9-Retro是追踪膀胱投射NG神经元的高效工具,为内脏神经通路研究提供技术参考。
本文使用的工具病毒布林凯斯均可提供:

同时布林凯斯也可提供各类定制服务请联系小布:18971216876(微信同号)或者咨询所在区域的销售经理获取更多信息。