植物外泌体样纳米囊泡(Plant-derived exosome-like nanovesicles,PENs,下文统一简称植物外泌体)正作为一类独特的生物活性纳米载体崭露头角,在皮肤科领域展现出革命性潜力。这类纳米载体具有天然生物相容性,能够穿透生物屏障,其分子载荷富含脂质、蛋白质、核酸及植物化学物质,可实现多靶点作用,包括抗炎抗氧化、调控黑色素生成及促进组织修复。

2025年10月10日,杭州市第三医院的团队在国际知名期刊Journal of Nanobiotechnology上发表了题为“Plant-derived exosome-like nanovesicles: a novel therapeutic perspective for skin diseases”的综述。该综述梳理了植物外泌体在生物学领域的最新进展,涵盖其生物合成机制、分子结构特征以及分离纯化与表征的前沿技术。同时重点探讨了其在治疗皮肤老化、脱发、色素沉着障碍及促进伤口愈合方面的转化应用,并深入剖析了毒理学评估、稳定性、递送效率、规模化生产及法规合规等阻碍临床应用的挑战。通过整合机制研究与转化策略,植物外泌体有望重塑皮肤健康领域的治疗与美容范式,实现了天然来源、分子精准性与临床前景的罕见融合。
植物外泌体与动物外泌体的区别
作为细胞间通讯和生物递送的关键纳米载体,动物外泌体与植物外泌体近年来备受关注。这两种载体均含有蛋白质、脂质和RNA,展现出结构相似性及相同的生物功能。但它们在来源、组成、体内行为及潜在应用方面存在显著差异(图1)。

图1 植物外泌体与动物外泌体的区别在于:植物外泌体的粒径更大,含有植物特有的生物活性成分和microRNAs,并且具有稳定的膜结构
动物源外泌体以30-150 nm的微小颗粒为特征,富含膜融合相关蛋白及多种核酸分子,包括mRNA、miRNA和长链非编码RNA(lncRNA)。这些特性显著提升了疏水性药物的递送效率。然而,使用这类异源外泌体存在免疫原性和病毒传播风险。相比之下,植物外泌体具有更广泛的生物来源,颗粒尺寸通常在50-500 nm之间。它们不仅包含植物特有的生物活性成分,还含有microRNAs。结构中的植甾醇成分增强了其免疫调节和抗炎效果。此外,稳定的膜脂组成有助于提升胃肠道稳定性与靶向特异性,使其特别适合口服给药,尽管其在胃肠道外的分布仍较为有限。通过表面修饰靶向配体,工程化植物外泌体实现了精准递送。全身给药后,两种纳米载体主要分布于肝脏、肾脏、脾脏及胃肠道组织。值得注意的是,植物外泌体展现出更优的生物相容性和工程化特性,显示出在抗感染、抗纤维化及抗肿瘤治疗等领域的广阔应用前景。相较于动物外泌体,这些独特优势使植物外泌体在临床应用中更具竞争力。此外,该研究为探索植物外泌体在皮肤病治疗中的应用提供了理论基础。
与动物外泌体相比,植物外泌体的研究仍相对有限,尤其是其生物合成机制方面。先前研究提出,这类细胞器可能通过三种途径形成:多囊泡体(MVB)途径、EXPO(外囊泡阳性细胞器)途径和液泡途径。
多囊泡体(MVB)途径
该途径在植物细胞中研究较为深入,被认为是植物外泌体生成的主要机制。其核心是通过内吞作用形成的晚期内体(MVBs),该过程始于质膜内陷。
EXPO(外囊泡阳性细胞器)途径
这是植物特有的分泌机制。EXPO是双层膜球状结构,其形态与自噬体相似,最早在拟南芥中被发现。
液泡途径
该途径与植物的抗病性和防御反应密切相关,液泡会分泌水解酶和抗菌蛋白到细胞外以对抗病原体。
外泌体携带多种活性成分,主要包括脂质、蛋白质、核酸及特定小分子。其中前三种成分是质量控制的关键指标。外泌体的含量、尺寸和膜结构具有高度异质性,会随细胞来源、细胞状态及环境条件动态变化。图2展示了外泌体的生物合成过程及其结构特征。

图2 外泌体的生物合成与组成
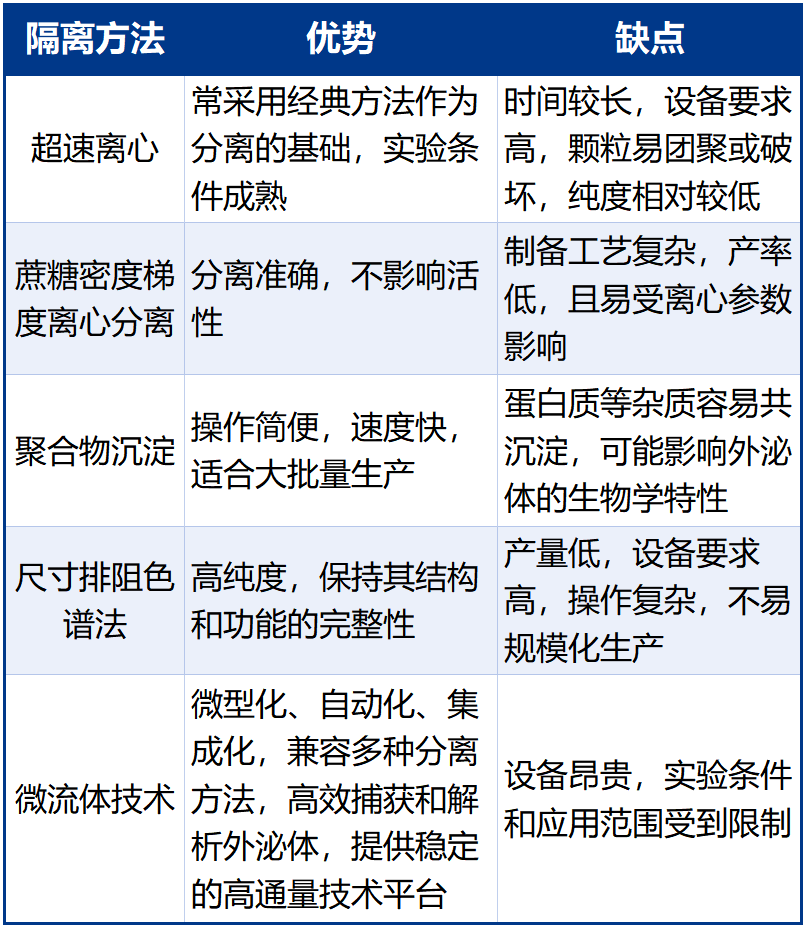
植物外泌体的研究基础在于其有效分离与精准表征。由于植物源基质的复杂特性,不同植物组织来源的外泌体在来源、结构组成和功能特性方面存在显著差异。因此,提取方案必须经过精心设计,以确保纯度与生物活性的双重保障。采用先进分离纯化技术不仅能为后续功能分析提供方法学精度,更能为皮肤科治疗应用奠定坚实的物质基础。目前主流的植物外泌体分离纯化技术包括超速离心法、密度梯度离心、聚合物沉淀法、尺寸排阻色谱(SEC)及微流控技术。本文系统梳理并对比了各类植物外泌体提取方法(见图3、表1),旨在为提取方案标准化及后续应用提供参考依据。

图3 植物外泌体的提取、分离与纯化方法。A超速离心法。B蔗糖密度梯度离心分离法。C聚合物沉淀法。D排阻层析法。E微流控技术。F高压处理联合超速离心与水两相萃取法。G电泳透析联用法(ELD)。H酶解法(纤维素酶+果胶酶)
表1 植物外泌体主要分离方法:优点和缺点

植物外泌体的物理特性主要包括粒径、Zeta电位、形态结构和囊泡组成。本文简要概述了这些特性,并系统总结了主要的鉴定方法(见表2)。
由于植物来源不同,植物外泌体的组成成分存在差异,因此对其进行成分分析对质量控制至关重要。要全面表征植物外泌体,需对其生化特性(包括内部蛋白质、核酸及特定化合物)进行深入研究。
表2 植物外泌体主要表征方法

植物外泌体(植物提取物)凭借其丰富的生物活性成分、卓越的组织亲和力以及穿透皮肤屏障的能力,在皮肤科疾病的多种作用机制中备受关注。研究表明,与传统植物提取物相比,植物外泌体在调控与皮肤老化、再生、屏障完整性及保湿相关的关键基因(特别是基质金属蛋白酶12(MMP12)、神经发育基因Notch同源蛋白3(NOTCH3)和成纤维细胞生长因子12(FGF12))方面展现出更强的生物活性。此外,植物外泌体的作用与其植物来源密切相关,这凸显了其在功能性化妆品配方中的应用潜力。皮肤老化、脱发、色素沉着及伤口愈合障碍等众多病理状况,常与氧化应激和慢性炎症相关。植物外泌体的保护作用具有多维特性:既能清除活性氧(ROS),又能抑制炎症通路,调节细胞因子活性,促进组织修复。本文重点探讨植物外泌体在抗衰老、防脱发、美白肌肤及促进伤口愈合等皮肤健康干预领域的最新应用进展(图4)。

图4 植物外泌体在皮肤治疗中潜在生物学功能的图示
尽管植物外泌体在皮肤科治疗领域展现出巨大潜力,但在研发和临床应用过程中仍面临诸多复杂挑战。这些挑战包括安全性与稳定性评估、递送系统工程的技术瓶颈、标准化问题以及伦理考量,所有这些都需要跨学科的紧急攻关。
安全性问题
需评估不同植物来源的系统毒性、过敏反应及皮肤蓄积现象,需明确给药方案与长期使用风险;
免疫原性
虽普遍较低但仍需验证皮肤及长期使用效果;
稳定性
热敏感性、反复冻融会导致的结构变化、常温储存的数据不足;
靶向效率
组织选择性受限、高亲和力配体与精准递送技术研究不足。

图5 图示展示了植物外泌体在皮肤治疗领域面临的关键挑战与未来发展方向
本文系统梳理了植物外泌体在皮肤治疗应用中的核心挑战与战略路径(图5),旨在为未来研究和临床应用奠定基础框架。未来研究应着重开展全面安全性评估、标准化临床试验,并深入解析体内分布、代谢及排泄机制,为建立可靠的药代动力学-药效学(PK-PD)模型提供支持,确保治疗方案的精准性与一致性。
参考文献
[1] Liu H, Dong T, Dong C, et al. Plant-derived exosome-like nanovesicles: a novel therapeutic perspective for skin diseases. J Nanobiotechnology. 2025;23(1):640. Published 2025 Oct 10. doi:10.1186/s12951-025-03715-1