星形胶质细胞在维持大脑的正常功能中扮演着重要角色,星形胶质细胞功能障碍被认为与多种精神疾病相关,包括强迫症(OCD)。随着疾病的发生,星形胶质细胞的形态和基因表达发生变化。虽然引起强迫症的分子和细胞机制仍有待确定,但基底神经节回路和纹状体是强迫症表型的主要位点。我们对星形胶质细胞在神经回路中的作用(包括其在强迫性疾病的神经回路中的作用)的理解正在不断深入,但其在精神疾病治疗策略中的应用潜力仍需进一步研究。
2024年8月19日美国加州大学洛杉矶分校生理学系 Baljit S. Khakh研究团队在Neuron杂志发表研究论文“Astrocyte Gi-GPCR signaling corrects compulsive-like grooming and anxiety-related behaviors in Sapap3 knockout mice”,该研究指出操纵星形胶质细胞Gi-GPCR信号通路能够纠正Sapap3基因敲除小鼠的强迫行为和与焦虑相关的行为。

研究人员使用 Sapap3 基因敲除(KO)小鼠作为强迫症(OCD)和焦虑相关行为的模型,使用AAV-GfaABC1D特异性操纵星形胶质细胞,在野生型(WT)和 Sapap3 KO 小鼠的纹状体星形胶质细胞中表达 hM4Di 或 hM3Dq,将实验分为四组:WT + tdT(AAV2/5 GfaABC1D tdTomato)、WT + hM4Di 或 hM3Dq(AAV2/5 GfaABC1D hM4Di-mCherry或hM3Dq-mCherry)、KO + tdT(AAV2/5 GfaABC1D tdTomato)、KO + hM4Di 或 hM3Dq(AAV2/5 GfaABC1D hM4Di-mCherry或hM3Dq-mCherry)。

图1 实验设计及分组
接下来对四组小鼠重复行为和焦虑相关表型进行评估,结果发现Sapap3 KO + tdT小鼠表现出重复和强迫性的自我梳理行为,导致面部出现损伤。与 KO + tdT 小鼠相比,KO + hM4Di 小鼠显示出面部损伤面积减小、损伤数量减少以及自我梳理时间缩短。相反,KO + hM3Dq小鼠并未出现任何行为的改善。因此,这说明星形胶质细胞Gi-GPCR信号通路的激活可以使Sapap3基因敲除小鼠的强迫行为得到改善。

图2 体内星形胶质细胞hM4Di激活可改善强迫行为
由于Sapap3基因敲除小鼠中星形胶质细胞的形态减小,所以研究人员进一步探究星形胶质细胞hM4Di激活对星形胶质细胞的影响,通过体内注射AAV2/5 GfaABC1D LifeAct-GFP,使用LifeAct-GFP评估星形胶质细胞形态来观察肌动蛋白细胞骨架。LifeAct能够特异性地结合到肌动蛋白丝上,而不与单体肌动蛋白结合,LifeAct与GFP融合可以使其在活细胞中发出绿色荧光,使肌动蛋白丝在荧光显微镜下清晰可见。结果发现与 WT + tdT 相比,KO + tdT 星形胶质细胞中肌动蛋白细胞骨架标记强度在周边区域显著降低,而这种降低在 KO + hM4Di 星形胶质细胞中得到改善。因此,这说明星形胶质细胞Gi-GPCR信号通路的激活可以使Sapap3基因敲除小鼠的星形胶质细胞形态得到改善,这种改善是通过调节肌动蛋白细胞骨架实现的。

图3 Sapap3 KO小鼠体内星形胶质细胞hM4Di激活可恢复细胞形态
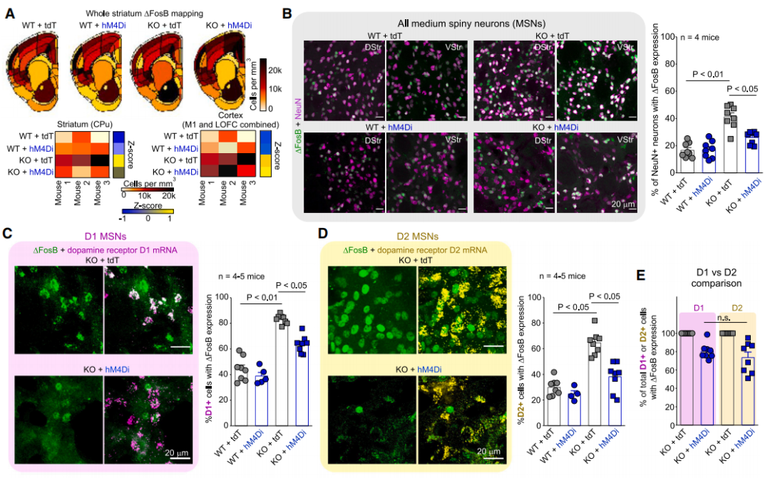
由于星形胶质细胞调节神经元,研究人员通过∆FosB探讨星形胶质细胞Gi-GPCR通路的激活是否会影响Sapap3 KO小鼠的神经元活动,其中∆FosB是一个反应持续神经元活动的标记物,主要分布在纹状体和特定的皮质区域。结果发现,KO + tdT 小鼠在纹状体和皮质(包括运动皮质和眶额皮质)中显示出 ∆FosB 神经元密度增加,而在 KO + hM4Di 小鼠的纹状体中,这种神经元密度的增加反倒降低。

图4 Sapap3 KO小鼠体内星形胶质细胞hM4Di激活后的神经元特性
此外,电生理记录显示,与 WT + tdT 小鼠相比,KO + tdT 小鼠的中等多棘神经元(MSNs) 兴奋性增加,表现为阈值电流降低和动作电位数量增加。而 hM4Di 激活显著降低了 KO + hM4Di 小鼠 MSNs 的兴奋性,使其恢复到接近 WT + tdT 小鼠的水平。因此,通过Gi-GPCR信号传导可以调节纹状体中主要神经元MSNs的兴奋性。

图5 Sapap3 KO小鼠体内星形胶质细胞hM4Di激活可改善神经元兴奋性
综上,激活纹状体星形胶质细胞中的 Gi - GPCR 通路可改善 Sapap3 KO 小鼠的焦虑和重复行为,恢复星形胶质细胞形态和稳态功能。这项研究不仅揭示了星形胶质细胞在强迫症中的潜在作用,还为开发新的治疗策略提供了理论基础。
参考文献
[1] Soto JS, Neupane C, Kaur M, Pandey V, Wohlschlegel JA, Khakh BS. Astrocyte Gi-GPCR signaling corrects compulsive-like grooming and anxiety-related behaviors in Sapap3 knockout mice. Neuron. 2024 Oct 23;112(20):3412-3423.e6. doi: 10.1016/j.neuron.2024.07.019. Epub 2024 Aug 19. PMID: 39163865; PMCID: PMC11512628.
[2] Soto JS, Jami-Alahmadi Y, Chacon J, Moye SL, Diaz-Castro B, Wohlschlegel JA, Khakh BS. Astrocyte-neuron subproteomes and obsessive-compulsive disorder mechanisms. Nature. 2023 Apr;616(7958):764-773. doi: 10.1038/s41586-023-05927-7. Epub 2023 Apr 12. PMID: 37046092; PMCID: PMC10132990.