神经调控技术已经成为研究动物行为和治疗人类神经疾病的有力工具。传统的深脑刺激(DBS)需要植入电极,而光遗传学和化学遗传学虽然提供了更精确的控制,但它们要么需要植入光纤,要么依赖于药物扩散,这些都限制了它们的应用。康奈尔大学威尔康奈尔医学院Unda等人在《Science Advances》杂志上发表了题为“Bidirectional regulation of motor circuits using magnetogenetic gene therapy”研究论文,介绍了一种基于磁遗传学的系统,能够通过磁场非侵入性地调控特定神经回路的活动。磁遗传系统是基于单抗铁蛋白纳米体-TRPV1受体融合蛋白设计的,当这种融合蛋白暴露于磁场中时,能够调节神经元活动。通过腺相关病毒(AAV)将这种融合蛋白传递到小鼠的纹状体,研究者们能够在磁共振成像(MRI)机器或经颅磁刺激(TMS)设备附近引发运动冻结行为。

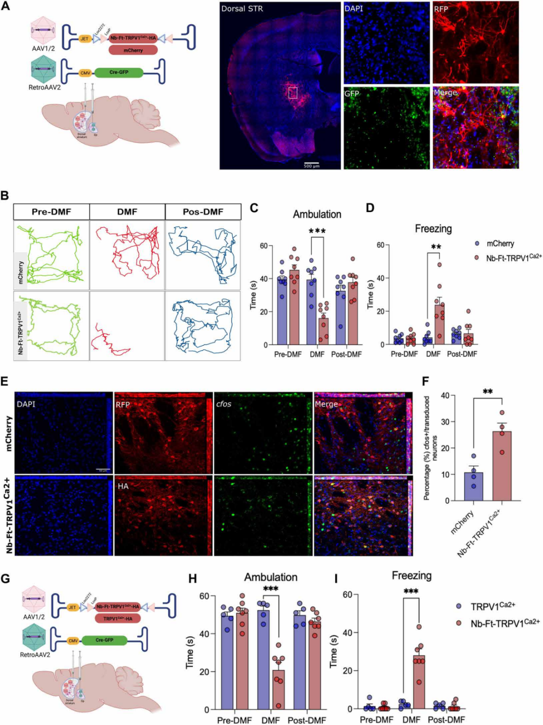
研究人员首先生成了针对内源性铁蛋白的纳米抗体,并将这些纳米抗体与TRPV1通道融合Nb-Ft-TRPV1Ca2+,以响应磁场的变化。通过AAV介导的方式将这些融合蛋白递送到小鼠的纹状体中,特别是D2型中等多棘神经元(iSPNs)。当这些小鼠被放置在磁场中时,观察到了明显的运动冻结行为,这表明磁遗传激活能够成功地在体内激活特定的神经元回路,并引起行为上的改变。

图1选择性病毒介导Nb-Ft-TRVP1Ca2+表达在纹状体iSPN 中可引发帕金森运动行为
为了在没有转基因小鼠的情况下实现特定神经环路的激活,研究人员采用了双AAV系统,通过将Cre依赖的磁遗传激活构建物注入纹状体,并将Cre重组酶通过逆行AAV注入苍白球,从而限制磁遗传系统只在特定的纹状体神经元中表达。这种方法成功地在野生型小鼠中复制了之前在转基因小鼠中观察到的运动行为,证明了磁遗传系统可以在没有转基因背景的动物中实现特定神经环路的激活。

图2 选择性病毒介导Nb-Ft-TRPV1Ca2+在纹状体-苍白球通路中的表达可引发野生型小鼠的帕金森病运动行为
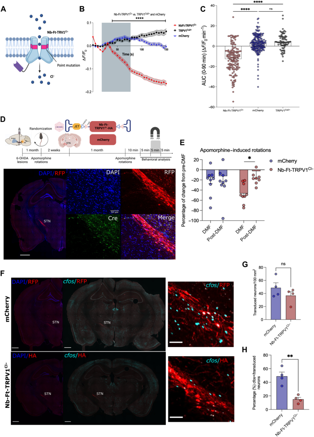
研究人员还开发了一种新的抑制性磁遗传系统,通过AAV将Nb-Ft-TRPV1Cl-注射到PitX2-Cre帕金森病模型小鼠的STN中,以抑制这些神经元的活动。在磁场的作用下,这种抑制性磁遗传系统能够减少STN神经元的活动,并改善帕金森病小鼠的运动功能。这为治疗帕金森病提供了一种新的潜在方法。

图3 突变型Nb-Ft-TRPV1Cl−抑制STN投射神经元的神经活动,并在帕金森小鼠中恢复运动功能障碍
这项研究展示了磁遗传构建物能够非侵入性地、双向地调节特定神经回路的活动,使用临床上可用的设备。磁遗传学技术的发展,为神经科学研究和临床治疗带来了革命性的变革。通过精确控制神经活动,我们不仅能更好地理解大脑的工作机制,还能为患者提供更为精准和安全的治疗选项。随着技术的进一步发展和优化,未来我们或许能够看到磁遗传学在更多领域的应用,为人类健康带来更多的希望。