抑郁症是高发且致残性强的精神障碍,现有抗抑郁药难以改变疾病轨迹、复发率高,阐明其发病机制并研发有效干预手段迫在眉睫。抑郁症认知模型指出,负性经历引发的认知偏倚会增加患病风险,临床也证实抑郁和焦虑患者存在记忆扭曲,表现为负性记忆增强及过度泛化(将记忆延伸至相似但不同的情境),但负性记忆中记忆强化与泛化的因果作用、神经机制仍不明确,且缺乏分离二者的实验模型
2026年2月4日,中山大学叶小菁、林伟杰、曾燕妮团队在《The Innovation》杂志上发表“Generalization of negative memories drives the development of psychological distress-related behaviors”研究论文。该研究建立可分离记忆泛化与记忆强化的小鼠行为范式,发现mPFC→BNST通路是介导负性记忆泛化与应激行为的关键神经环路,mPFCBNST神经元内的肌动蛋白细胞骨架重塑是记忆泛化的分子基础,证实负性记忆泛化是诱发应激相关行为的核心因素,为焦虑抑郁相关疾病机制与干预提供了新理论依据。

为探究负性记忆的强度或泛化是否参与调控应激相关行为改变,本研究建立了可区分这两个记忆特征的新型行为范式,将小鼠分为单次情境恐惧条件化训练(1xTr)、相同情境下两次恐惧条件化训练(2xTr same)、不同情境下两次恐惧条件化训练(2xTr altered)三组,每次训练均给予3次0.75mA足底电击,于末次训练后1-2天和14-15天两个时间点(每个时间点两次检测间隔24小时),在同源情境检测记忆强度、异源改良情境检测记忆泛化能力(图1A);结果显示,与1xTr组相比,2xTr same组小鼠末次训练后1天的记忆强度显著增强,2xTr altered组记忆强度未进一步提升,且2xTr altered组小鼠僵住率显著高于1xTr组和2xTr same组(图1B),计算泛化指数(G指数)后发现,2xTr altered组G指数同样显著升高,成功实现记忆强化与泛化的双重分离(图1C);进一步评估发现,仅2xTr altered组小鼠从末次训练后1天起,表现出新环境摄食潜伏期延长、理毛行为时长缩短、悬尾实验中不动时间增加、社交互动实验中社交偏好降低、蔗糖偏好实验中蔗糖消耗量减少等应激相关行为异常(图1D-1H),且这些应激相关表型至少持续2周,表明其为持续性应激反应而非短暂应答(图1I-1M),综上证实负性记忆的泛化与应激相关行为存在特异性关联。

图1.负性记忆的泛化与应激相关行为密切相关
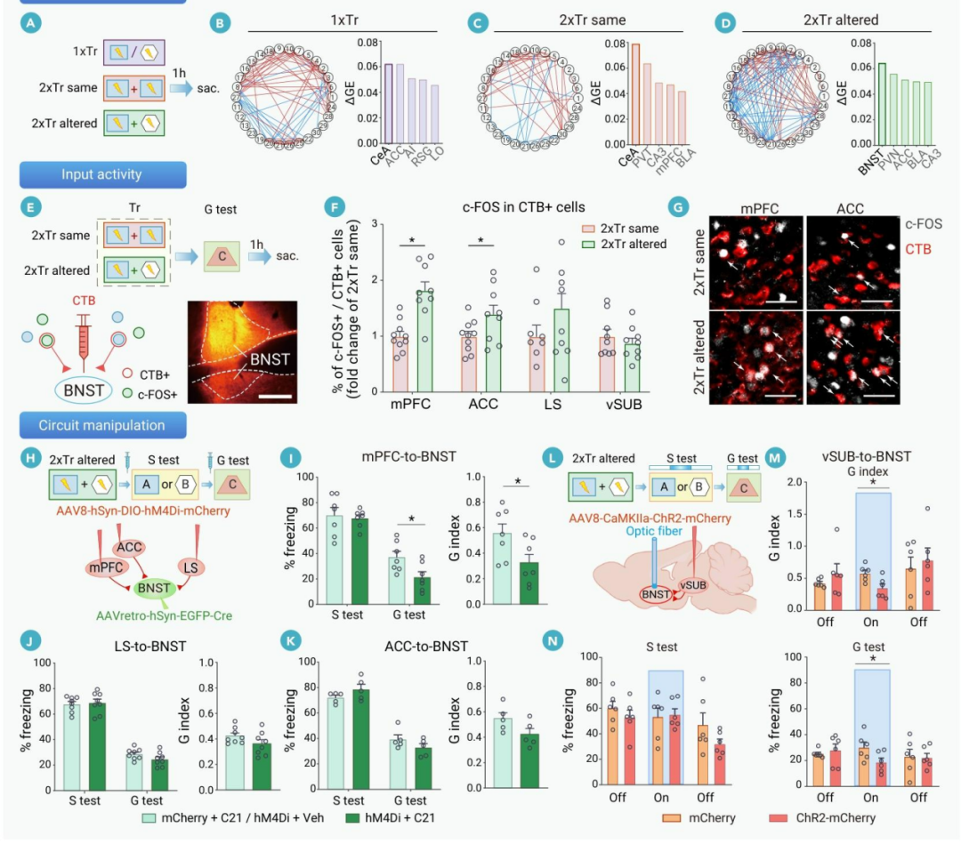
为鉴定介导记忆泛化而非记忆强化的神经环路,研究通过全脑c‑Fos与脑网络分析技术比较不同恐惧训练范式激活的脑区模式(图2A-2D),结果显示2xTr altered组小鼠诱导的记忆泛化以终纹床核(BNST)为核心枢纽,而1xTr组与2xTr same组则以中央杏仁核(CeA)为核心枢纽。结合CTB逆向示踪与c‑Fos染色技术,发现与内侧前额叶皮层(mPFCBNST)和前扣带回皮层(ACCBNST)投射至BNST的神经元激活水平升高相关(图2E-2G)。为探究2xTr altered范式后,BNST不同上游输入在记忆表达中的功能作用,选用化学遗传病毒抑制mPFCBNST神经元可特异性降低记忆泛化而不影响记忆强度;抑制ACCBNST或LSBNST神经元则无明显作用(图2H-2K);此外,与“记忆泛化增强伴随腹侧海马下托VSUBBNST神经元活性降低”的观察结果一致,光遗传学激活VSUBBNST神经元可显著减少记忆泛化(图2L-2N)。

图2.同情境负性经历后,mPFC→BNST投射被激活且为负性记忆泛化所必需
恐惧记忆泛化具有梯度性特征,1xTr组小鼠在相似训练情境(A情境)的僵住率显著高于差异情境(C情境)(图3A);抑制mPFCBNST神经元活性可显著降低小鼠对相似情境的恐惧记忆泛化(图3B、3C);反之,在1xTr或2xTr same组范式后光遗传学激活该投射通路,可显著增强恐惧记忆泛化(图3D-3K)。1xTr范式后激活该通路会降低小鼠在原训练情境中的僵住率(图3E),这支持记忆泛化与记忆强度可被反向调控的观点。在记忆检测阶段光遗传学抑制mPFC在BNST的神经末梢,同样可显著减少恐惧记忆泛化(图3L-3O)。上述结果证实,mPFC→BNST投射激活是负性经历后跨情境负性记忆泛化表达的关键环路机制。

图3.mPFC→BNST投射的激活促进负性记忆泛化,而非增强记忆本身
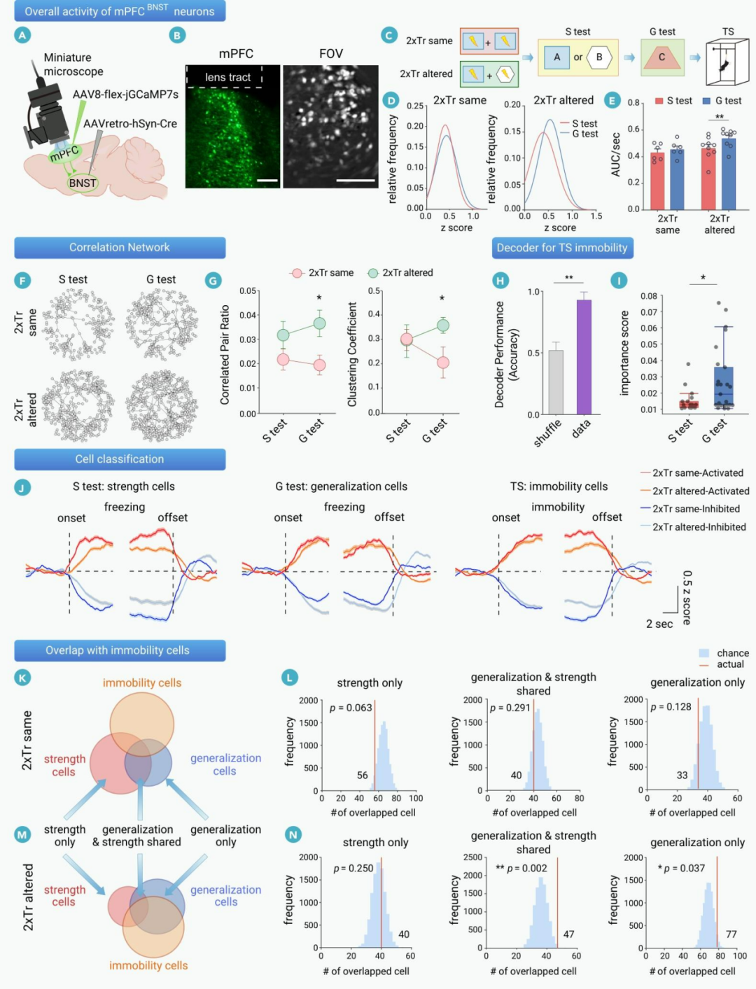
为验证经历不可预测的负性事件后,大脑中负责编码记忆泛化的神经元集群与编码应激相关行为的神经元集群是否存在重叠。研究通过微型显微镜记录自由活动小鼠mPFCBNST神经元的钙活动,依次完成相同/不同情境恐惧条件化、记忆检测及悬尾实验(图4A-4C)。与2xTr same相比,2xTr altered组在记忆泛化检测中的mPFCBNST神经元整体活性显著升高;功能网络分析揭示,该范式下介导恐惧泛化的神经元集群同步性及连接紧密性均显著提升(图4D-4G)。进一步利用随机森林分类器预测应激相关行为发现,记忆泛化检测中的钙活动特征对预测悬尾不动状态的重要性评分显著高于记忆强度检测(图4H、4I)。经K均值聚类与置换检验验证(图4J),仅在异情境训练后,编码悬尾不动行为的“不动型神经元”与编码记忆泛化的“泛化型神经元”及泛化-强度共享型神经元均存在显著重叠,而与仅编码记忆强度的“强度型神经元”无重叠,甚至在同情境训练组中呈分离趋势(图4K-4N)。
综上,异情境负性经历增强mPFCBNST神经元对情境变化的应答与网络连接,且编码记忆泛化的神经元集群显著重叠于编码应激相关行为的集群。

图4.异境负性经历后,编码记忆泛化(而非编码记忆强度)的mPFCBNST神经元集群与编码应激行为的神经元集群存在重叠
为探究mPFCBNST神经元的分布及细胞类型特征,研究利用CTB染料及免疫组化,结果显示投射至BNST的mPFC神经元主要分布于眶下皮层(IL)深层,且多为兴奋性神经元(图5A-5E);重组狂犬病病毒逆向跨单突触示踪结果表明,mPFC→BNST神经元的单突触输入主要来自ACC、丘脑背前核及背内侧核(图5F-5H)。mPFC在BNST内的投射主要富集于外侧亚区(囊旁核、梭形核、前外侧核),其他亚区仅有少量投射(图5I-5K),且mPFC靶向的BNST神经元主要为抑制性神经元(图5L-5N);AAV1顺行跨单突触示踪进一步显示,mPFC支配的BNST神经元可进一步投射至腹侧被盖区(VTA)、外侧缰核(LHb)等参与动机与效价加工的皮层下脑区(图5O-5P)。

图5.mPFC→BNST投射通路的连接特征
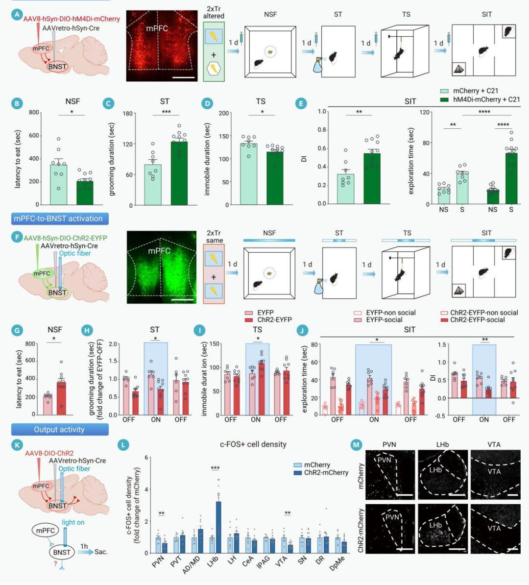
进一步探究负性经历后调控介导记忆泛化而非记忆强化的mPFC→BNST投射对应激相关行为的影响。在mPFCBNST神经元中特异性表达hM4Di,采用2xTr altered范式训练小鼠(图6A),发现抑制mPFCBNST神经元活性可改善小鼠应激相关行为,表现为新环境摄食潜伏期缩短、理毛时长增加、悬尾不动时间减少及社交互动增多,且该效应在训练后1天和2周均存在(图6B‑6E)。反之,在mPFCBNST神经元中表达ChR2并在BNST植入光纤,光遗传学激活该投射通路(图6F),结果显示2xTr same范式后激活mPFC→BNST投射可在训练后1天和2周均诱发小鼠应激相关行为(图6G‑6J);与行为表型一致,激活该投射可引起外侧缰核活化、腹侧被盖区活性降低,与厌恶及应激状态下的脑区活动模式相符(图6K‑6M)。综上结果表明,mPFC→BNST投射活性可同时促进负性记忆泛化与应激相关行为的发生,而不影响记忆强化。

图6.mPFC→BNST投射的激活促进应激相关行为
通过一系列实验探究了负性记忆泛化促进应激相关行为的神经机制。采用Retro-TRAP技术,在mPFCBNST神经元中表达NBL10融合蛋白,特异性捕获其正在翻译的核糖体相关RNA,以检测不同训练范式下该神经元的转录组变化(图7A),结果显示,与总RNA样本相比,TRAP纯化样本中兴奋性神经元标志物富集,抑制性及胶质细胞标志物表达降低,证实了该技术的细胞类型特异性(图7B)。主成分分析显示,2xTr altered组与其余两组(1xTr、2xTr same组)的转录谱存在明显分离(图7C),差异基因主要富集于肌动蛋白细胞骨架通路,且肌动蛋白解聚、轴突连接相关基因表达上调(图7D-7F)。采用CALI(发色团辅助光失活技术),在mPFCBNST神经元中表达光敏蛋白融合的丝切蛋白,光照激活后产生活性氧以抑制丝切蛋白功能,导致肌动蛋白细胞骨架急性失稳(图7G,7H);结果发现在诱导记忆强化的2xTr same范式中,于记忆巩固期(训练后)实施该干预,可诱导记忆泛化、抑制记忆强化,并引发应激相关行为(图7K-7O)。上述结果表明,记忆巩固期mPFCBNST神经元的肌动蛋白骨架重塑可驱动记忆泛化,并促进应激相关表型。

图7.记忆泛化特异性巩固机制的激活促进了应激相关行为
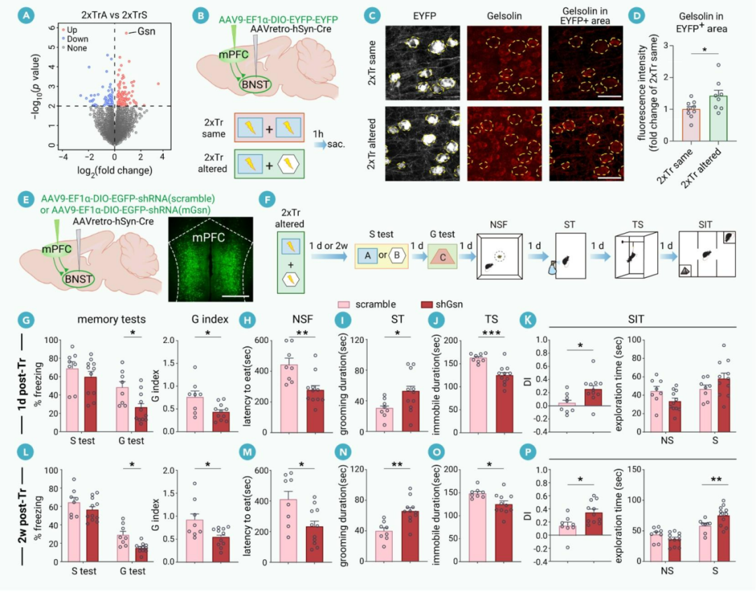
进一步聚焦于在记忆泛化组(2xTr altered)特异性上调的核心候选基因——凝溶胶蛋白(Gsn),Gsn作为一种强效的肌动蛋白丝切割和封端蛋白(图8A)。免疫荧光结果显示,2xTr altered组mPFCBNST神经元中Gsn蛋白表达显著高于2xTr same组(图8B-8D)。在mPFCBNST神经元中特异性敲低Gsn并进行2xTr altered范式训练,可减轻小鼠记忆泛化与应激相关行为,对记忆强度无明显影响(图8E-8P)。综上,mPFCBNST神经元中由Gsn介导的肌动蛋白骨架重塑,是负性记忆泛化巩固及应激相关行为发生的关键分子机制。

图8.Gsn蛋白是mPFCBNST神经元中调控记忆泛化及应激相关行为的关键分子
本研究挑战了传统抑郁症研究中以“应激体验”为核心的观点,通过建立区分记忆强化与泛化的行为范式,从行为、神经环路、神经元集群和分子四个层面证实:负性记忆的泛化(而非单纯的强化)是调控应激相关行为的关键因素。不同情境的负性经历会特异性激活mPFC→BNST的投射,该环路的神经元集群在记忆泛化检测中表现出协同动态增强,且与编码应激行为的集群高度重叠。在分子机制上,mPFC→BNST神经元中Gsn介导的肌动蛋白细胞骨架重塑是记忆泛化巩固的关键机制,干预该过程可直接改变记忆泛化程度并调控应激表型。这提示,恢复记忆的情境特异性、减少过度泛化或比消除记忆本身更有效,靶向该机制可为抑郁症治疗提供新方向。

图9.负性记忆泛化诱发应激相关行为的原理图
本文使用的工具病毒布林凯斯均可提供:

同时布林凯斯也可提供各类定制服务请联系小布:18971216876(微信同号)或者咨询所在区域的销售经理获取更多信息。