轴突起始段(AIS)是动作电位(AP)起始位点,是神经元活动调控的关键靶点;吊灯细胞(ChCs)作为GABA能中间神经元的独特亚型,选择性靶向投射神经元(PNs)的AIS,生理状态下可调控神经网络平衡。ChCs在癫痫等病理状态下的功能尚不明确,此前“ChCs假说”认为ChCs连接异常可能参与癫痫发生,但缺乏直接证据。
2025年10月19日,复旦大学脑科学研究院邰一琳、倪剑光团队在Advanced Science在线发表题为“Hippocampal Chandelier Cells Modulate Seizure Susceptibility and Severity”相关文章,该研究聚焦海马吊灯细胞(ChCs)与癫痫发作的关联,发现癫痫发作时ChCs的Ca2+信号增强,阻断ChCs突触传递会升高KA(红藻氨酸)诱导癫痫的易感性和严重程度,而化学遗传学激活ChCs可在急性和慢性期减轻癫痫发作,且癫痫持续状态(SE)后ChCs对轴突起始段的支配增强,证实ChCs具有抗癫痫保护作用。


图1 癫痫发作过程中吊灯细胞ChCs激活

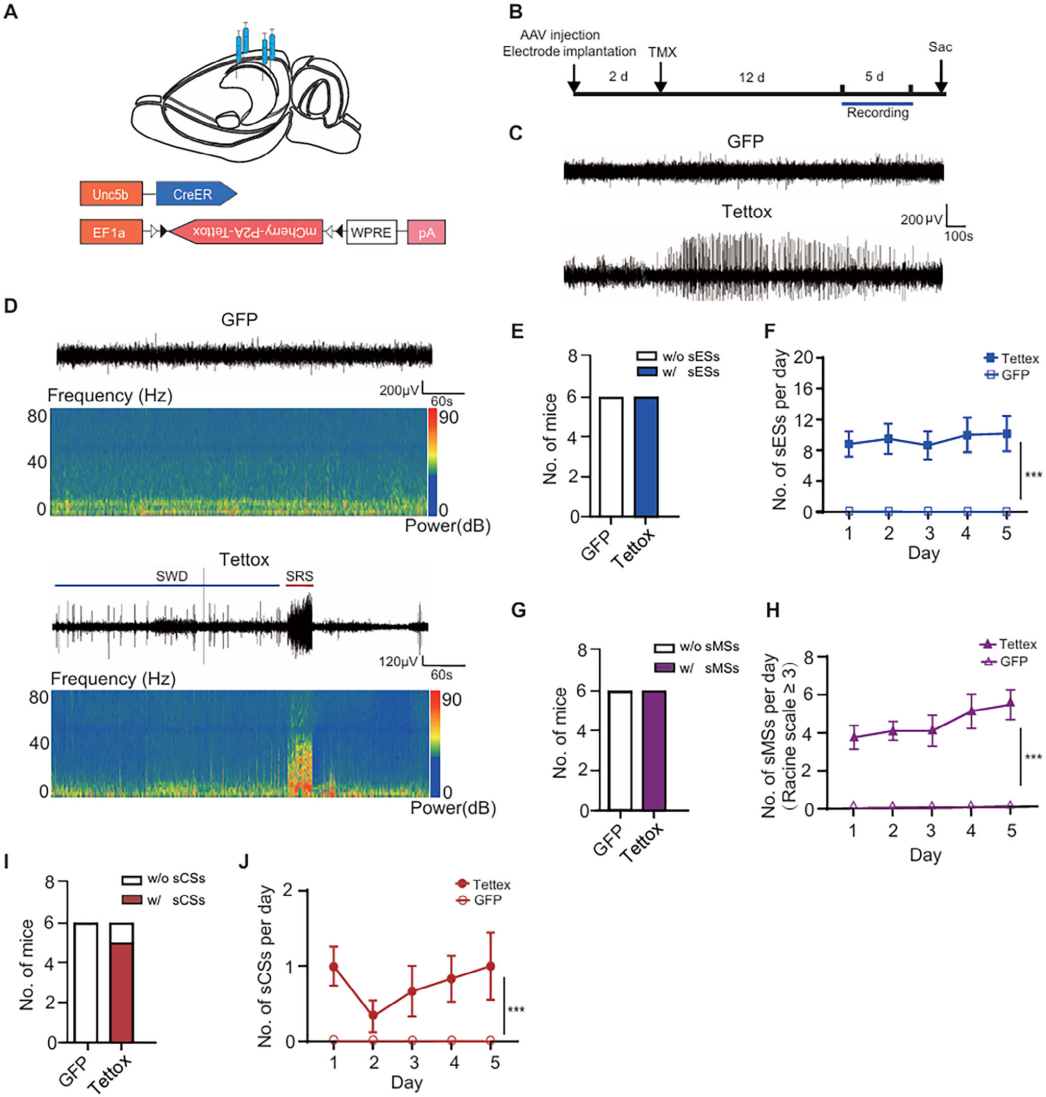
图2 破伤风毒素阻断ChCs突触传会诱发自发性癫痫发作
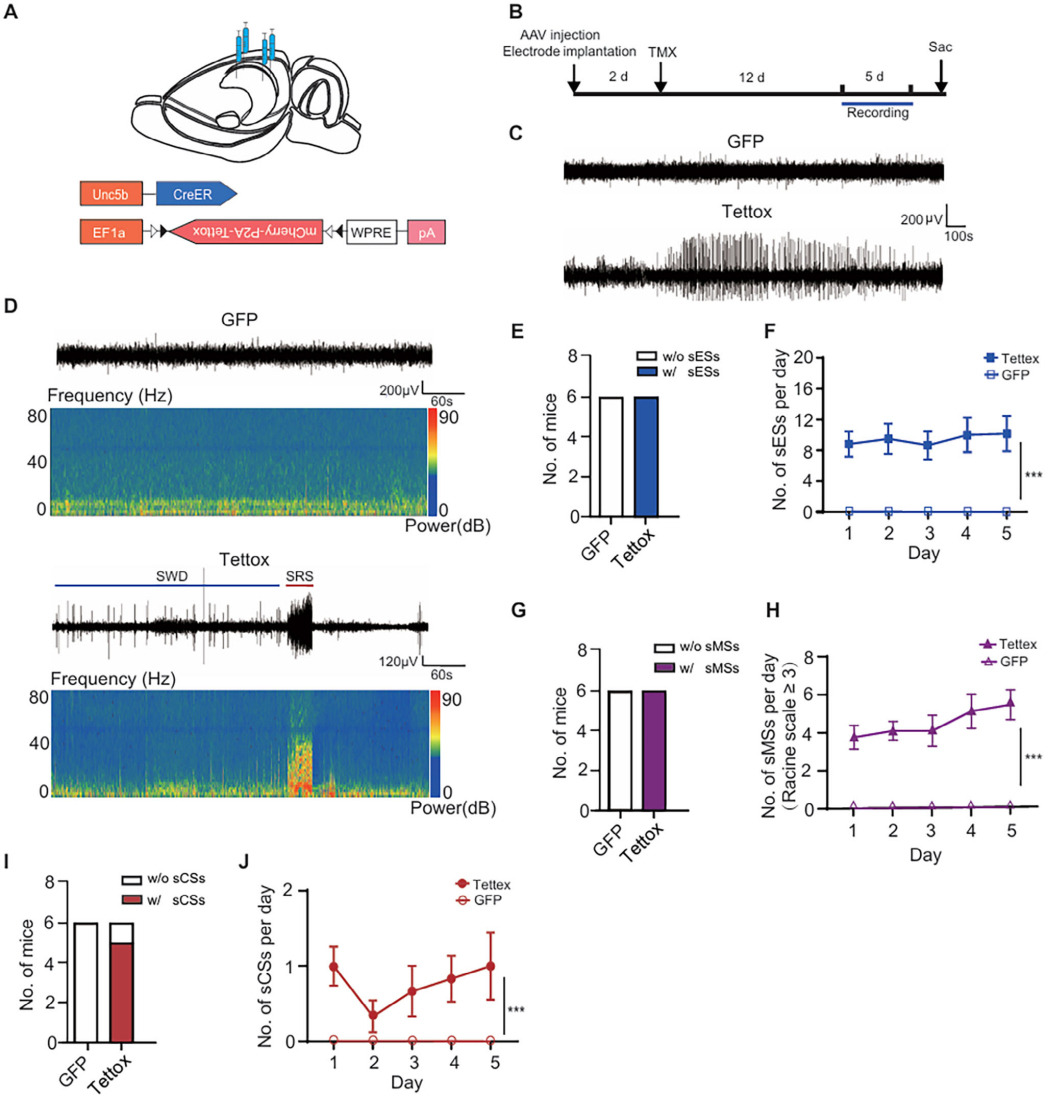
探究了突触传递降低的ChCs小鼠在海马内KA诱导下的癫痫易感性——该模型为常用颞叶癫痫(TLE)小鼠模型,触发发作可靠性高。通过套管向CA1区注射KA(100ng,0.2μL)诱导癫痫持续状态(SE)(图3A),两组均成功诱发出癫痫。与对照组相比,Tettox组小鼠首次电图表型发作(ESs)潜伏期更短(图3B-C),2小时记录期内ESs发作频率更高(图3D)。Tettox组首次惊厥发作(CSs)潜伏期更短、发作次数更多(图3E-F)。局部场电位(LFP)记录显示,ChCs突触传递降低影响局灶性发作(FSs)(图3G):Tettox组首次FSs潜伏期缩短(图3H),发作频率未变但持续时间延长(图3I-J)。此外,Tettox组发作间期棘波数量更多、持续时间更短(图3K-M)。综上所述,降低ChCs突触传递会增加癫痫易感性和严重程度。

图3 阻断ChCs的突触传递会增加KA诱导的癫痫易感性

图4 化学遗传学调控ChCs对KA诱导后急性癫痫发作的影响
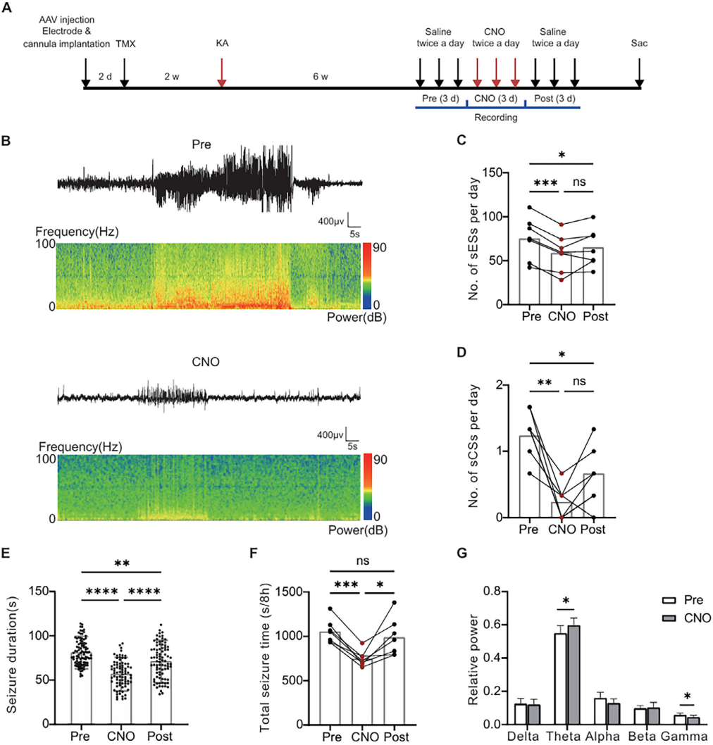
鉴于增强ChCs活性在KA诱导癫痫持续状态(SE)急性期降低了癫痫易感性和严重程度,进一步探究其在慢性期的保护作用。通过套管向海马内注射KA(100ng,0.2μL)诱导SE,选取成功诱发SE的小鼠进行后续分析。首次SE诱导后6周,进行连续9天EEG记录。筛选出初始3天(给药前,pre)出现慢性自发性癫痫(EEG振幅和频率升高)的小鼠(图5A),随后3天(给药期,CNO)每日给予两次CNO,最后3天(给药后,post)持续记录。GFP对照组中,给药前、中、后三个阶段的自发性电图表型发作(sESs)和自发性惊厥发作(sCSs)发生率均稳定;而DIO-hM3Dq实验组在给药期的sESs和sCSs发生率显著降低(图5B-D),且停用CNO后3天仍维持保护效应(图5C-D)。此外,给药期癫痫发作持续时间和总时长缩短,发作期间θ波和γ波相对功率发生改变(图5E-G)。综上所述,增强ChCs活性对慢性自发性癫痫发作具有保护作用。

图5 化学遗传学激活ChCs可降低慢性期自发性癫痫发作的发生率

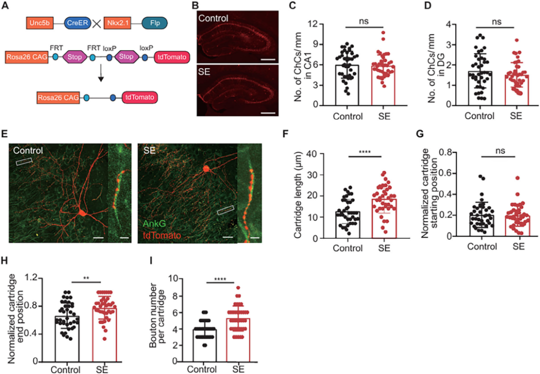
图6 癫痫持续状态后ChCs突触囊对轴突起始段的支配增强
本文使用的工具病毒布林凯斯均可提供:

同时布林凯斯也可提供各类定制服务请联系小布:18971216876(微信同号)或者咨询所在区域的销售经理获取更多信息。
本期文章中涉及的名词缩写解析详见下图:
