焦虑和抑郁是主要的致残原因,且抑郁症患者常并发焦虑症,还存在多巴胺系统功能受损的情况,应激诱导的腹侧被盖区(VTA)多巴胺神经元功能异常及中脑边缘系统多巴胺释放紊乱会促使焦虑和抑郁发生。研究表明VTA多巴胺神经元在焦虑和抑郁病理生理中起关键作用,但其直接激活药物存在成瘾风险,故维持应激时VTA多巴胺神经元的稳态活性是安全有效的预防策略,而星形胶质细胞可通过释放胶质递质或摄取神经递质调节神经元活动。已有研究表明调控VTA星形胶质细胞会通过改变神经元活动影响情绪行为,但VTA星形胶质细胞在应激时对多巴胺神经元的调节作用尚不清楚。

2025年7月24日,军事医学研究院王以政团队在Cell Reports上发表题为“Astrocytic modulation of GABA transmission in the VTA limits progression of anxiety- and depression-like behaviors in adult mice”相关文章,研究表明VTA星形胶质细胞在应激响应中通过钙离子(Ca2+)升高激活,进而通过GABA能中间神经元上的腺苷A1受体抑制GABA传递,解除对多巴胺(DA)神经元的抑制,从而缓解焦虑和抑郁样行为。破坏VTA星形胶质细胞的Ca2+信号(如敲低IP3R2)或抑制其胶质递质释放,会增加小鼠对慢性应激的易感性,加剧相关行为障碍。

军事医学研究院王以政研究员和李佳妮助理研究员为该研究的共同通讯作者。军事医学研究院杜军博士和刁华鹏博士为论文的共同第一作者。
已有研究表明,星形胶质细胞的活性与细胞内钙离子(Ca2+)信号相关。为探究VTA星形胶质细胞在应对厌恶刺激时可能发挥的作用,利用光纤记录系统监测自由活动小鼠的VTA星形胶质细胞Ca²⁺动态,将AAV5-GfaABC1D-GCaMP6f病毒注射到VTA以靶向星形胶质细胞(图1A、1B)。结果显示,98.4%的AAV标记细胞为S100β⁺星形胶质细胞,仅0.72%的GCaMP6f表达细胞位于神经元(图1C、1D)。尾部悬吊、束缚应激、电足底刺激等应激刺激,使注射GCaMP6f的小鼠Ca2+荧光信号显著升高,应激期间Ca²⁺荧光瞬变的AUC也大幅增加,而对照小鼠无此响应(图1E-1G)。相反,蔗糖/食物摄入、与雌性小鼠社交互动等奖励刺激,未改变注射GCaMP6f小鼠的VTA星形胶质细胞Ca²⁺荧光(图1H-1J)。综上所述,这些光纤记录数据表明,VTA星形胶质细胞被应激而非奖励刺激特异性激活。

图1 应激诱导VTA星形胶质细胞Ca2+升高
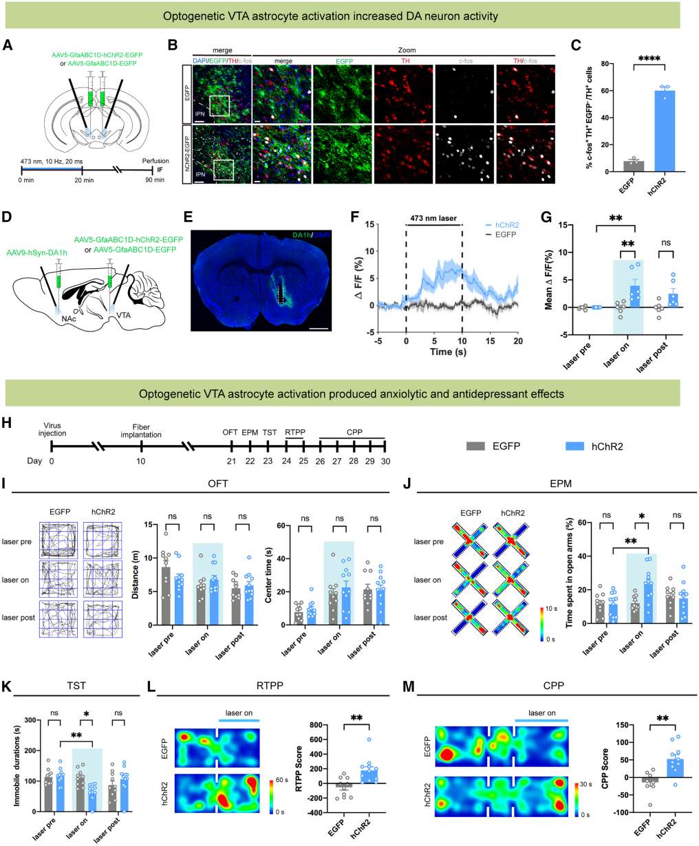
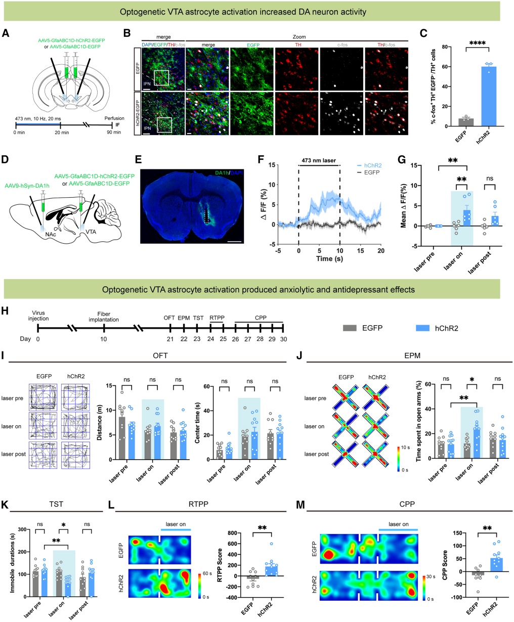
为探究VTA星形胶质细胞激活对多巴胺神经元活性的影响,将AAV5-GfaABC1D-hChR2-EGFP双侧注射至VTA以特异性激活星形胶质细胞。经20分钟激光刺激(473nm,10Hz,20ms)后,注射hChR2的小鼠VTA中c-Fos+/TH+双标细胞比例较对照组显著增加(图2A-2C);表达多巴胺DA1h探针的伏隔核(NAc)中多巴胺荧光信号显著增强,提示其可促进多巴胺释放(图2D-2G)。鉴于应激会诱发焦虑和抑郁,作者评估了激活VTA星形胶质细胞是否能在野生型成年小鼠中产生抗焦虑和抗抑郁效应(图2H)。旷场实验中,hChR2组与对照组在总移动距离及中央区域停留时间上无显著差异(图2I);高架十字迷宫实验显示,激光开启阶段hChR2组小鼠在开放臂停留时间百分比增加,对照组无此变化,表明激活VTA星形胶质细胞可缓解焦虑样行为(图2J);悬尾实验中,hChR2组小鼠不动时间减少,提示激活VTA星形胶质细胞具有抗抑郁效应(图2K)。
已有研究报道,抗抑郁效应会伴随积极效价状态的出现。因此,作者还研究了光遗传激活VTA星形胶质细胞是否能诱发与奖励相关的行为。实时位置偏好实验显示,hChR2组在激光配对箱体停留时间更长、RTPP评分更高(图2L);条件性位置偏好实验表明,表达hChR2的小鼠对激光配对箱体产生位置偏好(图2M)。综上,腹侧被盖区星形胶质细胞激活可改善焦虑样和抑郁样行为,并诱发奖励效应。

图2 光激活VTA星形胶质细胞增加了DA神经元的活性,并产生了抗焦虑和抗抑郁的效果
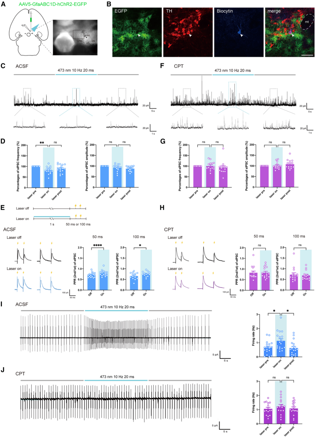
为探究VTA星形胶质细胞对多巴胺神经元活性的影响,研究结合多巴胺神经元体外电生理记录与VTA星形胶质细胞光遗传激活(图3A、3B)。结果显示,注射hChR2的小鼠脑片中,光遗传激活VTA星形胶质细胞后,自发性抑制性突触后电流(sIPSCs)相对频率较激光前降低,振幅不变(图3C、3D);抑制性配对脉冲比率(PPR)升高(图3E)。注射EGFP的小鼠脑片中,激光刺激对sIPSCs及抑制性PPR无影响。这表明VTA星形胶质细胞激活通过抑制突触前GABA释放,解除对多巴胺神经元的抑制。
基于ATP/腺苷作为主要胶质递质的作用及VTA星形胶质细胞中高表达的腺苷激酶,推测其通过腺苷受体调节突触GABA传递。VTA星形胶质细胞激活导致的sIPSC频率降低和抑制性PPR升高,可被腺苷A1受体拮抗剂CPT(10μM)消除(图3F-3H),故激活VTA星形胶质细胞可能通过腺苷A1受体减少对多巴胺神经元的抑制。此外,光遗传激活VTA星形胶质细胞较激光前增加多巴胺神经元放电率,CPT可减弱此作用(图3I、3J)。综上,VTA星形胶质细胞激活以腺苷A1受体依赖的方式增强多巴胺神经元活性。

图3 VTA星形胶质细胞通过腺苷A1受体激活抑制DA神经元
基于VTA的GABA能中间神经元为多巴胺神经元提供显著抑制性输入,推测VTA星形胶质细胞可能通过GABA能中间神经元突触前腺苷A1受体解除对多巴胺神经元的抑制。为验证假设,在成年GAD2-Cre小鼠中先表达AAV5-GfaABC1D-hChR2-EGFP,再向VTA注射AAV9-EF1a-DIO-mAdora1 shRNA-mCherry以选择性降低VTA GABA能中间神经元中腺苷A1受体表达(图4A),以注射shNC为对照。行为学测试显示,与对照组相比,A1R shRNA组小鼠在旷场实验中总移动距离和中央区域停留时间减少,高架十字迷宫中开放臂探索时间百分比降低,表明敲低VTA GABA能神经元上的腺苷A1受体会诱发焦虑样行为;而蔗糖偏好实验、悬尾实验和强迫游泳实验中两组无差异。
脑片记录显示,与对照组相比,A1R shRNA组小鼠中VTA星形胶质细胞激活对sIPSC频率和抑制性PPR的影响被逆转(图4A-4H),说明VTA GABA能神经元上的腺苷A1受体对星形胶质细胞诱导的多巴胺神经元去抑制至关重要。此外,对照组小鼠激光开启阶段高架十字迷宫开放臂停留时间百分比增加、悬尾实验不动时间减少,而A1R shRNA组无此抗焦虑和抗抑郁效应(图 4I-4K),证实VTA星形胶质细胞激活通过VTA GABA能神经元上的突触前腺苷A1受体解除对多巴胺神经元的抑制。

图4 对VTA GABA能神经元的腺苷A1受体的敲除消除了光遗传学VTA星形胶质细胞激活的作用
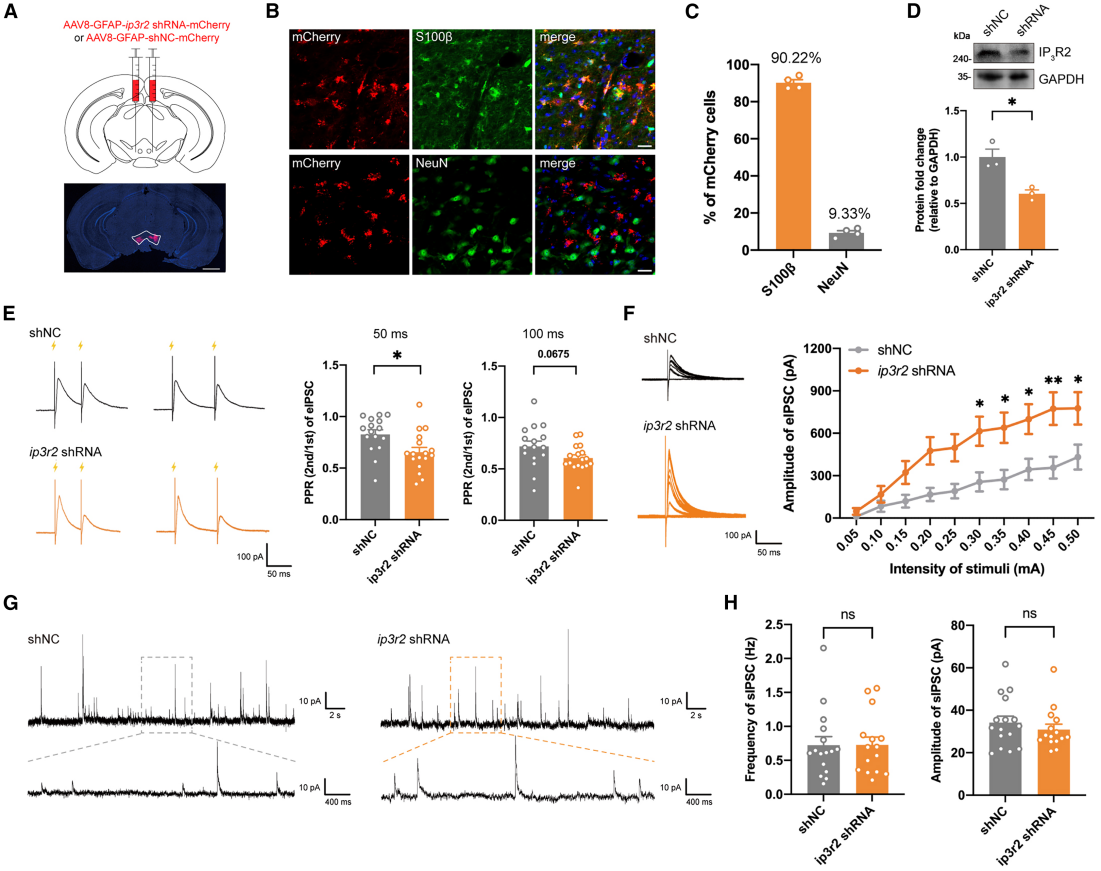
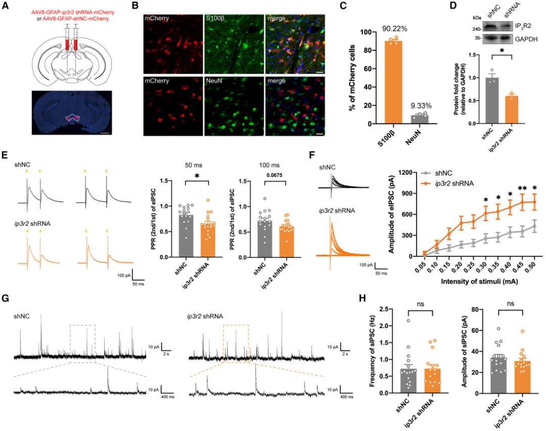
上述结果表明VTA星形胶质细胞中Ca2+动态增强可通过GABA能突触前腺苷A1受体依赖机制增强多巴胺神经元活性。研究通过在成年小鼠中表达GFAP启动子驱动的IP3R2 shRNA(AAV8-GFAP-ip3r2 shRNA-mCherry),破坏VTA星形胶质细胞内Ca2+动态(图5A-5D),结果显示其削弱了星形胶质细胞应对厌恶刺激时的Ca2+升高。IP3R2下调使50毫秒间隔时的抑制性PPR显著降低,100毫秒间隔时呈下降趋势(图5E);电脉冲强度0.3-0.5毫安时,shRNA组多巴胺神经元的eIPSCs振幅高于对照组(图5F),但两组sIPSCs的频率和振幅无差异(图5G、5H)。综上,VTA星形胶质细胞中IP3R2敲低增强了对多巴胺神经元的抑制。用腺苷探针研究VTA中星形胶质细胞来源的腺苷释放发现,shNC组小鼠暴露于厌恶刺激时,腺苷荧光信号显著增加;而ip3r2 shRNA组小鼠暴露于相同刺激时,腺苷荧光增加被消除。这表明应激刺激导致VTA星形胶质细胞释放Ca2+依赖性腺苷,从而减弱对多巴胺神经元的抑制。

图5 损伤VTA星形胶质细胞的Ca2+升高增加了对DA神经元的抑制
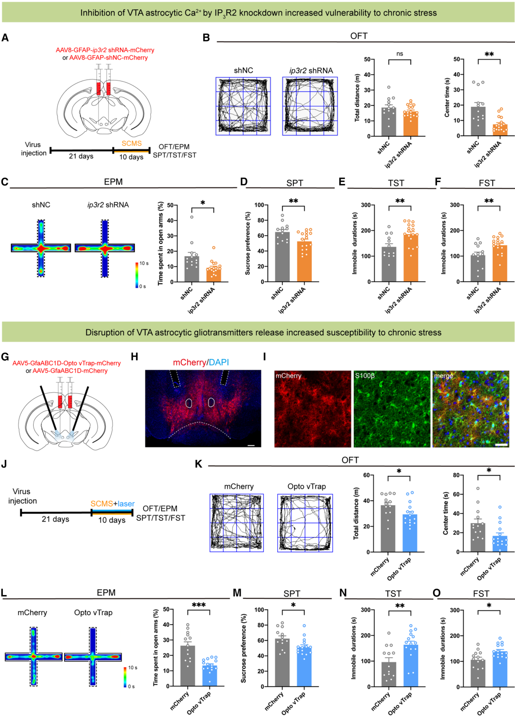
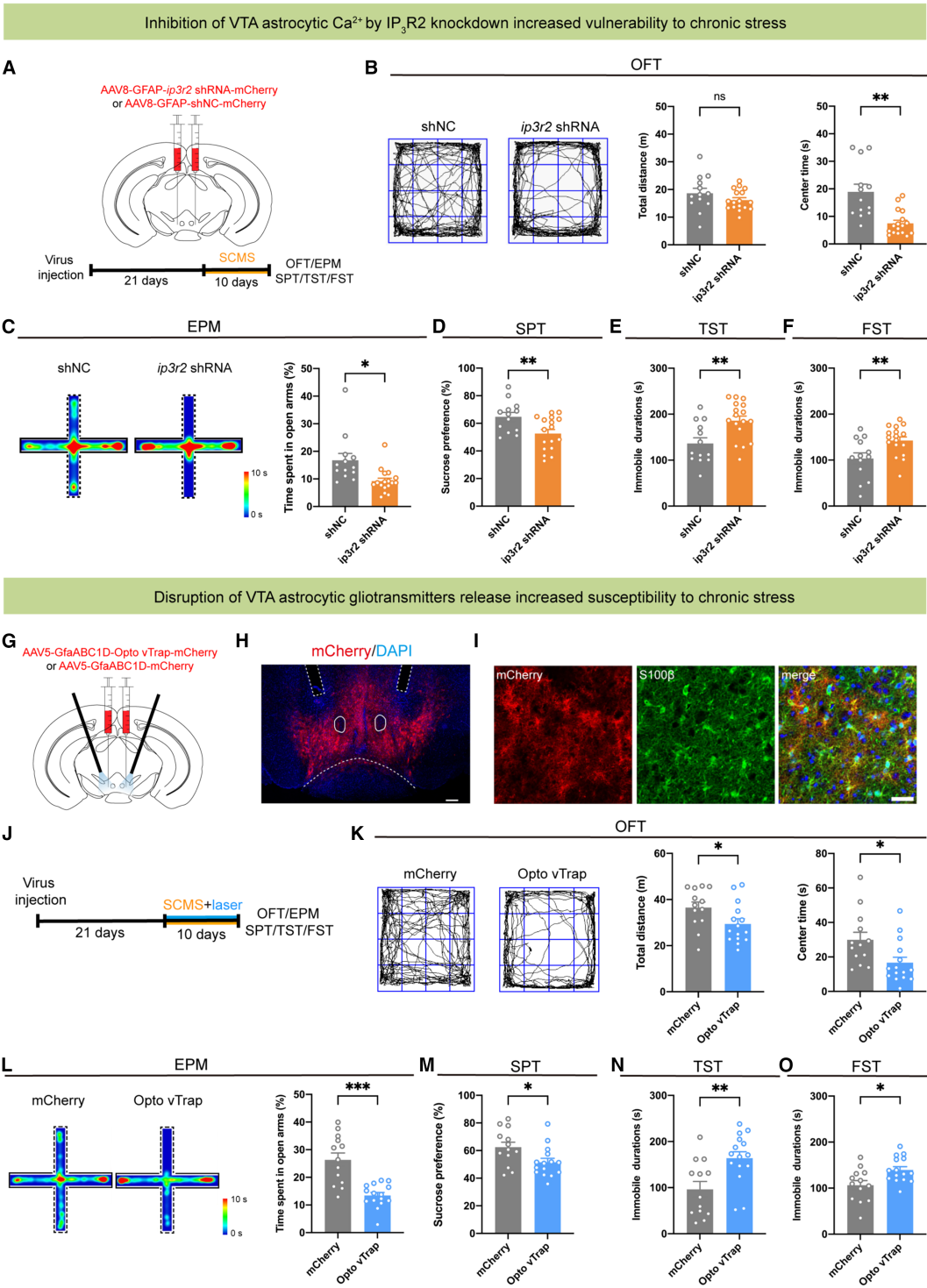
对小鼠施加亚阈值慢性轻度应激(SCMS)以探究IP3R2下调对慢性应激易感性的影响(图6A)。经10天SCMS暴露,注射ip3r2 shRNA的小鼠在旷场实验和高架十字迷宫中呈焦虑样表型(图6B、6C),蔗糖偏好实验中蔗糖偏好度降低(图6D),悬尾实验和强迫游泳实验中不动时间延长(图6E、6F)。通过VTA双侧表达AAV5-GfaABC1D-Opto vTrap-mCherry抑制星形胶质细胞囊泡性胶质递质释放(图6G-6I),激光刺激阶段小鼠高架十字迷宫开放臂探索时间百分比降低,旷场实验和悬尾实验行为无显著变化。经10天SCMS暴露结合激光刺激(图6J),Opto vTrap介导的胶质递质释放抑制使小鼠旷场实验总移动距离减少、中央区域停留时间缩短(图6K),高架十字迷宫开放臂探索时间百分比降低(图6L),且蔗糖偏好度更低,悬尾实验和强迫游泳实验不动时间更长(图 6M-6O)。综上,VTA星形胶质细胞Ca2+升高受损或胶质递质释放受阻,会致小鼠出现焦虑样行为,并增加其对诱发抑郁样表型的慢性应激的易感性,表明VTA星形胶质细胞在抑制焦虑和抑郁发生发展中起保护性作用。

图6 破坏VTA星形胶质细胞功能增加了应激导致的抑郁易感性
本文使用的工具病毒由布林凯斯提供:

同时布林凯斯也可提供各类定制服务请联系小布:18971216876(微信同号)或者咨询所在区域的销售经理获取更多信息。