焦虑是指对外部刺激产生的负面情绪状态,常与其他精神疾病共病,如强迫症创伤后应激障碍。内侧缰核(MHb)是缰核的一个亚区,在成瘾、快感缺失、恐惧和焦虑中起重要的调控作用。然而,MHb参与情绪相关行为的确切机制目前尚不清楚。
2025年7月14日东北师范大学贺子轩、朱筱娟团队在Molecular Psychiatry杂志发表了题为“A medial habenula neural circuit controlling anxiety-like behaviors in response to acute stress”的文章,该研究揭示了MHb调控急性应激引起焦虑样行为的神经环路机制。

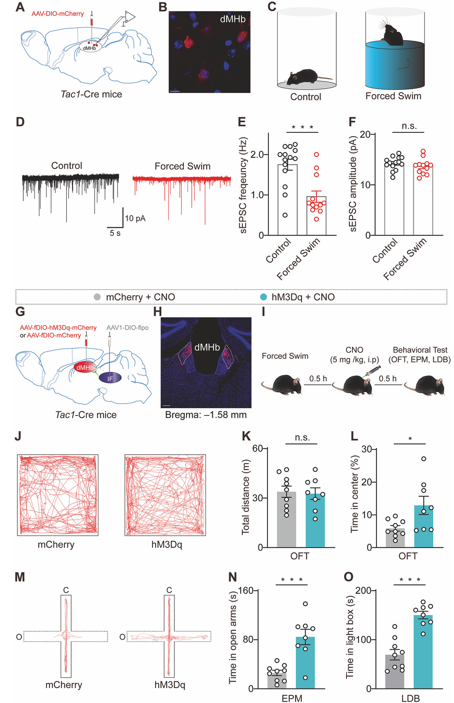
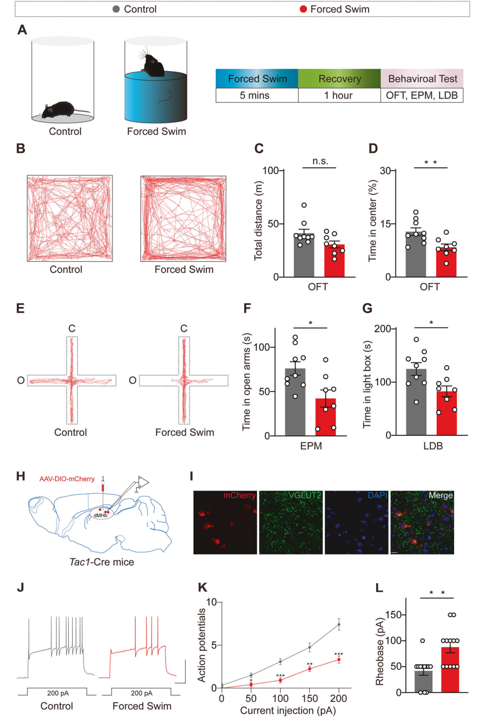
研究通过强迫雄性C57BL/6J小鼠游泳5分钟,休息1小时后进行旷场、高架十字迷宫、明暗箱的行为实验,结果发现相比对照小鼠,应激小鼠表现出明显类焦虑行为。研究进一步在Tac-Cre鼠的MHb脑区注射AAV-DIO-mCherry病毒,发现mCherry阳性神经元表达兴奋性神经元标志物VGLUT2,电生理记录发现急性应激抑制MHb脑区Tac1神经元的活性。这表明MHb神经元可能在调控小鼠急性应激引发的类焦虑行为中起重要作用。

图1 在急性应激反应中,MHbTac1神经元的活性降低
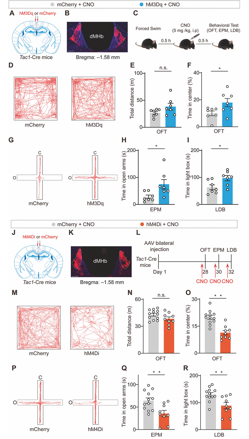
研究通过向Tac1-Cre小鼠MHb脑区分别注射化学遗传病毒AAV-DIO-hM3Dq-mCherry和AAV-DIO-hM4Di-mCherry实现MHbTac1神经元的激活或抑制,并结合旷场、高架十字迷宫、明暗箱的行为实验,结果发现激活 MHbTac1神经元可缓解小鼠急性应激引发的类焦虑行为,抑制 MHbTac1神经元会诱导类焦虑行为。这表明MHbTac1神经元的活性在小鼠应对急性应激时产生的焦虑样行为中发挥了重要作用。

图2 MHbTac1神经元调控小鼠在急性应激下的焦虑样行为
为探究急性应激下MHb神经元的上游兴奋性投射是否改变,研究向Tac1-Cre小鼠的MHb脑区注射AAV-DIO-mCherry,4周后让小鼠进行强迫游泳实验并记录 MHbTac1神经元的兴奋性输入,结果显示与对照小鼠相比,应激小鼠的自发性兴奋性突触后电流(sEPSC)频率显著降低,但振幅无变化。这表明急性应激下相关上游兴奋性投射发生改变。
前期采用逆向跨单突触病毒示踪及免疫荧光实验表明 IF谷氨酸能神经元投射到 MHb神经元并可能参与焦虑样行为调控。进一步向Tac1-Cre小鼠MHb脑区注射 AAV-fDIO-hM3Dq-mCherry和对照病毒,IF脑区注射AAV1-DIO-Flpo,4 周后旷场、高架十字迷宫、明暗箱的行为实验结果发现激活IFVGLUT→MHbTac1投射可改善急性应激诱导的焦虑样行为。

图3 IFVGLUT→MHbTac1环路调控小鼠的焦虑样行为
为探究 MHb 神经元到下游投射及其在急性应激诱导焦虑样行为中的作用,前期研究在Tac1-Cre小鼠MHb中注射了AAV-DIO-mCherry病毒,观察到MHbTac1神经元向IPL发出长距离投射。进一步通过顺行跨突触病毒AAV-CAG-DIO- mWGA-mCherry,发现IPL兴奋性神经元接收MHbTac1神经元的投射。电生理实验表明急性应激下IPL中MHbTac1投射神经元兴奋性降低,自发兴奋性突触后电流也降低。这提示急性应激可能抑制MHb神经元活性导致向IPL的下游谷氨酸释放减少,降低IPL神经元兴奋性,进而调控焦虑样行为。进一步向Tac1-Cre 小鼠的MHb双侧注射AAV-fDIO-hM3Dq-mCherry或对照病毒,IPL注射逆行AAV-FLEX-flpo病毒。4周后,旷场、高架十字迷宫和明暗箱的行为实验结果发现抑制MHbTac1→IPLVGLUT环路引起急性应激诱导焦虑样行为。这表明MHbTac1→ IPLVGLUT环路调控急性应激诱导的焦虑样行为。

图4 MHbTac1→ IPLVGLUT环路调控小鼠的焦虑样行为
综上,研究发现表达Tac1的神经元在急性应激调控焦虑行为中发挥作用,并解析出IFVGLUT→MHbTac1→IPLVGLUT这一新神经环路,发现其对焦虑具有关键调控作用。这些结果有助于深化对急性应激诱发焦虑机制的理解,为焦虑相关疾病的治疗提供了新思路。
本文使用的工具病毒布林凯斯均可提供:

同时布林凯斯也可提供各类定制服务请联系小布:18971216876(微信同号)或者咨询所在区域的销售经理获取更多信息。