离子的稳态平衡与动态变化对神经元信号传递、细胞稳态维持等多种生物活动至关重要。在生理条件下检测这些离子变化是阐明其在健康维持与疾病发生中功能机制的核心前提。传统检测手段因侵入性强、分辨率低等局限难以满足研究需求。基因编码钾离子指示剂(GEPOs)提供了一种有前景的替代方案,可实现以最小的侵入性、高空间和时间分辨率实时监测离子浓度变化。
基于钙和钾离子的指示剂大多是绿色的,红色指示剂不仅具有光毒性低、更深的组织穿透力,还能与其他颜色指示剂联用实现多重成像。然而,已报道红色荧光钙指示剂灵敏性等性能仍不理想。2025年2月2日,西湖大学Kiryl D.Piatkevich团队在PLOS Biology上发表了题为“A Sensitive Soma-localized Red Fluorescent Calcium Indicator for Multi-Modality Imaging of Neuronal Populations In Vivo”的研究,开发出两种改进的钙指示剂FRCaMPi以及胞体定位版SomaFRCaMPi,其中SomaFRCaMPi已可与性能最优的绿色胞体定位GECI相媲美。
相较于红色钙指示剂,红色钾离子指示剂开发尚未获得突破。2025年9月17日,西湖实验室Kiryl D.Piatkevich团队与韦恩州立大学AliceR.Walker团队在PLOS Biology杂志上发表题为Sensitive red fluorescent indicators for real-time visualization of potassium ion dynamics in vivo的文章。该研究通过在大肠杆菌中定向进化并在哺乳动物细胞中优化,开发出了两种红色基因编码钾离子指示剂RGEPO1和RGEPO2,首次实现了小鼠癫痫发作期间细胞内外钾离子瞬变的可视化,为理解钾离子在神经活动与疾病中的作用提供了全新工具。
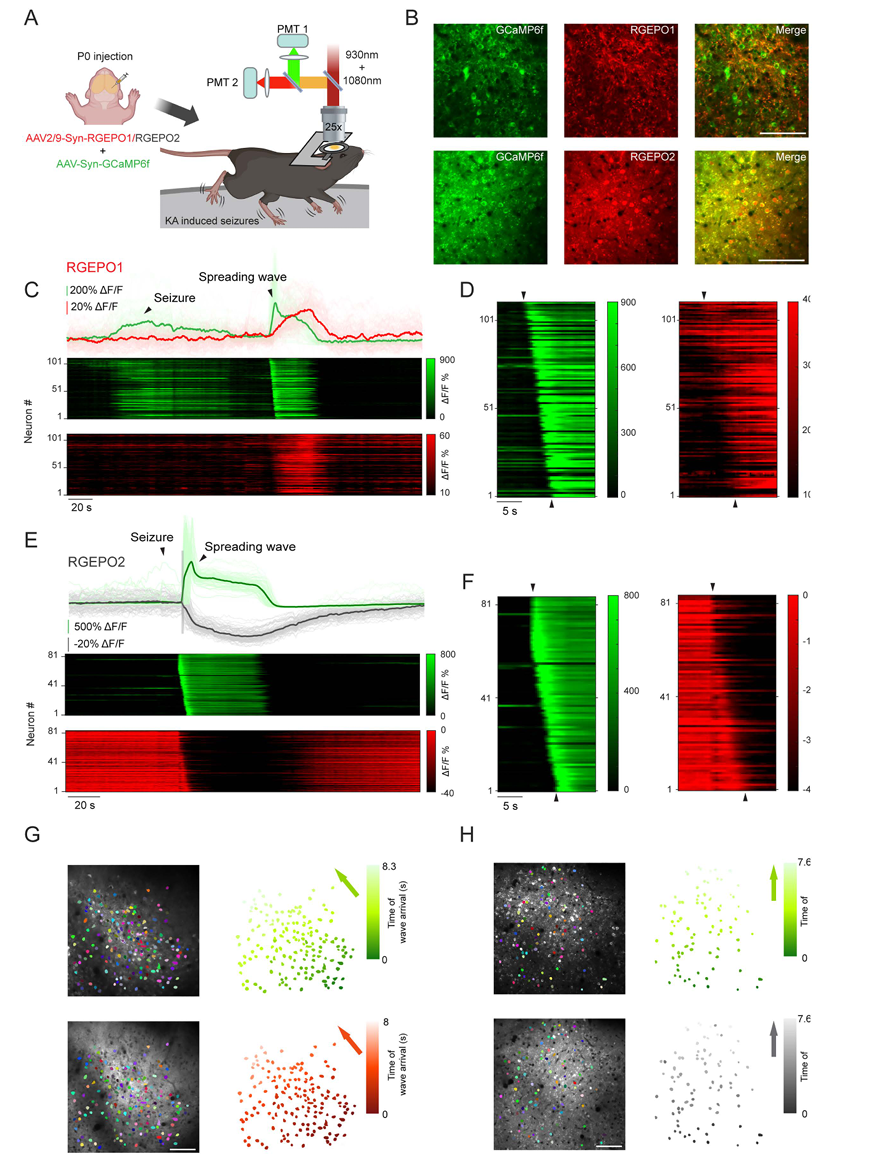
视频1. 在清醒小鼠海人酸(KA)诱导的癫痫发作期间,对初级躯体感觉皮层第2/3层,表达GCaMP6f与RGEPO1的神经元的单平面双色成像。
视频2. 在清醒小鼠海人酸(KA)诱导的癫痫发作期间,对初级躯体感觉皮层第2/3层,表达GCaMP6f与RGEPO2的神经元的单平面双色成像。


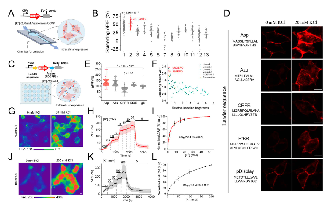
图1在大肠杆菌中红色钾离子探针的优化
为解决细胞内环境对探针性能的影响,将RGEPO0.5与不同天然蛋白质N端前导序列及PDGFRβ跨膜结构域融合实现靶向到细胞外表面,这有助于快速缓冲液交换从而提高筛选效率,结果发现天冬氨酸前导肽变体表现最优(图2c-e)。利用天冬氨酸-PDGFRβ细胞表面表达系统,进一步对探针连接区进行饱和突变,分别筛选出胞外响应值最高的RGEPO1与胞质响应值最高的RGEPO2,主要区别在于连接区的不同(图2f)。
在HEK293FT细胞中滴定检测显示,RGEPO1定位于细胞膜,对胞外钾离子敏感,EC₅₀为2.4±0.3mM,可检测范围0.5~20mM的钾离子变化(图2g-i);RGEPO2分布于胞质和细胞核,对胞内钾离子响应,EC₅₀为43.3±6.3mM,可检测范围4-200mM的钾离子变化,且二者均具荧光可逆性(图2j-l)。这两种红色指示剂均基于新的Hv-Kbp结构域开发,经筛选优化可检测0.5-200mM范围的细胞内外钾离子动态。

图2 HEK细胞中的优化过程

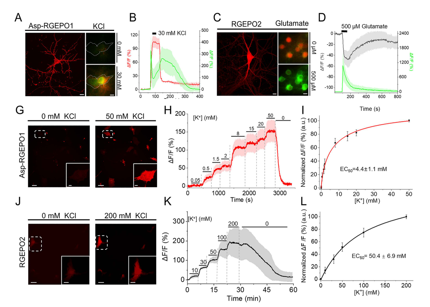
图3 RGEPOs的体外特性表征

图4 RGEPOs对钾离子敏感性的分子机制
与神经元相比,星形胶质细胞对于调节和维持稳定的细胞外钾水平至关重要,确保中枢神经系统的整体稳态。在原代小鼠星形胶质细胞中,RGEPO1荧光随胞外钾离子浓度升高而增强,50mM时ΔF/F达206%,表面解离常数4.4±1.1mM;胞内RGEPO2荧光也依赖钾离子浓度,200mM时ΔF/F达328%,EC50约50±6.9mM(图5g-l)。这些结果表明,胞外钾离子升高会触发星形胶质细胞摄取钾离子,支持其钾离子空间缓冲作用。在类似的去极化条件下,神经元表现出对钾的不同反应。

图5 RGEPOs记录原代神经元和星形胶质细胞中钾离子的动态变化

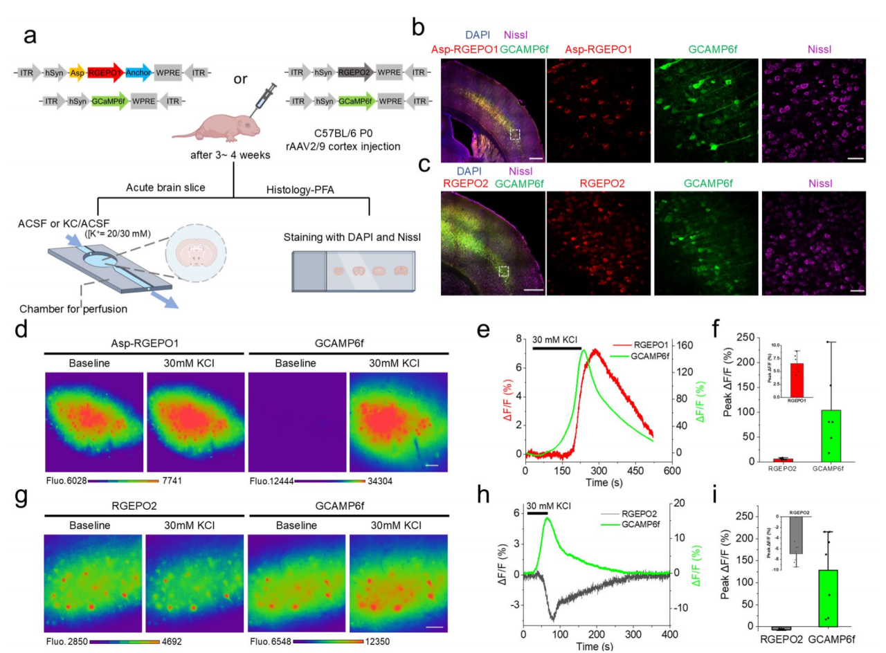
图6 RGEPOs记录急性脑切片中神经元的钾离子瞬态变化

图7 红藻氨酸诱发癫痫小鼠模型中GCaMP6f与RGEPOs的双光子成像
RGEPOs是首个红色基因编码的钾离子指示剂,可实现多种生物系统胞内外钾离子动态的实时可视化,包括细胞培养、脑切片以及活体动物。虽然RGEPOs在时间和信号幅度分辨率上不如GCaMP6f等钙离子指示剂,但这一研究为理解钾离子在生理和病理过程中的作用提供了新工具,也为进一步开发基于红色荧光蛋白的生物传感器开辟了新的道路。
北京大学生命科学学院 李毓龙
西湖大学Kiryl D.Piatkevich团队的这两项研究为红移离子成像领域带来重要突破,不仅开发出性能优化的钙指示剂(FRCaMPi与SomaFRCaMPi),更首次成功研发红色钾指示剂(RGEPO1与RGEPO2),大幅扩充了用于探测大脑及其他组织细胞活动的成像工具库。这些红色指示剂凭借深层组织穿透、多通道监测及低侵入性优势,为解析不同生物系统的神经动态与离子信号传导提供了全新技术路径。
这类红色指示剂可与绿色荧光指示剂高效联用,实现钙/钾离子动态变化与神经递质、神经调质信号的同步成像。这种技术组合可实现同时追踪神经元活动与神经化学事件(如小分子神经递质、神经肽释放),在生理或病理条件下对活体动物进行监测,进而为揭示不同脑区的神经调节机制提供关键数据支撑。
目前该技术仍存在一个关键局限:以mApple为骨架的指示剂(如 jRGECO1a)易受蓝光诱导产生光激活效应。这限制了其与蓝光驱动光遗传学工具的联用效果。因此,未来研究需着力降低光激活敏感性,同时持续提升指示剂的光稳定性、离子选择性与动态范围,实现在复杂实验环境中充分发挥其应用潜力。


原文链接https://journals.plos.org/plosbiology/article?id=10.1371/journal.pbio.3003460
布林凯斯FRCaMPi钙指示剂 & RGEPO钾指示剂产品列表:

如果您对该产品及相关服务感兴趣,请您联系小布:18971216876(微信同号)或者咨询所在区域的销售经理。