E-mail:BD@ebraincase.com
Tel:+8618971215294
English 中文版
Virus Vector - Viral Vector Production - BrainCaseVirus Vector - Viral Vector Production - BrainCase
  • Home
  • Virus product library
    CRISPRRNAiHSV-helperRV-helperNeurophilic virusCalcium SensorsOptogenetics activationOptogenetics inhibitionChemical geneticsSparse labelingFluorescent proteinBiosensorsRecombinaseApoptosis & AutophagyDisease ModelNeurotoxicityOther
  • Products & Service

    Product Center

    Virus

    VSV-vaccine and gene therapy research
    Retrovirus-RCAS-TVA
    Lentivirus Vector-Lentivirus Production
    Rabies Virus Vector-RBV Vector
    Herpes simplex virus-Oncolytic and anterograde tracing
    PRV-retrograd multisynaptic-Peripheral
    AAV-gene therapy vectors-neuroscience

    Animal Model

    Neurological Disease Models
    Tumor animal models-anti-tumor
    Digestive System Disease Animal Model
    Cardiovascular System Disease Animal Models

    Plasmid Construction

    Library Construction
    Plasmid design and construction

    Popular Applications

    Gene Regulation

    Gene Overexpression-Brain Case
    RNA interference(RNAi)-siRNA-Brain Case
    Gene Editing - CRSIPR cloning - BrainCase

    Neural Circuit Function Research

    Optogenetics - BrainCase
    Chemical genetics-DREADDs-Brain Case
    Calcium signal recording-Gels- Brain Case
    GRAB Neurotransmitter Fluorescent Sensor- Brain Case
    Functional Magnetic Resonance Imaging Technology- Brain Case

    Research on the structure of neural circuits

    Direct Input and Output-viral vectors- Brain Case
    Anterograde Mono-synaptic Tracing -HSV- Brain Case
    Antrograde Muti-synaptic Tracing-HSV & VSV-Brain Case
    Retrograde Mono-synaptic Tracing-Rabies Virus-Brain Case
    Retrograde Muti-synaptic Tracing-PRV-Brain Case

    Featured Services

    Nervous System Disease Drug Effect

    Alzheimer's disease-AD
    Depression-mental disorders
    Parkinson's disease--PD
    Epilepsy-an ancient neurological disorder

    AAV Serotype Screening

    AAV Serotypes screening-gene therapy

    Collaboration Products

    Kiryl Piatkevich lab
    Yulong Li lab
    Zhifei Fu lab
    Woo-ping Ge lab

    Efficacy of Oncolytic Virus

    Oncolytic virus-for cancer therapy-Brain Case
    Herpes Virus Vector-anti-tumor- BrainCase
    Vesicular stomatitis virus-killing tumor cells-Brain Case
  • News
    Corporate News New Product Launch Team Investor News
  • Support
    Literature interpretation Customer article Video Zone FAQs
  • About Us
    Virus product library Products & Service News Support About Us Contact
  • Contact
    Contact Us Join us
  • 中文
    English 中文版
  • Home
  • Support
  • Customer article
  • Support
  • Literature interpretation
  • Customer article
  • Video Zone
  • FAQs

Client Article | Zixuan He & Xiaojuan Zhu’s Team at Northeast Normal University | A medial habenula neural circuit controlling anxiety-like behaviors in response to acute stress

Release time:2025-09-19 15:36:56
Anxiety refers to a negative emotional state in response to external stimuli and is often comorbid with other psychiatric disorders such as obsessive-compulsive disorder and post-traumatic stress disorder (PTSD). The medial habenula (MHb), a subregion of the habenula, plays an important regulatory role in addiction, anhedonia, fear, and anxiety. However, the precise mechanisms by which the MHb participates in emotion-related behaviors remain unclear.

On July 14, 2025, the team of Zixuan He and Xiaojuan Zhu from Northeast Normal University published a paper in Molecular Psychiatry titled “A medial habenula neural circuit controlling anxiety-like behaviors in response to acute stress”. This study reveals the neural circuit mechanism by which the MHb regulates anxiety-like behaviors induced by acute stress.

https://www.nature.com/articles/s41380-025-03111-z

 

MHbTac1 Neurons Regulate Anxiety-Like Behaviors in Mice

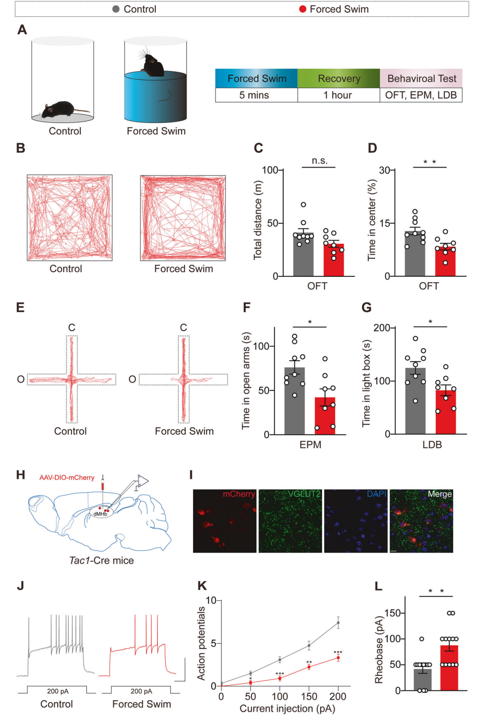
In the study, male C57BL/6J mice were subjected to a 5-minute forced swim test, followed by a 1-hour rest, and then tested in open field, elevated plus maze, and light-dark box paradigms. Results showed that stressed mice exhibited significantly increased anxiety-like behaviors compared with control mice.

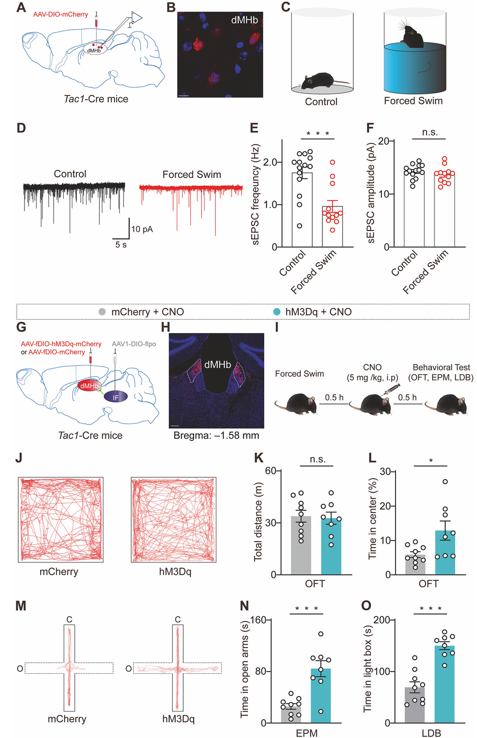
Further experiments involved injecting AAV-DIO-mCherry virus into the MHb of Tac1-Cre mice. The mCherry-positive neurons expressed the excitatory neuronal marker VGLUT2. Electrophysiological recordings revealed that acute stress suppressed the activity of MHb Tac1 neurons. This suggests that MHb neurons may play a key role in regulating anxiety-like behaviors induced by acute stress in mice.


Figure 1: Activity of MHbTac1 neurons decreases during the acute stress response.

 

MHbTac1 Neurons Modulate Anxiety-Like Behaviors Under Acute Stress

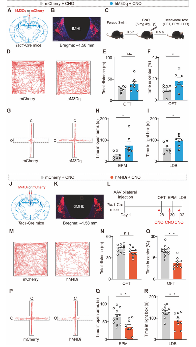
To further explore the causal role of MHbTac1 neurons, the researchers injected chemogenetic viruses (AAV-DIO-hM3Dq-mCherry for activation and AAV-DIO-hM4Di-mCherry for inhibition) into the MHb of Tac1-Cre mice. Combined with behavioral tests (open field, elevated plus maze, light-dark box), they found that activation of MHbTac1 neurons alleviated anxiety-like behaviors induced by acute stress, whereas inhibition of these neurons induced anxiety-like behaviors. This demonstrates that MHbTac1 neuronal activity plays a critical role in shaping anxiety-like responses to acute stress in mice.

Figure 2: MHbTac1 neurons regulate anxiety-like behaviors in mice under acute stress.

 

IFVGLUT→MHbTac1 Circuit Regulates Anxiety-Like Behaviors in Mice

To investigate whether upstream excitatory inputs to MHb neurons are altered under acute stress, the researchers injected AAV-DIO-mCherry into the MHb of Tac1-Cre mice. Four weeks later, the mice underwent a forced swim test, and excitatory inputs to MHbTac1 neurons were recorded. Results showed that, compared with control mice, stressed mice exhibited a significant reduction in the frequency—but not amplitude—of spontaneous excitatory postsynaptic currents (sEPSCs), indicating that relevant upstream excitatory projections were altered under acute stress.

Previous retrograde monosynaptic viral tracing and immunofluorescence experiments revealed that glutamatergic neurons in the IF region project to MHb neurons and may participate in the regulation of anxiety-like behaviors. To test this, AAV-fDIO-hM3Dq-mCherry or a control virus was injected into the MHb of Tac1-Cre mice, while AAV1-DIO-Flpo was injected into the IF region. Four weeks later, behavioral tests (open field, elevated plus maze, light-dark box) showed that activation of the IFVGLUT→MHbTac1 projection alleviated acute stress–induced anxiety-like behaviors.

Figure 3: IFVGLUT→MHbTac1 circuit regulates anxiety-like behaviors in mice.
 

MHbTac1→IPLVGLUT Circuit Regulates Anxiety-Like Behaviors in Mice

To examine the downstream projections of MHb neurons and their role in acute stress–induced anxiety-like behaviors, prior experiments injected AAV-DIO-mCherry into the MHb of Tac1-Cre mice, revealing long-range projections from MHbTac1 neurons to the IPL region. Further anterograde trans-synaptic viral tracing with AAV-CAG-DIO-mWGA-mCherry showed that excitatory neurons in the IPL receive inputs from MHbTac1 neurons.

Electrophysiological recordings demonstrated that, under acute stress, the excitability of IPL neurons receiving MHbTac1 projections decreased, along with reduced spontaneous excitatory postsynaptic currents. This suggests that acute stress may suppress MHb neuron activity, thereby reducing glutamate release to the IPL, decreasing IPL neuron excitability, and ultimately modulating anxiety-like behaviors.

To test this, AAV-fDIO-hM3Dq-mCherry or a control virus was bilaterally injected into the MHb of Tac1-Cre mice, while a retrograde AAV-FLEX-Flpo virus was injected into the IPL. Four weeks later, behavioral tests (open field, elevated plus maze, light-dark box) showed that inhibition of the MHbTac1→IPLVGLUT circuit induced acute stress–related anxiety-like behaviors. This indicates that the MHbTac1→IPLVGLUT circuit plays a key role in regulating anxiety-like behaviors induced by acute stress.

Figure 4: MHbTac1→IPLVGLUT circuit regulates anxiety-like behaviors in mice.


 

Conclusion

In summary, this study found that Tac1-expressing neurons play a role in the regulation of anxiety behaviors under acute stress and identified a novel neural circuit, IFVGLUT→MHbTac1→IPLVGLUT, which exerts a key regulatory effect on anxiety. These findings deepen our understanding of the mechanisms by which acute stress induces anxiety and provide new insights for the treatment of anxiety-related disorders.


The viral vectors used in this study are available from Brain Case Biotech

 
👉Click to view more product details:  BC-0016 rAAV-Ef1α-DIO-mCherry,     BC-0193 rAAV-EF1α-FDIO-mCherry,    BC-1227 rAAV-CAG-DIO-mWGA-mCherry,     BC-0178 rAAV-EF1α-DIO-Flp,    BC-0176 rAAV-CAG-FLEX-Flp,     BC-0363 rAAV-EF1α-FDIO-hM4D(Gi)-mCherry,    BC-0155 rAAV-EF1α-DIO-hM4D(Gi)-mCherry (Testing Report attached),     BC-0146 rAAV-EF1α-DIO-hM3D(Gq)-mCherry (Testing Report attached),    BC-0495 rAAV-nEF1α-FDIO-hM3D(Gq)-mCherry,   BC-0041 rAAV-EF1α-DIO-EGFP-T2A-TVA,    BC-0044 rAAV-EF1α-DIO-oRVG(19G),     BC-RV-EnvA844 RV-EnvA-ΔG-mCherry

Service Type :

Select the service you'd like to purchase.

Order Information(Premade-AAVs)

Please provide us some information about the service you'd like to order.

How did you hear about BrainCase Biotech or our products?(Fill in this field to get a discount coupon)

Detailed requirements:

scroll

Order Information(Custom AAV/Lentivirus)

Please provide us some information about the service you'd like to order.

Gene ID or gene information:

Selection of the reporting gene:

Special Instructions:

scroll

Order Information(Others)

Please provide us some information about the service you'd like to order.

Virus name/Detailed requirements:

scroll

Related products

Customer Article | Nature Communications | Teams led by Zhi Zhang, Xia Zhu, and Wei Wang at USTC reveal how the nose–brain axis regulates behavioral responses to rancid odors

Customer Article | Nature Communications | Teams led by Zhi Zhang, Xia Zhu, and Wei Wang at USTC reveal how the nose–brain axis regulates behavioral responses to rancid odors

Client Article | Molecular Psychiatry | Zhejiang University Team Reveals That Gut Microbiota Contribute to the Pathology of Bipolar Depression by Regulating Synaptic Plasticity and Dopamine Transmission in the VTA–mPFC Pathway

Client Article | Molecular Psychiatry | Zhejiang University Team Reveals That Gut Microbiota Contribute to the Pathology of Bipolar Depression by Regulating Synaptic Plasticity and Dopamine Transmission in the VTA–mPFC Pathway

Client Article | Neuron | Prof. Jingdun Xie’s Team at Sun Yat-sen University Decodes PDAC Comorbidity: How the Tumor–Metabolism–Neuron Axis Drives Pain and Depression

Client Article | Neuron | Prof. Jingdun Xie’s Team at Sun Yat-sen University Decodes PDAC Comorbidity: How the Tumor–Metabolism–Neuron Axis Drives Pain and Depression

Customer Research Highlight | PNAS | Yunfeng Zhang, Yiqun Yu, and Minghong Ma Teams Reveal How the VTA–mOT Dopaminergic Pathway Regulates Odor-Guided Insect Predation in Mice

Customer Research Highlight | PNAS | Yunfeng Zhang, Yiqun Yu, and Minghong Ma Teams Reveal How the VTA–mOT Dopaminergic Pathway Regulates Odor-Guided Insect Predation in Mice

map
{dede:global.cfg_webname/}

Virus product library

CRISPR
RNAi
Neurophilic virus
Optogenetics activation
Biosensors

News

Corporate News
New Product Launch
Team
Investor News

Support

Literature interpretation
Customer article
Video Zone
FAQs
微信

WhatsApp Business Account

Tel: +8618971215294
E-mail: BD@ebraincase.com

Address:-

Address:-

  • Copyright © 2024 Brain Case All Rights Reserved.