脂肪组织与中枢神经系统之间存在复杂的通信机制,以维持全身能量稳态。传统观点认为,脂肪组织通过分泌循环激素向大脑传递代谢状态信息,而大脑则通过交感神经输出调节脂肪细胞功能。背根神经节(DRG)的感觉神经元也被证实支配脂肪组织,但其生理重要性因缺乏特异性遗传工具而未被充分研究。
2022年8月31日美国斯克里普斯研究所叶立研究团队在Nature杂志发表研究论文“The role of somatosensory innervation of adipose tissues”,该研究揭示了脂肪组织的DRG感觉神经支配在调节脂肪功能中的作用,特别是通过一种新型的AAV血清型——ROOT(Retrograde vector Optimized for Organ Tracing),来实现对脂肪组织神经支配的特异性操控。

为了探究脂肪组织中的DRG投射,研究人员将一种表达荧光蛋白的AAV(AAV-FG)注射到胸腰段DRGs,借助HYBRiD组织透明化技术和光片显微成像技术,直接观察DRG神经元到脂肪组织的完整轴突投射,结果在腹股沟白色脂肪组织(iWAT)中发现大量的FG阳性纤维(图1a-d)。由于iWAT毗邻皮肤,研究人员接下来检测支配iWAT与皮肤的DRG是否相同,通过双色霍乱毒素亚基B(CTB)逆行示踪标记,发现支配iWAT与皮肤的DRG完全不共标(图1e-f),这些结果进一步证明DRG神经元直接支配脂肪组织(DRG→iWAT)。
此外,通过免疫荧光和共定位分析,研究人员发现这些FG阳性纤维(DRG-FP+)可分为两类,(1) 与TH(酪氨酸羟化酶)阳性的交感纤维一起沿血管走行的大纤维束(图1j);(2) 感觉神经末端与脂肪细胞紧密相邻,其中40%是TH阳性(图1g-h)。传统的认为TH是脂肪中特异的交感神经标记物的观点受到了挑战,且基于TH的早期研究可能因为感觉神经的支配而受到干扰,至少在某种程度上是这样的。

图1 脂肪组织受DRG支配
为了进一步探究DRG→iWAT投射的具体功能,研究人员基于AAV9开发了ROOT逆行示踪技术,ROOT衣壳文库是通过使用NNK简并引物(集成DNA技术)在Gibson组装的AAV9的588和589个位点之间插入随机七聚体生成。它具有更高的逆行效率,能够特异性逆向标记投射到脂肪组织的DRG,同时减少对交感神经链神经节(Sympathetic Chain Ganglia,SChG)、对侧DRGs和肝脏等非靶向组织的标记(图2a-b)。
基于ROOT技术,研究人员在DRG双侧注射cre依赖的白喉毒素A亚基(DTA)结构(mCherry-flex-DTA),在iWAT单侧注射表达Cre或YFP的ROOT,其中将DTA基因导入细胞实现感觉神经的特异性消融。结果发现与对照组相比,同侧支配iWAT的DRG数量减少约40%,而支配iWAT的SChG数量不变(图2c-f)。因此,结合逆行AAV病毒(AAV-ROOT)和Cre依赖的DTA系统,可以实现对脂肪组织感觉神经元的特异性消融。

图2 特异性标记脂肪感觉神经
接下来,研究人员在DRG双侧注射mCherry-flex-DTA,在iWAT单侧注射表达Cre或YFP的ROOT,病毒表达3-4周后,对同一只动物的Cre+(敲除侧)和Cre-(对照侧)的脂肪组织进行RNA测序(RNA-seq)分析。结果发现感觉神经元的特异性缺失导致脂肪组织中脂肪生成和产热相关基因表达显著上调,包括Ucp1、Elovl3、Cidea等(图3a-e)。
由于脂肪生成和产热作用受交感神经调控,研究人员探究上述感觉神经诱导的转录水平上调是否依赖于交感神经的支配。在单侧感觉神经消融的iWAT中,通过使用儿茶酚胺能毒素(6-羟基多巴胺,6-OHDA)选择性破坏交感神经,发现上述产热作用相关基因的转录水平不再上调(图3f-g)。这说明感觉神经元缺失引起的基因表达变化依赖于完整的交感神经功能,感觉神经元通过抑制交感神经系统来调节脂肪功能。

图3 感觉神经元的特异性缺失上调产热作用相关基因转录水平
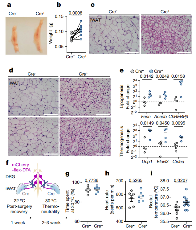
最后,研究人员探究感觉神经消融诱导的基因变化如何影响脂肪组织功能,观察发现与Cre-(对照侧)相比,Cre+(敲除侧)的iWAT中脂肪质量显著增加,激素敏感脂肪酶(HSL)磷酸化水平升高,米色脂肪细胞富集,产热作用相关基因转录水平显著上调(图4a-e)。进一步消融双侧iWAT中的感觉神经支配,将小鼠饲养于热中和(30 ℃)环境以排除其它热调节机制的影响,发现小鼠表现出核心体温升高,而小鼠体重、食物摄入量、温度敏感性及全身交感神经张力均无显著变化(图4f-i)。

图4 感觉神经元的特异性缺失改变iWAT的形态与生理功能
综上,该研究发现DRG支配iWAT并调控其基因转录水平,进而影响产热效应,此调控过程依赖于交感神经,揭示了背根神经节介导脂肪-中枢交互作用的神经机制,并提出了这些神经元如何通过调节交感神经系统来影响脂肪代谢和体温调节的新机制。
参考文献
Wang Y, Leung VH, Zhang Y, Nudell VS, Loud M, Servin-Vences MR, Yang D, Wang K, Moya-Garzon MD, Li VL, Long JZ, Patapoutian A, Ye L. The role of somatosensory innervation of adipose tissues. Nature. 2022 Sep;609(7927):569-574. doi: 10.1038/s41586-022-05137-7. Epub 2022 Aug 31. PMID: 36045288; PMCID: PMC9477745.
往期 REVIEWS 精彩