N⁶-甲基腺苷(m⁶A)是大脑中主要的可逆mRNA修饰,通过 “写入蛋白”、“擦除蛋白”和 “读取蛋白”调控mRNA运输、定位及翻译,对学习记忆至关重要。YTHDF家族中,YTHDF2通过招募不同复合体加速m⁶A修饰mRNA降解。但YTHDF2介导的mRNA降解在学习记忆中的具体作用及机制尚不明确,此前仅发现海马齿状回(DG)特异性敲除YTHDF2会损害记忆,而全海马区域的作用仍待探究。
2025年9月17日,中国科学院深圳先进技术研究院周涛、浙江大学医学院附属邵逸夫医院崔一卉、南方科技大学深圳市人民医院李宽共同通讯在Advanced Science 上发表题为“Enhanced Protein Synthesis and Hippocampus-Dependent Memory via Inhibition of YTHDF2-Mediated m6A mRNA Degradation”的研究论文。通过构建前脑特异性YTHDF2条件性敲除(DF2-CKO)小鼠模型,结合行为学、电生理、分子生物学等实验,发现 YTHDF2 缺失会抑制m⁶A修饰mRNA的降解,使突触功能相关靶mRNA(如SEMA4B)稳定性增强,进而提升海马神经元兴奋性突触传递、树突棘密度及活性依赖性蛋白质合成,最终增强海马依赖性学习记忆;而在成年DF2-CKO鼠海马区重新表达YTHDF2或敲低其下游靶标SEMA4B,可逆转上述记忆增强表型,证实YTHDF2是海马依赖性学习记忆的负调控因子,为认知相关疾病研究提供新方向。

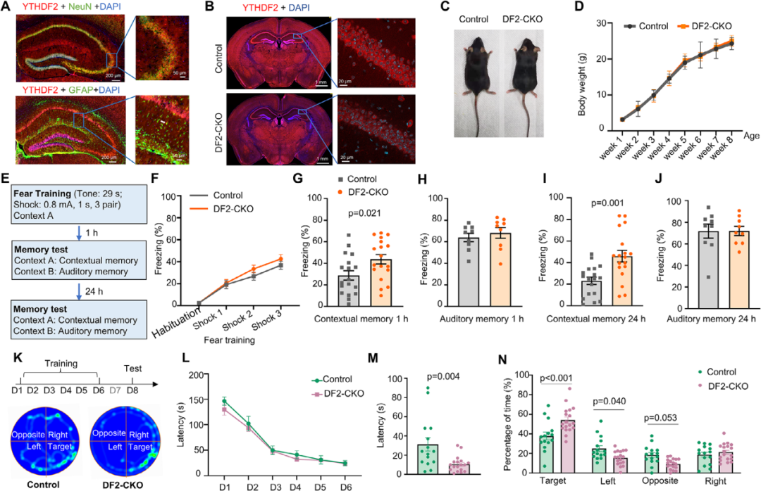
已有研究显示YTHDF2在小鼠大脑和不同细胞类型中均有高表达,包括神经元、神经胶质细胞等。免疫染色证实成年小鼠海马区存在YTHDF2蛋白,且主要与神经元标志物NeuN共定位,与星形胶质细胞标志物GFAP共定位少(图1A)。鉴于YTHDF2或参与学习记忆,研究通过杂交YTHDF2 flox/flox小鼠与Emx1-Cre小鼠,构建前脑特异性YTHDF2条件性敲除(DF2-CKO)小鼠模型。免疫染色、蛋白质印迹及RNA测序证实,DF2-CKO组海马区和内侧前额叶皮层(mPFC)YTHDF2有效敲除,且YTHDF2第四个外显子缺失(图1B)。DF2-CKO小鼠存活繁殖正常,成年后体重、脑体积与对照组无差异(图1C-D)。皮层和海马结构检测(SATB2、CTIP2、NeuN、GFAP免疫染色)及不同时期海马细胞增殖评估(BrdU、Ki67标记)显示,两组无显著差异,表明YTHDF2缺失不影响前脑正常发育。转棒、旷场等行为学实验也证实,两组小鼠运动能力、焦虑样行为无差异。
但DF2-CKO小鼠学习记忆能力增强:经典恐惧条件反射实验(图1E)中,中等强度训练下,对照组与DF2-CKO组小鼠恐惧学习僵住曲线相似(图1F),但DF2-CKO组训练后1小时海马依赖性情境恐惧记忆增强,24小时更显著,听觉恐惧记忆不受影响(图1G-J);雌性小鼠训练后24小时情境恐惧记忆也增强,且两组旷场行为无差异。巴恩斯迷宫实验(图1K-N)进一步证实,DF2-CKO组找到目标位置时间短、在目标象限停留时间长(图1M-N),空间记忆(海马特异性功能)增强。综上,小鼠前脑条件性敲除YTHDF2可增强海马区学习记忆形成,且不影响前脑整体发育。

图1 DF2-CKO小鼠的增强学习和记忆
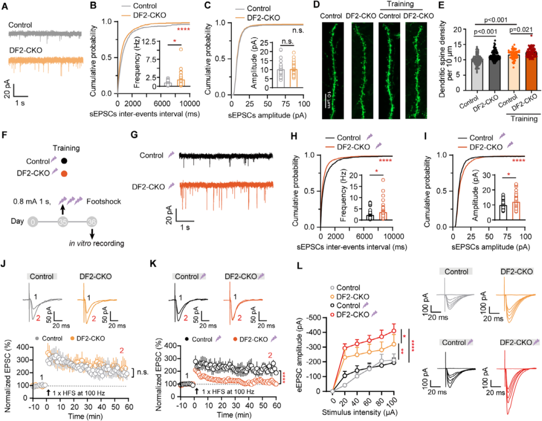
海马突触可塑性是空间学习记忆的基础细胞机制,研究通过对海马CA1锥体细胞全细胞膜片钳记录,探究恐惧学习中YTHDF2缺失对海马突触功能的影响。研究先检测对照组与DF2-CKO组小鼠海马脑片基础突触传递:在未受刺激(naïve)状态下,DF2-CKO组CA1锥体细胞自发性兴奋性突触后电流(sEPSCs)频率升高(图2A-C),自发性抑制性突触后电流(sIPSCs)无变化,提示其兴奋性突触传递选择性增强。为探究突触前功能,刺激CA3-CA1通路并记录CA1锥体细胞反应:DF2-CKO组无论基础状态还是训练后,配对脉冲比率(PPR)均显著降低,提示突触前释放概率升高。稀疏标记形态学分析显示,DF2-CKO组CA1神经元树突棘密度增加(图2D-E),且中等强度恐惧训练后仍维持(图2D-E),与突触增强一致且表明兴奋性突触增多。恐惧训练后24小时,DF2-CKO组sEPSCs频率、振幅进一步增强(图2F-I),抑制性传递无影响,说明恐惧学习可在YTHDF2缺失的CA1神经元中诱导额外突触增强。
鉴于DF2-CKO组情境记忆增强,研究对CA1神经元记录长时程增强(LTP):稳定记录eEPSC基线10分钟后,对CA3-CA1突触施加高频刺激(HFS)诱导LTP,naïve状态下两组LTP强度相当(图2J)。验证发现,训练后神经元经10分钟短时程增强(STP)无法维持LTP(图2K);不同刺激强度(0-100μA)输入-输出(I-O)曲线显示,DF2-CKO组基础水平诱发兴奋性突触后电流高于对照组,训练后差异扩大(图2L),表明YTHDF2缺失促进CA1神经元恐惧学习诱导的突触增强。综上,YTHDF2缺失直接增强海马神经元兴奋性突触传递、促进突触可塑性,提示YTHDF2是海马依赖性学习记忆的负调控因子。

图2 DF2-CKO小鼠海马神经元兴奋性突触传递和树突棘密度增加
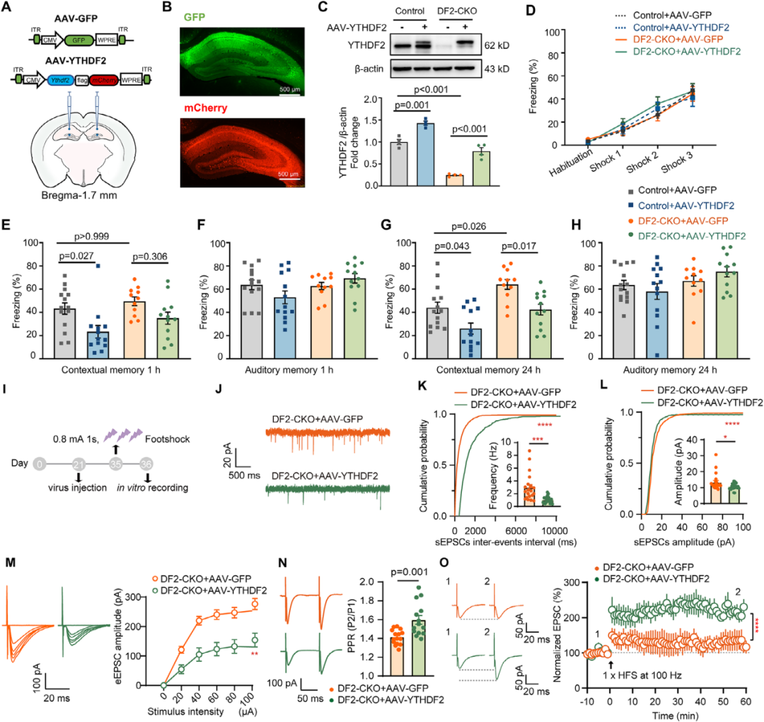
为了验证空间学习记忆改善是否由海马区YTHDF2特异性缺失导致,研究探究成年DF2-CKO小鼠海马区重新引入YTHDF2能否逆转该表型。研究将携带FLAG标签YTHDF2的腺相关病毒(AAV-YTHDF2)或对照GFP病毒(AAV-GFP),立体定位注射至小鼠双侧海马(图3A)。病毒成功在海马CA1-CA3、DG亚区恢复YTHDF2表达(图3B),蛋白恢复水平约为对照组的80%(图3C)。恐惧条件反射实验中,DF2-CKO小鼠海马重新表达YTHDF2后,训练后1小时、24小时情境恐惧记忆几乎恢复至对照水平,对听觉恐惧记忆(图3D-H)、旷场及明暗箱实验中的运动活性与焦虑水平无影响。对照组小鼠海马过表达YTHDF2,会损害短期、长期情境恐惧记忆(图3E、G),不影响听觉恐惧记忆(图3F、H),印证YTHDF2是海马学习记忆负调控因子。
此外,全细胞膜片钳记录显示,恐惧学习后重新表达YTHDF2,显著降低sEPSCs频率与振幅(图3I-L),对sIPSCs无影响;还降低CA1锥体细胞I-O曲线幅度,逆转PPR变化(图3M-N)。LTP实验中,中等强度训练后,DF2-CKO小鼠中原本被掩盖的HFS诱导型LTP,经YTHDF2重新表达完全恢复(图3O)。综上,YTHDF2通过选择性抑制兴奋性突触传递,负调控学习记忆。

图3 在成年海马体中重新表达YTHDF2逆转记忆性能
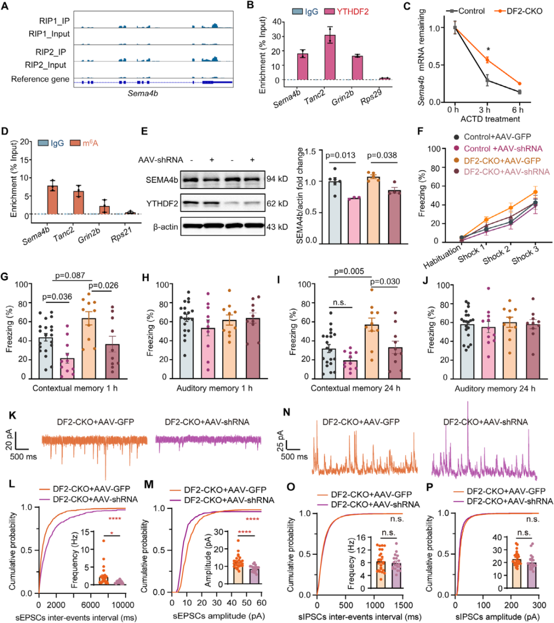
YTHDF2是m⁶A甲基化读取蛋白,可促进m⁶A修饰靶mRNA降解。为明确其在学习记忆中的作用,研究通过RNA免疫沉淀测序(RIP-seq,研究RNA与蛋白质相互作用的高通量测序技术)定位YTHDF2结合靶转录本,RNA-seq评估其在海马区的表达。RIP-seq两生物学重复样本重复性高,鉴定出2964个YTHDF2靶mRNA(图4A),其中1989个在恐惧条件反射后RNA-seq中被检测到(图4B)。GO功能注释显示,这些靶mRNA显著富集于突触组装、组织及突触膜相关过程(图4C),与DF2-CKO小鼠记忆和突触可塑性变化一致。结果显示,基础水平下YTHDF2敲低样本中,靶mRNA丰度显著高于非靶mRNA(图4D);恐惧条件反射后该趋势仍明显(图4E)。且RNA-seq中,DF2-CKO小鼠多数YTHDF2靶标差异表达基因(DEG)上调,非靶标上调DEG比例低。
通过放线菌素D(ActD,抑制转录)处理原代培养海马神经元,分析不同时间点RNA-seq数据以研究mRNA半衰期。结果显示,DF2-CKO神经元中YTHDF2靶mRNA半衰期较对照组延长(图4F),且比非靶mRNA更长(图4G)。这些半衰期延长的靶mRNA,GO富集分析也显示其富集于突触相关过程。逆转录实时荧光定量PCR(RT-qPCR,用于基因表达差异分析)进一步验证了Bdnf、Grin2b等部分突触功能相关基因半衰期延长。此外,mRNA上m⁶A交联免疫沉淀测序(CLIP-seq,研究RNA与蛋白质相互作用的高通量测序技术)峰数量与YTHDF2 RIP样本中RNA富集程度正相关(图4H),表明mRNA m⁶A修饰峰越多,其在YTHDF2 RIP-seq中丰度越高。综上,YTHDF2在介导突触功能相关m⁶A修饰mRNA降解中起关键作用,其缺失增强靶mRNA稳定性,可能是DF2-CKO小鼠学习记忆提升的原因之一。

图4 YTHDF2的缺失增强了突触功能相关靶mRNA的稳定性
为了探究YTHDF2缺失致靶mRNA稳定性升高是否引发蛋白表达变化,对基础状态及恐惧训练后的DF2-CKO与对照小鼠海马组织进行蛋白质组学分析(研究蛋白质的表达水平,翻译后的修饰,蛋白与蛋白相互作用等)。结果显示,基础状态下YTHDF2靶标蛋白丰与对照小鼠海马组织进行蛋白质组学分析。结果显示,基础状态下YTHDF2靶标蛋白丰度无差异,恐惧训练后DF2-CKO组靶标蛋白丰度显著升高(图5A-B),提示蛋白质合成对学习刺激存在动态调控。为明确YTHDF2敲除后的翻译调控机制,在原代培养海马神经元中开展体外翻译表面传感(SUnSET)实验(研究蛋白质翻译后修饰对基因表达的影响),排除非神经细胞干扰。结果表明,氯化钾(KCl)处理即去极化后DF2-CKO组神经元嘌呤霉素掺入量高于对照组,基础状态下无差异(图5C),说明其蛋白质合成增强依赖去极化。恐惧训练后海马核糖体图谱分析(研究细胞内正在翻译的mRNA)发现,DF2-CKO小鼠翻译效率(TE)升高(图5D),且TE上调转录本多于下调转录本(图5E),提示学习刺激后其翻译增强更显著。
恐惧训练后海马蛋白质组学分析鉴定出191个差异表达蛋白(DEP),100个上调、91个下调。富集分析显示,上调蛋白富集于蛋白质加工、高尔基体囊泡运输及折叠相关过程(图5F),与蛋白质合成增强一致。鉴于局部蛋白质合成对突触结构功能变化的关键作用,且半数YTHDF2靶标(m⁶A修饰mRNA)定位于突触区室,选取Grin2B、SEMA4B探究突触区室蛋白质合成。恐惧训练后4小时分离海马PSD组分发现,GluN2B(Grin2B编码蛋白)在PSD中水平升高、总蛋白无变化(图5G),SEMA4B在PSD及总蛋白中均升高(图5H),与蛋白质组学结果一致。综上,DF2-CKO小鼠海马区学习刺激诱导的蛋白质合成在突触区室中更明显。

图5 在DF2-CKO小鼠海马体中活动依赖性蛋白合成增强
DF2-CKO小鼠情境恐惧记忆与兴奋性突触传递增强,源于YTHDF2靶标转录本丰度及翻译水平升高,故探究敲低这些靶标能否逆转该表型。验证显示,YTHDF2 RIP样本中4类信号素家族成员SEMA4B mRNA富集(图6A-B),YTHDF2敲除后其mRNA降解延迟(图6C);甲基化RNA免疫沉淀定量聚合酶链反应(MeRIP-qPCR)证实SEMA4B在m⁶A免疫沉淀样本中富集(图6D),与突触区域SEMA4B存在9个m⁶A修饰位点的研究一致。提出假设:干扰SEMA4B表达可逆转DF2-CKO小鼠记忆增强表型。构建AAV-shRNA-SEMA4B并注射至DF2-CKO小鼠海马区,Western blot证实SEMA4B表达降低约30%(图6E)。结果显示,敲低对照组小鼠SEMA4B会损害其情境恐惧记忆(图6G、I),表明SEMA4B直接参与记忆形成;DF2-CKO小鼠敲低SEMA4B后,训练后1小时、24小时情境恐惧记忆增强被逆转(图6G-J),注射对照病毒的DF2-CKO小鼠仍保持高恐惧记忆。
全细胞膜片钳记录显示,DF2-CKO小鼠敲低SEMA4B后,CA1锥体细胞sEPSCs频率与振幅显著降低(图6K-M),抑制性突触传递无影响(图6N-P),与SEMA4B RNAi降低mEPSCs频率和振幅的研究一致。综上,SEMA4B是未被发现的学习记忆调控因子,下调SEMA4B可使DF2-CKO小鼠增强的记忆与兴奋性突触传递恢复正常,揭示YTHDF2通过调控突触可塑性相关基因mRNA稳定性调控记忆的机制。

图6 敲除SEMA4B逆转了DF2-CKO小鼠的表型
本文首次明确YTHDF2在全海马区学习记忆中的负调控作用,揭示 “YTHDF2-m⁶A-mRNA(SEMA4B 等)-突触传递-记忆” 的调控轴。此外,为理解学习认知的分子基础提供新视角,为记忆障碍等认知疾病的干预(如抑制 YTHDF2或调节其靶基因)提供潜在靶点。
本文使用的工具病毒布林凯斯均可提供:

同时布林凯斯也可提供各类定制服务请联系小布:18971216876(微信同号)或者咨询所在区域的销售经理获取更多信息。