内侧乳状体(MM)是Papez环路和扩展海马系统的关键组成部分,在参与学习记忆、空间导航和情绪调控等功能中起到重要作用。MM的功能障碍与 Wernicke-Korsakoff 综合征、阿尔茨海默病、精神分裂症等神经精神疾病密切相关。然而,MM神经元的组成、细胞特性、局部连接及功能调控仍不明确。
2025年6月23日,复旦大学脑科学研究院何苗、龚玲团队在Molecular Psychiatry期刊上发表题为“Two distinct cell types of the medial mammillary body forming segregated subcircuits”的研究论文,本研究首次系统揭示了MM中存在钙结合蛋白(CB)和细小白蛋白(PV)两种主要神经元亚型,它们在分布、生理、形态和环路连接上均存在显著差异,形成独立平行环路。MMCB参与驱动位置厌恶和运动调控,而 MMPV可能介导认知记忆等其他功能。

研究团队通过四转基因 CBcre::PVFlp::Ai3::td-FRT 小鼠实现在同一脑中同时可视化 MMCB和 MMPV,三维空间显示 MMPV区域被 MMCB从正面-侧面-腹侧方向包围,呈现"花萼托花蕾"式的互补分布。定量分析发现 MMCB和 MMPV共同构成了 MM 神经元的绝大多数,且表达基本不重叠。

图1 MMCB和MMPV在MM中占据互补区域
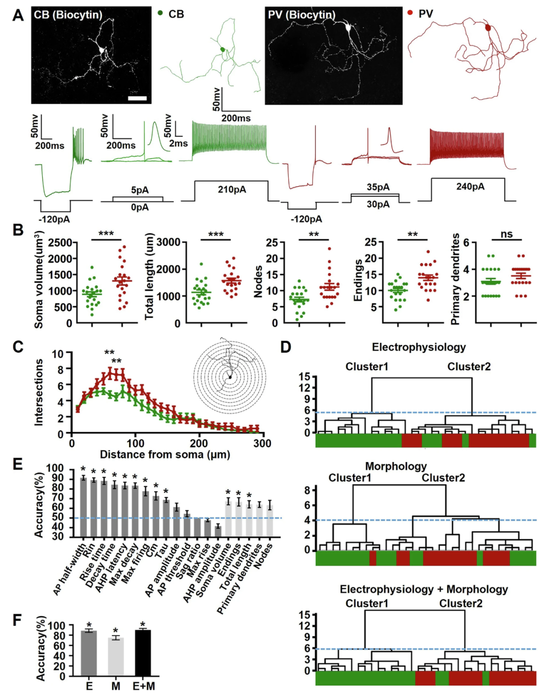
进一步通过免疫染色量化胞体面积、生物素填充重建胞体树突,发现 MMCB与 MMPV在形态上可区分,MMCB胞体更小、树突更短简。结合基于无监督层次聚类方法与 SVM 分析(基于形态M、电生理E及双模态M-E特征),发现其中M 特征有效地将细胞分类为两个与 MMCB和 MMPV一致的簇,而E 特征表现更好,双模态联合聚类显示出与基因定义细胞类型的最佳对应性。这些结果进一步证实 MMCB和 MMPV是具有不同解剖和生理特征的神经元类型。

图2 MMCB和MMPV表现出不同的形态电生理特性
作者在之前采用全细胞膜片钳记录期间发现一些 MM 神经元以两种不同的放电模式自发放电:紧张性和爆发性。为进一步检测此次现象,首先切换到胞贴附记录观察到 MMCB的自发活动率低于 MMPV,但爆发放电发生率更高,部分MM神经元可在紧张性与爆发性放电模式间转换。
N-甲基-D-天冬氨酸受体(NMDAR)和T型低电压敏感钙通道(T-VSCCs)已被报道在许多脑区的神经元爆发放电中起关键作用。作者进一步检测了发现NMDAR 激活可促使多数紧张性放电神经元转为爆发性,且 MMCB每次爆发发射动作电位更多、间隔更长;同时 MMCB中 T-VSCCs 介导的超极化后反弹放电发生率更高,与爆发放电特性呼应。

图3 MMCB和 MMPV自发放电差异
研究采用向 CBcre::PVFlp 小鼠 MM 区注射 AAV-DIO-ChR2-RFP 和 AAV-fDIO-ChR2-GFP 实现 MMCB和 MMPV 神经元传出投射的可视化。结果显示两者在 AT、VTg 和 RtTgP 等下游脑区的轴突末端基本无重叠。这表明 MMCB和 MMPV的输出环路具有分离性,其与下游脑区形成拓扑对应的分离子环路。
进一步通过狂犬病毒示踪技术实现标记 MM 神经元的输入。在 CBcre::PVFlp 小鼠 MM 区注射辅助病毒 AAV-DIO-GFP-TVA 和 AAV-DIO-G,表达两周后,在 AT 区注射EnvA-RVΔG-RFP。研究发现与 MMPV相比,MMCB的海马体输入相对较少,而下丘脑输入较多。两者最突出输入均来自下托(SUB),但 MMCB偏向腹侧下托(vSUB),MMPV偏向背侧下托(dSUB),与既往 SUB 到 MM 投射的背腹相关性一致。

图4 MMCB和 MMPV投射至互补区域并接收差异化的输入
为进一步验证 MMCB和 MMPV这两类神经元是否产生不同的行为效应,研究通过光遗传学技术,在 CBcre::PVcre 小鼠MM区注射光遗传病毒AAV-DIO-ChR2-RFP,结合实时位置偏好测试、开放场测试,发现仅 MMCB激活会引发回避行为和运动增强,而 MMPV无此效应。
进一步通过在MM区注射钙成像病毒 AAV-DIO-GCaMP7 发现在运动开始前后 MMCB 的钙活动显著增强,其运动相关强度比 MMPV高65%,而 MMPV无明显变化。该结果与光激活实验一致,再一次证实 MMCB而非 MMPV在运动调节中起关键作用,揭示了分子定义神经元亚型的功能分化。

图5 光遗传激活 MMCB而非 MMPV可诱导位置厌恶并促进运动

图6 MMCB和 MMPV介导运动相关的差异性
为了直接评估 MMCB和 MMPV之间是否存在连接,研究通过全细胞膜片钳记录光激活 MMCB或 MMPV后的突触后反应。有趣的是,尽管在表达 ChR2 神经元中很容易检测到直接激活,但在 ChR2- 神经元中未检测到 oPSCs。为了避免 Mg2+ 对 NMDAR 的潜在失活,研究从 ACSF 中去除 Mg2+,但仍未在 ChR2- 神经元中检测到任何 oPSCs。这进一步证实 MMCB与 MMPV间不存在突触连接且不相互交叉激活,二者以并行方式独立构成神经子环路。在记录的 ChR2- 细胞中,一部分与相邻的 ChR2+ 细胞位于相同的基因定义区域,但未显示直接激活,这种现象表明MM 内神经元间缺乏局部连接为普遍现象。

图7 MMCB和MMPV不存在交叉激活现象
本文首次系统揭示了内侧乳头体(MM)中以 CB 和 PV 为标记的两类神经元,揭示其独立平行环路机制及行为调控, MM 缺乏局部连接的特性,提示其功能主要通过长程环路实现。本研究为解析 MM 功能分工、神经精神疾病机制及靶向干预提供了细胞类型特异性框架。
复旦大学脑科学研究院博士研究生刘宏志和石赟为该研究共同第一作者,何苗研究员和龚玲青年副研究员为共同通讯作者,上海交通大学医学院吕江腾研究员和北京脑科学与类脑研究所周景峰研究员参与协助课题完成。该研究得到科技创新2030—“脑科学与类脑研究”重大项目-青年科学家项目和国家自然科学基金的资助。
本文使用的工具病毒由布林凯斯提供:

同时布林凯斯也可提供各类定制服务请联系小布:18971216876(微信同号)或者咨询所在区域的销售经理获取更多信息。