物质使用障碍(医学术语,指的是因反复使用酒精、毒品等精神活性物质而导致的一系列涵盖生理、心理和社会功能等多个方面问题。)是全球公共卫生挑战,社会地位在成瘾易感性中起重要作用,但相关神经机制不明。多巴胺系统与成瘾密切相关,中脑边缘和中脑皮质多巴胺能通路在奖励和成瘾行为中可能有不同作用。

2025年月5月12日,中国科学院深圳先进技术研究院朱英杰课题组在Nature neuroscience上发表题为“Social rank modulates methamphetamine-seeking in dominant and subordinate male rodents via distinct dopaminergic pathways”研究论文,研究发现社会等级显著影响啮齿动物对甲基苯丙胺(METH)的寻求行为。优势雄性啮齿动物中脑皮质多巴胺能投射更密集,对METH寻求行为更具抵抗力;从属雄性在中脑边缘通路的多巴胺能功能增强,更易受METH影响。获胜或失败的经历可能会重塑多巴胺系统,从而分别预防或促进METH寻求行为。
中国科学院深圳先进技术研究院朱英杰研究员为该论文的通讯作者,课题组助理研究员邓潇斐、副研究员徐薇和助理研究员柳昱彤为论文的共同第一作者。

使用管测试(Tube test)来确定啮齿动物模型中的社会等级。选用6周龄青春期后期雄性大鼠,配对饲养3周(图1a),对这些配对大鼠进行为期5天的管测试,观察配对大鼠之间稳定的社会等级(图1b)。同时,将管测试的结果与攻击行为测定、热点测试等其他社会等级范式进行对比,验证管测试在确定社会等级方面的有效性。结果显示,管测试能够准确地确定稳定的社会等级。管测试结束后,将大鼠单独饲养,并进行为期12天的固定比率(FR1)METH自我给药训练。结果显示从属大鼠(Sub)在训练过程中逐渐表现出增加的METH寻求和摄取行为,而优势大鼠(Dom)则很少或没有这种倾向(图1c-e)。具体而言,优势组的主动戳次数、无效戳次数和注射次数明显低于从属组,并且在训练过程中没有增加(图1c-e)。这种现象在小鼠中也观察到,并且在大鼠中不同剂量的METH下也是如此(图1f),而优势组和从属组在蔗糖摄入方面表现出相似的倾向(图1g-i)。在0.25mg/kg剂量的METH条件性位置偏好(CPP)测试中,从属个体表现出强烈的偏好反应,而优势个体的反应则弱很多(图1j),且在10mg/kg吗啡的CPP测试中也观察到类似模式。这些表明社会等级能有效预测个体对成瘾物质寻求和摄取行为的倾向。

图1 在社会等级测试中优势雄性对寻求METH的行为具有抵抗力
由于METH主要通过提升大脑多巴胺(DA)浓度来发挥其强化作用,研究人员推测社会等级可能通过调节DA动态变化来影响METH寻求行为。为此,研究人员将GRAB DA2m递质探针表达于雄性小鼠伏隔核(NAc)和内侧前额叶皮质(mPFC),利用光纤光度法记实时记录DA的释放情况(图2a-c、h)。结果显示在NAc中,无论是0.1mg/kg还是0.3mg/kg剂量的METH,诱导从属小鼠的DA升高幅度均显著高于优势小鼠(图2d-e)。而在mPFC中,0.3mg/kg的METH仅使优势小鼠的DA显著升高(图2j),0.1mg/kg的METH对两组小鼠的DA水平均无明显影响(图2i),且生理盐水输注并未引起DA水平的波动。与被动接触药物类似,在主动METH自我给药实验中,与从属小鼠相比,优势小鼠在NAc中的DA释放较低,而在mPFC中的DA释放则较高。此外,舔舐5%的蔗糖溶液或尾部电击在两组小鼠的NAc和mPFC中均未引起DA释放的显著差异(图2f-g、k-l)。这些结果表明,社会等级在NAc和mPFC中对METH诱导的DA升高有不同的调节作用。
关于自然奖赏和厌恶刺激的编码机制,研究发现蔗糖消耗会使NAc释放大量DA,尾部电击则抑制其释放(图2f-g);相反,尾部电击会使mPFC释放大量DA,蔗糖的影响则很小(图2k-l)。此外,光遗传学激活中脑边缘多巴胺能通路可诱导位置偏好,而激活中脑皮质通路则无此效果。这些结果表明,中脑边缘和中脑皮质多巴胺能通路在奖赏编码中作用不同,可能对成瘾易感性的影响也不同。

图2 METH诱导优势雄性和从属雄性在中脑边缘和中脑皮质通路中不同DA释放
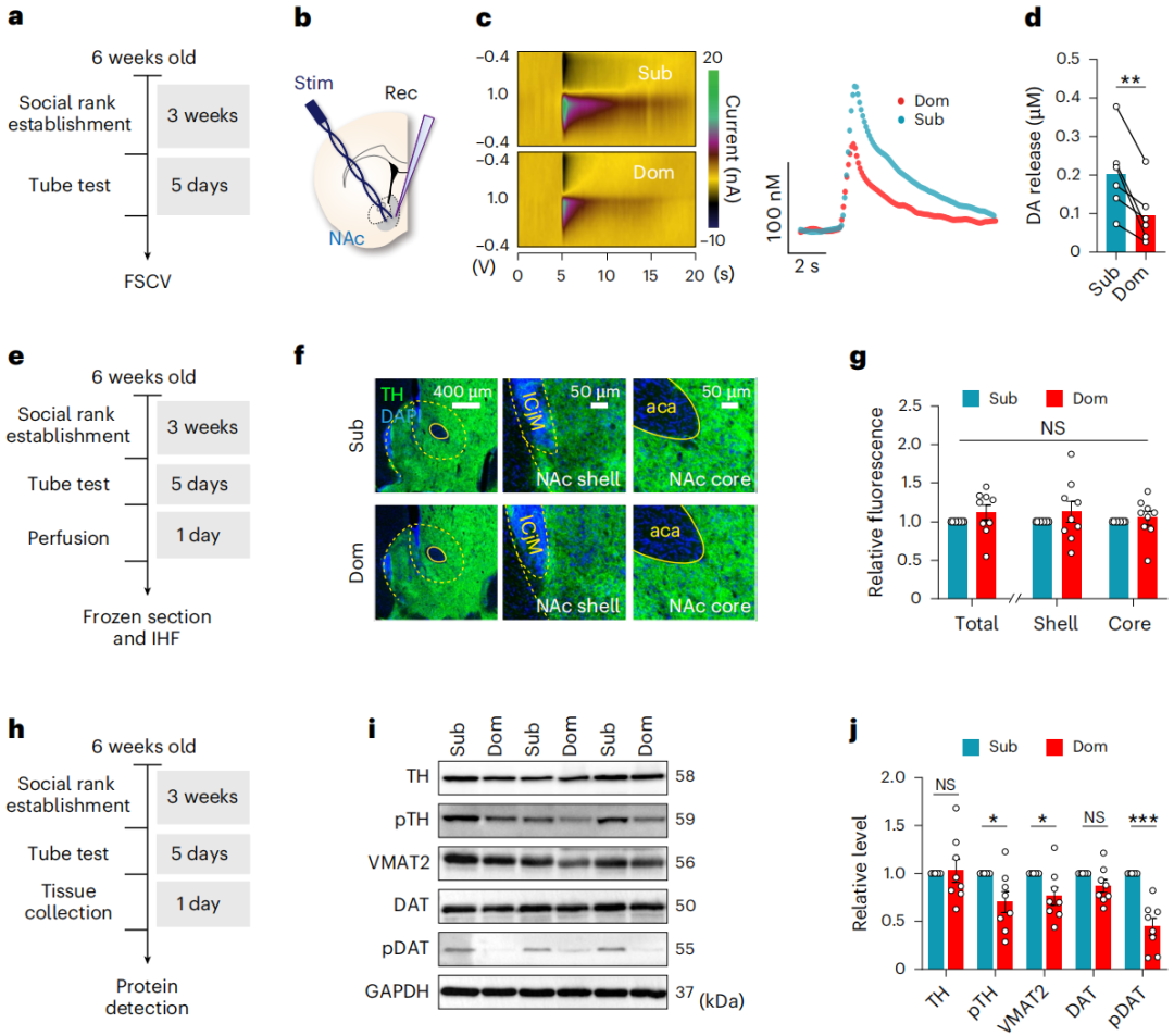
基于前面的研究发现优势和从属雄性在NAc和mPFC中,由METH诱导的DA释放存在差异,研究人员推测中脑边缘皮质通路可能存在生化和解剖学上的差异。为了探究优势雄性小鼠中脑边缘DA能功能的具体特征,运用快速扫描循环伏安法(FSCV),对小鼠NAc脑切片在电刺激下的DA释放进行测量(图3a-b)。实验结果显示单脉冲刺激下,从属小鼠在NAc的DA释放约为优势小鼠的两倍(图3c-d)。同时,通过酪氨酸羟化酶(TH)免疫染色发现两组小鼠在NAc的多巴胺能末端密度上并未表现出显著差异(图3e-g)。在蛋白质表达方面,虽然两组小鼠的TH蛋白表达水平相同,但优势小鼠的TH磷酸化(pTH)表达水平和囊泡单胺转运体2(VMAT2)表达均较低;两组小鼠的多巴胺转运体(DAT)表达水平相当,但优势小鼠的磷酸化多巴胺转运体(pDAT)水平也较低(图3h-j)。综述所述,优势雄性中脑边缘多巴胺能功能降低,主要是由TH和DAT的去磷酸化以及VMAT2的下调共同导致的。此外,优势雄性中pERK磷酸化水平降低,由于pERK可磷酸化DAT的Thr53位点,后续实验将重点关注pDAT在中脑边缘系统中的作用。

图3 中脑边缘通路中优势雄性表现出多巴胺能功能降低
继续探究优势组和从属组在中脑皮质多巴胺能通路上可能存在的差异,使用FSCV对mPFC脑切片进行检测,观察神经末梢受到电刺激时的DA释放情况(图4a-b)。与在NAc中的发现相反,在单脉冲刺激下,优势雄性在mPFC中表现出更显著的假定DA释放(图4c-d)。然而,在mPFC中,两组间的TH、pTH、VMAT2、DAT以及pDAT的蛋白质水平并没有检测到差异(图4e-g)。免疫染色结果显示,优势组mPFC的前边缘(PrL)亚区中TH阳性多巴胺能末端的密度更高,但在边缘下皮层(IL)或前扣带回皮质(ACC)中则没有这种差异(图4h-j)。虽然PFC中的DA末端可能源自多个脑区,使用稀疏标记结合同步实时扫描和读出体积成像(VISoR)技术进行全脑成像,追踪单个标记的VTA多巴胺能神经元的轴突,发现尽管两组中标记的神经元数量相当,但优势组中投射到mPFC的多巴胺能神经元更多,且轴突末端比从属组更密集。基于这些发现,推测优势雄性mPFC中增强的多巴胺能末端源于VTA中DA神经元更密集的投射。

图4 中皮质通路中优势雄性具有更密集的多巴胺能投射
为了探究DAT磷酸化对METH强化作用的影响,将GDC0994(一种细胞外调节蛋白激酶(ERK)抑制剂)颅内注射到从属雄性小鼠的NAc中(图5a),以抑制DAT在Thr53位点的磷酸化。结果显示在NAc局部注入GDC0994后,pDAT水平降低(图5b-c),并显著减弱了从属小鼠的METH自我给药行为(图5d-f),同时降低了从属小鼠的METH条件性位置偏好(CPP)得分。进一步确定增强NAc中DAT磷酸化是否会促进优势小鼠的METH寻求行为,研究人员将API-1(一种肽基脯氨酰顺反异构酶(PIN1)的抑制剂)颅内注射到优势雄性小鼠的NAc中,来促进DAT在Thr53位点的磷酸化。结果显示API-1提高了NAc中DAT的磷酸化水平(图5b-c),但并没有增强优势小鼠在自我给药过程中以及CPP测试中METH寻求行为(图5g-i)。在NAc中注入GDC0994或API-1均未改变小鼠的社会等级。为了研究中脑边缘通路的整体激活是否足以促进优势小鼠的METH寻求行为,将AAV-DIO-ChR2注射到DAT-Cre优势小鼠的VTA中,并在NAc中植入光纤,结果显示光遗传学激活VTA→NAc多巴胺能通路时,优势小鼠的METH寻求和摄取行为显著增强。

图5 NAc中DAT的去磷酸化抑制了从属雄性对METH的寻求
鉴于优势组动物表现出更密集的中脑皮质多巴胺能投射,假设这可能是它们对METH寻求行为具有抵抗力的基础。为了验证这一假设,将6-羟基多巴胺(6-OHDA)注射在优势雄性大鼠的mPFC来损伤其中脑皮质通路,结果显示TH阳性多巴胺能末端显著减少(图6a),并促进了优势大鼠的METH寻求行为(图6b-d)。随后,为了确定激活从属雄性的中脑皮质通路是否能够抑制METH寻求行为,将AAV-DIO-ChR2注射到DAT-Cre从属雄性小鼠VTA,并在mPFC植入光纤(图6e-f)。结果显示在管测试期间,光遗传激活能逐渐提高了从属小鼠的获胜概率,并导致其社会地位上升(图6g-j),METH寻求行为显著减少(图6k-n)。有趣的是,光遗传刺激后能在管测试中获胜的小鼠,METH寻求行为减少最为明显;仍处于从属地位的小鼠,METH寻求行为相对较高,METH注射次数与获胜概率呈显著负相关。综合上述实验,研究人员得出中脑皮质通路在支持对METH寻求行为的抵抗力方面起着关键作用,且这种作用依赖于个体的获胜经历的结论。

图6 中脑皮质激活促进获胜并增强对METH的抵抗力
为了探究社会等级的改变是否会影响METH的寻求行为,采用强制赢/输范式对雄性大鼠进行实验。在实验中,堵住原本从属大鼠在管测试中的出口,使其被迫获胜(图7a-b);对原本优势大鼠则实施强制失败的操作(图7c-g)。经过三周(每周5天)的范式实验后,在正常条件下进行管测试评估。结果显示强制赢训练使部分原本的从属大鼠在管测试中持续获胜(“从属变优势”组),强制输训练使部分原本的优势大鼠持续失败(“优势变从属”组),且“优势变从属”组出现明显的抑郁样行为增加。与未强制的从属组相比,“从属变优势”组的METH寻求行为显著减少(图7d-f);经历强制赢但未获胜的大鼠,METH寻求行为依旧较高。“优势变从属”组的METH寻求行为增强(图7h-j);即使训练后未真正转变为从属地位,原本优势大鼠经历强制输后,METH寻求行为也会增加。综上所述,社会等级的变化能够改变大鼠METH寻求行为的内在模式,获胜经历可抑制从属者的METH寻求行为,而失败经历会增加优势者的METH寻求行为。

图7 获胜经历抑制从属者对METH的寻求行为
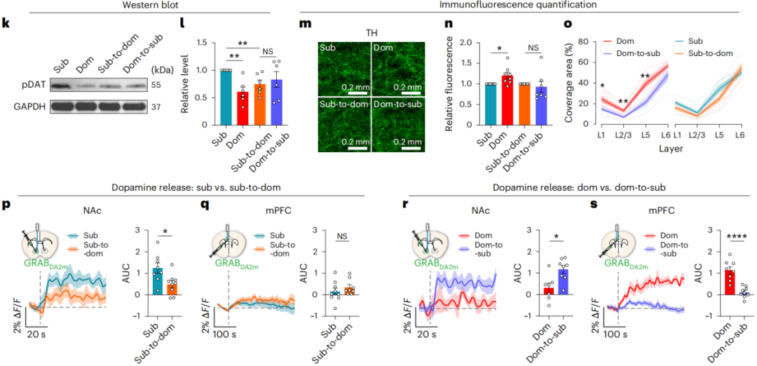
为了确定社会地位的变化是否也会影响中脑边缘和中脑皮质多巴胺能通路。蛋白质免疫印迹和免疫荧光分析显示,强制赢/输训练消除了原始优势组和从属组动物在NAc中pDAT和pERK表达的差异,以及在mPFC中多巴胺能末端分布的差异(图8k-n)。值得注意的是,与原始从属组相比,“从属变优势”组的pDAT水平显著降低(图8k-l)。此外,mPFC中差异的消除主要是由于“优势变从属”组中I-V层多巴胺能末端分布的减少,而不是“从属变优势”组的增加(图8o)。为了验证这些变化是否会影响DA释放,利用神经递质探针监测雄性小鼠NAc和mPFC中的DA动态变化。“从属变优势”组NAc中由METH诱导的DA释放显著降低,而mPFC中的信号则保持不变(图8p-q)。相反,“优势变从属”组NAc中METH诱导的DA释放显著升高,而mPFC中METH诱导的DA释放则大幅下降(图8r-s)。综上所述,社会等级的变化重塑了中脑皮质和中脑边缘多巴胺能系统,进而介导了METH寻求行为的逆转。

图8 获胜经历重塑中脑边缘皮质多巴胺系统
管测试观察发现雌性大鼠无论社会等级如何,均表现出强烈的METH寻求和摄取行为(图9a-g),而雄性大鼠的该行为受社会等级影响。在mPFC,优势雌性大鼠METH诱导的DA释放高于从属雌性,但两个雌性组的总体DA释放均低于优势雄性(图9h-i)。在NAc,两个雌性组内METH诱导的DA释放无差异,且均高于优势雄鼠;但雄鼠中从属个体的DA释放高于优势个体(图9m-p)。优势雌性大鼠mPFC中TH阳性多巴胺能末端在ACC和PrL区域密度更高,但PrL的2/3层终端数量少于优势雄性,这或与雌鼠较低的METH诱导多巴胺释放和较高的寻求行为有关。雌性大鼠组内NAc的pDAT水平无差异,且均与从属雄性相当,高于优势雄性,该现象或可解释雌性较高的多巴胺释放和METH寻求行为。总体而言,雌性大鼠在METH寻求行为及其相关的多巴胺系统特征上与雄性大鼠存在明显差异。

图9 雌性无论社会等级如何都易受METH影响
社会等级通过中脑皮质和中脑边缘多巴胺能通路影响METH寻求行为。优势雄性的中脑皮质多巴胺能投射和功能对抵抗METH寻求很重要,从属雄性中脑边缘通路多巴胺能功能增强使其更易成瘾。获胜经历可通过重塑多巴胺能系统抑制METH寻求行为。雌性对METH的易感性可能与社会等级无关,其神经机制与雄性存在差异。
本文使用的工具病毒布林凯斯均可提供:

同时布林凯斯也可提供各类定制服务请联系小布:18971216876(微信同号)或者咨询所在区域的销售经理获取更多信息。