学习和记忆依赖神经元间通过化学神经递质的协调通信,细胞内信号传导在其中起关键作用,第二信使如Ca2+和cAMP参与调节。尽管cAMP在学习和记忆中作用重要,但高等哺乳动物学习和记忆过程中cAMP的实时动态及与神经活动模式的协调关系尚不清楚。睡眠对记忆形成至关重要,尤其是非快速眼动睡眠(NREM),其包含不同子状态,cAMP作为神经调节剂的主要下游靶点,研究其在NREM睡眠中的动态变化,有助于深入理解NREM睡眠各子状态对记忆形成的不同贡献。
2025年4月14日,中国科学院脑科学与智能技术卓越创新中心徐敏与上海交通大学医学院张思宇团队合作在Neuron期刊在线发表题为“A Time Window for Memory Consolidation During NREM Sleep Revealed by cAMP Oscillation”的研究论文,揭示了cAMP信号在学习和睡眠相关记忆巩固过程中的动态变化及其重要作用,为理解记忆形成的神经机制提供了新视角。

为了描述学习过程中cAMP信号的动态变化,研究人员测量了小鼠海马体中的cAMP水平。海马体是情景记忆形成的关键脑区,包括空间记忆。此外,cAMP通路在依赖海马体的记忆过程中起着至关重要的作用。在海马体CA1区注射腺相关病毒AAV-hSyn-GFlamp,记录cAMP信号(图1A-B),对侧CA1区注射AAV-hSyn-GCaMP,测量神经活动,通过“双侧双探针”技术实现对同一脑区两种信号的同步监测(图1A)。在空间探索任务里,cAMP和GCaMP信号均与小鼠运动紧密相关。小鼠运动时信号上升,静止时下降(图1C-D),二者呈显著正相关(图1E)。尽管cAMP信号的快速瞬变少于GCaMP信号,但当小鼠探索物体这一学习相关的显著刺激出现时,两种信号都迅速增强(图1C、1F和1G)。这些结果表明,在行为过程中,cAMP信号与神经活动密切相关。由与学习相关的显著刺激所引发的明显的cAMP反应,与cAMP依赖机制在记忆形成过程中的关键作用相符。

图1 物体探索过程中海马区cAMP水平的动态变化
鉴于海马体cAMP信号和睡眠在记忆巩固中的重要性,研究人员旨在探究睡眠-觉醒周期中海马体cAMP信号的动态变化。NREM睡眠时,cAMP信号低于清醒状态,而GCaMP活性下降幅度较小;REM睡眠时,cAMP信号达到最低,与处于峰值的GCaMP信号形成鲜明对比(图2B-C)。并且在不同睡眠-觉醒状态转换时,cAMP和GCaMP信号均会快速变化(图2B和2D)。清醒时,cAMP 和GCaMP信号呈正相关;REM和NREM睡眠时,二者转变为负相关(图2E-F)。
NREM睡眠期间,cAMP信号存在约60秒周期的超慢振荡(信号强度、频率、幅度等特征随时间呈现出的周期性波动变化)(图2G-I),学习后的睡眠中也有类似现象,提示这可能是NREM睡眠的固有特征。GCaMP信号虽也有超慢振荡,但不明显。cAMP信号中的超慢振荡与脑电图(EEG)慢波活动无关,即δ频段(0.5-4Hz),但与较高频率的EEG功率呈负相关,包括θ、σ和β频段(图2J),这些频段波与记忆处理和巩固相关。此外,cAMP水平的波动和记忆处理相关的电生理事件紧密相关。具体来说,海马体涟漪(在特定情况下,如记忆巩固、空间导航等过程中,海马体中的一些神经元集群会被激活并同步发放电信号,进而产生涟漪活动)在cAMP信号峰值时频率增加,EEG纺锤波σ频段多在cAMP水平较低的下降后期出现,二者的出现率均呈现超慢节律(图2K-L)。这些发现揭示了睡眠-觉醒周期中 cAMP水平和神经活动的复杂关系,表明cAMP振荡可能在睡眠时的记忆巩固中发挥作用。

图2 海马区cAMP水平在睡眠-觉醒周期中的动态变化
基于海马体与皮层间的交流在睡眠记忆巩固中的关键作用,研究人员探究海马体-皮层网络其他区域的cAMP信号动态变化,以了解cAMP振荡在大脑中的分布和同步情况。同时测量包括 CA1、CA3、内侧前额叶皮层(mPFC)和压后皮层(RSP)等多个区域的cAMP信号,选择mPFC和RSP是因其与海马体介导的记忆过程紧密相关,且代表不同皮层网络结构。此外,还在睡眠-觉醒周期中测量了基底外侧杏仁核(BLA)和纹状体的cAMP动态变化。结果表明CA3、mPFC和RSP的cAMP信号与CA1区高度同步(图3A-I),这种同步性在NREM 睡眠时最为显著。所有四个区域的cAMP水平都有同步且明显的超慢振荡(图3L)。在其他区域的研究中,仅在BLA发现强烈的cAMP超慢振荡(图3J-L),纹状体中未观察到。这些结果表明,cAMP信号在海马体-皮层网络中存在广泛同步性,尤其在NREM睡眠期间。这种细胞内信号动态的协调模式,可能是睡眠相关记忆巩固过程中,记忆重新激活和重新分布的重要神经生理机制,意味着cAMP振荡可能在睡眠时的记忆处理中发挥关键作用。

图3 海马皮层网络中cAMP水平振荡的广泛同步
cAMP信号在海马体和皮层区域的同步振荡暗示存在共同驱动源,而神经调质信号在大脑广泛区域同步释放,研究人员据此推测其与 cAMP 动态变化有关,进而探究影响睡眠中cAMP水平动态变化的具体神经调质及相关受体。通过记录睡眠-觉醒周期中主要神经调质信号,发现乙酰胆碱(ACh)在REM睡眠时,其高水平与cAMP信号的最低水平不匹配,不太可能是cAMP增加的主要驱动因素。而NE和5-HT信号动态与cAMP振荡相契合,提示它们可能是潜在驱动因素。在CA1和mPFC分别注射AAV-hSyn-GFlamp和AAV-hSyn-GRAB-NE,利用光纤记录技术同时测量小鼠cAMP和NE水平(图4A),结果显示二者高度相关(图4B-E),尤其在NREM睡眠期间,且NE信号峰值先于cAMP信号峰值约6秒(图4F-G),表明NE在睡眠期间提升cAMP信号中可能起关键作用。分析单细胞RNA测序数据,发现β1受体在海马体和皮层中高表达,该受体属于能增加cAMP水平的NE受体亚型。通过药物实验,使用β1受体拮抗剂倍他洛尔阻断β1受体,结果NREM 睡眠期间cAMP信号幅度显著降低(图4H-J),mPFC区域的cAMP信号也有类似下降(图4K),同时cAMP信号中超慢振荡功率降低,但不影响NE振荡及二者相关性,表明NE主要影响cAMP振荡幅度,而振荡节律受其他机制调控。对能增加海马体cAMP 水平的5 - HT受体(5-HT4R和5-HT7R)进行阻断实验,结果显示cAMP信号无显著降低,与 NE 信号的关键作用形成对比。综上表明,通过β1受体的去甲肾上腺素能信号是NREM睡眠期间cAMP水平同步超慢振荡的主要因素,为理解睡眠中记忆巩固的神经机制提供了重要依据。

图4 NE控制睡眠中cAMP水平的振荡
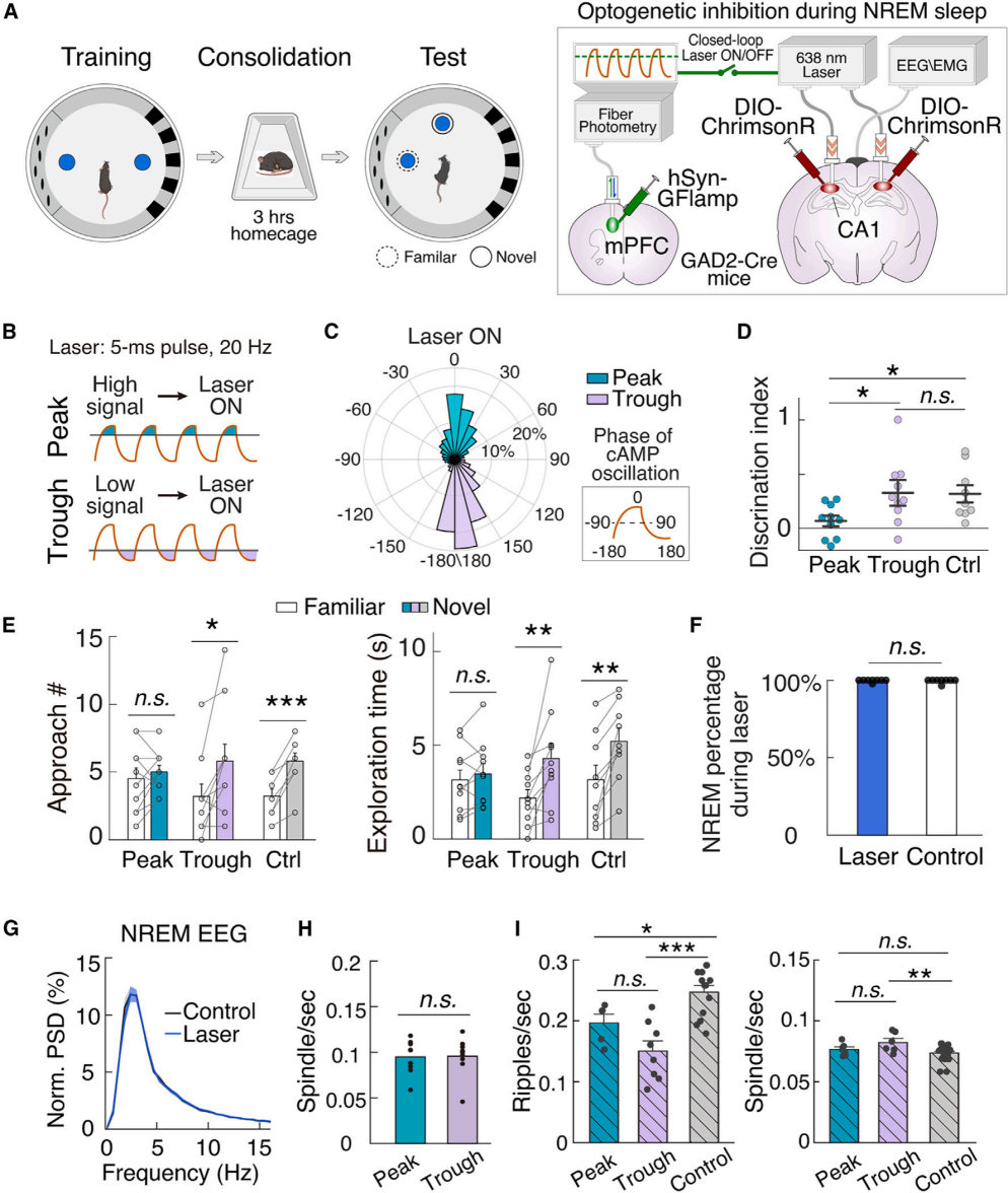
已知不同睡眠阶段在记忆处理中作用不同,且 cAMP 信号在 REM 睡眠时处于最低水平,而在 NREM 睡眠时表现出与多种神经调质释放同步及超慢振荡的独特特征。基于 cAMP 和神经调质与神经可塑性的关联,研究人员假设 NREM 睡眠的不同子状态在记忆巩固中作用不同,即cAMP水平较高的NREM cAMP-peak时段比cAMP水平较低的NREM cAMP-trough时段更利于记忆巩固。首先让小鼠进行依赖海马体的空间记忆任务(物体位置记忆任务),然后在训练后的3小时睡眠中,利用光遗传学方法,通过激活GAD2-Cre小鼠双侧CA1区的GABAergic神经元来选择性抑制神经活动(图5A)。以mPFC的cAMP信号为参考,在NREM睡眠的cAMP振荡峰值期(“cAMP 峰值组”)或谷值期(“cAMP 谷值组”)对CA1区施加光遗传学刺激(图5B)。通过记录自由活动小鼠的多单位锋电位活动,验证了光遗传学操作能显著抑制 CA1 区神经活动。事后分析得出 “cAMP 峰值组” 和 “cAMP 谷值组” 激光刺激的平均相位和持续时间(cAMP信号的振荡相位定义如下:峰值指定为0°,负相位对应信号上升期,正相位对应信号下降期)(图5C)。结果显示在记忆测试中,“cAMP 峰值组” 小鼠探索新位置和熟悉位置的时间无显著差异,记忆表现较差(图5D);“cAMP 谷值组” 小鼠对新位置有明显偏好,与未进行光遗传学处理的对照组小鼠相似(图5D)。
通过分析接近次数和探索时间,进一步证实 cAMP 峰值组记忆表现差,cAMP 谷值组和对照组记忆表现好(图5E),且客观行为识别算法验证了行为评分的准确性,同时确认三组在物体探索总时间和总活动量上无差异。光遗传学抑制海马体 CA1 区活动未对睡眠-觉醒状态、整体睡眠结构以及与记忆巩固相关的脑电图特征(如慢波活动和纺锤波)产生显著影响(图5F-G),说明 cAMP 峰值组的记忆受损不太可能由睡眠相关的非特异性效应引起。cAMP谷值组光遗传学刺激期间纺锤波受抑制,停止后反弹,且峰值组和谷值组在学习后睡眠期间纺锤波出现频率无差异,说明纺锤波在该实验中对记忆影响不明显(图5H-I)。虽然纺锤波或超慢振荡密度与辨别指数无明显关联,但学习后超慢振荡的增加是小鼠记忆表现的有力预测指标。综上所述,cAMP 振荡峰值期间的海马体活动,而非谷值期间的活动,对于巩固依赖海马体的空间记忆至关重要。

图5 在NREM期间高cAMP水平对CA1活性抑制会扰乱空间记忆
基于先前研究发现海马体与皮层(尤其是 PFC)的相互作用对情景记忆巩固很关键,研究人员想要探究在NREM睡眠的不同子状态下,随着cAMP水平的动态变化,海马体与皮层的相互作用是否会发生改变。利用光纤钙成像技术记录同一只小鼠海马体CA1区和mPFC的神经活动(图6A),并通过EEG的σ频段功率来识别不同的NREM 睡眠子状态(因EEG在θ-σ-β频段的功率与cAMP 水平呈负相关)。结果发现在清醒和REM睡眠时,CA1区和mPFC的活动高度相关,但在NREM睡眠时相关性降低(图6B)。且NREM 睡眠时二者互相关特征高度不对称(图6C-E),CA1区的Ca²⁺活动先于mPFC的活动,表明信息从海马体流向皮层。进一步分析不同NREM子状态,发现在σ频段功率较低(即 NREM cAMP-peak)的NREM 睡眠状态下,CA1区和mPFC的Ca²⁺活动之间的相关性,显著高于σ频段功率较高(即 NREM cAMP-trough)的 NREM 睡眠状态(图6F-H)。上述结果表明在cAMP 振荡的峰值期间,海马体与皮层之间的相互作用增强,进一步说明NREM 睡眠的cAMP峰值状态(NREM cAMP-peak)在促进记忆巩固方面的关键作用。

图6 cAMP水平振荡高峰时海马体-皮层相互作用增强
研究人员利用基因编码的cAMP探针,发现小鼠cAMP水平在学习时随神经活动快速上升,在睡眠-觉醒周期中呈现与神经活动相关的变化,且在非快速眼动睡眠期间出现约60秒周期的慢振荡,这种振荡由去甲肾上腺素信号驱动,海马体在cAMP振荡峰值时的活动对巩固空间记忆至关重要,此时海马体与皮层的连接增强,为记忆巩固提供了关键的时间窗口,这一发现为睡眠中记忆巩固机制提供了新见解。
本文使用的工具病毒布林凯斯均可提供:

同时布林凯斯也可提供各类定制服务请联系小布:18971216876(微信同号)或者咨询所在区域的销售经理获取更多信息。