阿尔茨海默病(AD)是老年人痴呆的主要原因,对全球医疗和社会造成了重大负担。阿尔茨海默病(AD)是一种以β-淀粉样蛋白(Aβ)沉积和认知功能下降为特征的神经退行性疾病。目前的治疗方法存在局限性,如抗Aβ免疫疗法可能引发副作用。光疗法作为一种非侵入性治疗方法,已被用于改善早期至中期AD患者的认知功能,但其对中至晚期AD的效果仍需进一步研究。因此,探究替代治疗方案,无论是单独使用还是与低剂量抗Aβ免疫疗法联合使用,对于阿尔茨海默病的干预具有重要价值。
2025年1月2日,中山大学中山医学院叶小菁教授、中山大学附属孙逸仙纪念医院林伟杰教授和南方医科大学珠江医院吴文教授课题组合作在Nature Communications杂志发表了题为“Modulation of glymphatic system by visual circuit activation alleviates memory impairment and apathy in a mouse model of Alzheimer’s disease”的研究论文,探讨了40Hz蓝光治疗可以防止4月龄5xFAD小鼠(阿尔茨海默病β-淀粉样蛋白病模型)的记忆衰退和14月龄5xFAD小鼠的动机行为丧失,同时伴随着胶质水通道蛋白4(AQP4)极性的恢复、脑脊液引流效率的提高以及海马脂质积累的减少,并进一步验证了40Hz蓝光通过激活vLGN/IGL-Re(腹外侧膝状核和膝间小叶-丘脑连接核)视觉回路来实现的这些作用。这些发现为40Hz蓝光在Aβ相关病理中的治疗效果提供了功能证据,并表明其可以作为抗Aβ免疫疗法的补充策略。

为了探索低强度40Hz蓝光治疗对早期阿尔茨海默病相关病理和认知衰退的治疗效果,作者首先使用了4月龄5xFAD小鼠。在这个年龄,5xFAD小鼠开始表现出记忆缺陷。小鼠每天暴露于0.03 mW/cm²的40Hz蓝光下1小时,连续14天。之后,使用Y迷宫测试评估它们的空间工作记忆功能,并使用新物体识别测试评估长期识别记忆(图1a)。与野生型小鼠相比,未接受40Hz蓝光治疗的5xFAD小鼠表现出空间工作记忆受损,而40Hz蓝光治疗有效缓解了5xFAD小鼠的记忆障碍,而没有影响它们的总探索活动(图1b-c)。在长期新物体识别记忆训练过程中,野生型小鼠、5xFAD小鼠和接受蓝光治疗的5xFAD小鼠在物体探索方面表现相似。然而,在24小时记忆测试中,5xFAD小鼠表现出记忆缺陷,而这种缺陷被40Hz蓝光治疗显著缓解(图1d-e)。值得注意的是,不适当的光刺激可能会增加小鼠的焦虑水平。此外40Hz蓝光改善5xFAD小鼠记忆功能的同时,伴随着丘脑连接核、视皮层和上丘等视觉通路的重要组成部分的c-FOS表达增强。综上所述,低强度40Hz蓝光治疗有效改善了4月龄5xFAD小鼠的空间工作记忆和长期识别记忆。

图1 40Hz蓝光治疗改善4月龄5xFAD小鼠的记忆功能

图2 40Hz蓝光处理增加了4月龄5xFAD小鼠胶质淋巴引流
为了研究vLGN/IGL-Re通路在蓝光治疗效果中的作用,作者利用化学遗传策略来抑制4月龄5xFAD小鼠中接收vLGN/IGL投射的丘脑连接核(Re)神经元的活动(Fig. 3a-b),结果发现蓝光诱导的空间记忆、长期物体识别记忆、脑脊液以及CA1和视皮层中AQP4极化等情况的改善会被阻断,而一般运动能力或焦虑水平没有被影响(Fig. 3c-e)。相反,通过化学遗传策略激活vLGN/IGL-Re回路的活动,可以在5xFAD小鼠中产生与蓝光治疗相似的认知表现改善、脑脊液引流和AQP4极化。蓝光治疗或通过直接刺激vLGN/IGL-Re回路后,海马和视皮层中AQP4极性的改善,暗示这两个脑区可能接收来自Re神经元的投射。为了探索视皮层是否也接收来自vLGN/IGL-Re回路的直接投射,作者在接收vLGN/IGL输入的Re神经元中选择性地表达了突触素融合的mRuby以标记其轴突末端。在视皮层中观察到mRuby阳性的轴突末端,表明接收vLGN/IGL输入的Re神经元直接支配视皮层。这些结果表明,vLGN/IGL-Re回路可能将40Hz蓝光的效果传递到如海马和视皮层等下游脑区。与此一致,在40Hz蓝光治疗后也注意到5xFAD小鼠Re区域中AQP4极性的改善和星形胶质细胞过度活化的减少。总之,这些数据表明,vLGN/IGL-Re视觉回路的激活介导了蓝光治疗对认知功能的改善。

图3 抑制vLGN/IGL-Re回路阻断40Hz蓝光处理的效果
为了研究阻断脑部引流途径对4月龄5xFAD小鼠由40Hz蓝光治疗引起的认知改善的潜在影响,作者通过脑池内注射荧光素标记的葡聚糖(Dextran-Fluorescein)来可视化双侧深部颈淋巴结(dCLNs)前的收集淋巴管。随后,使用电刀(electrotome)对dCLNs的传入淋巴管进行手术切除(Fig. 4a),成功抑制了脑池内注射的OVA-AF647进入dCLNs的引流 (Fig. 4b-c)。在进行了假手术的5xFAD小鼠中,蓝光治疗显著增强了Y迷宫测试中的空间工作记忆以及长期物体识别记忆。然而,dCLNs的淋巴管传入被切除后,蓝光治疗对空间工作记忆和长期物体识别记忆的改善效果被有效阻止。蓝光治疗或淋巴管切除对开放场测试中的焦虑样行为和一般运动活动均无显著影响。

图4 阻断脑引流通路可阻止40Hz蓝光治疗的效果
为了进一步确认AQP4在介导蓝光治疗引起的胶质淋巴引流和认知改善效果中的作用,研究人员在40Hz蓝光治疗的14天期间给5xFAD小鼠注射了TGN020以抑制AQP4的功能(Fig. 5a)。抑制AQP4功能有效地消除了蓝光治疗对Y迷宫测试中空间工作记忆和长期物体识别记忆的有益效果,但并未影响一般运动能力和焦虑水平(Fig. 5b-d)。此外,通过脑池内注射Gd-DOTA并进行T1加权磁共振成像(MRI)评估了40Hz蓝光治疗和AQP4抑制剂TGN020对胶质淋巴引流的影响。结果显示,40Hz蓝光治疗显著增加了5xFAD小鼠海马中Gd-DOTA的灌注率,而这种效果被TGN020联合治疗所抵消。综上所述,这些结果表明AQP4功能正常是40Hz蓝光治疗介导的淋巴引流和认知功能的改善所必需的。

图5 抑制AQP4功能可减轻40Hz蓝光处理的影响
为了进一步研究低强度40Hz蓝光对中至晚期阿尔茨海默病相关病理和行为变化的潜在治疗益处,作者对14月龄5xFAD小鼠进行了每天1小时、为期14天的0.03 mW/cm²的40Hz蓝光治疗(图6a)。值得注意的是,虽然记忆丧失是阿尔茨海默病的早期症状,但冷漠或动机行为丧失在患者中也很常见。在这里,发现与野生型小鼠相比,14月龄5xFAD小鼠在Y迷宫中的探索行为显著减少,并且在新物体识别和社交互动测试中花更少的时间探索物体或与新小鼠互动(图6b–i)。有趣的是,蓝光治疗显著改善了这些5xFAD小鼠的动机行为(图6b–i)。

图6 40Hz蓝光治疗增强了14月龄5xFAD小鼠的动机行为
与4月龄5xFAD小鼠的观察结果相似,40Hz蓝光治疗显著增强了脑池内注射的OVA-AF647示踪剂进入大脑实质的灌注,并改善了示踪剂进入深部颈淋巴结(dCLNs)的清除效率(图7a-d)。免疫荧光染色显示,蓝光治疗也显著逆转了14月龄5xFAD小鼠海马和视皮层中AQP4的血管周围分布的破坏(图7e-f)。

图7 40Hz蓝光治疗增加了14月龄5xFAD小鼠胶质淋巴引流
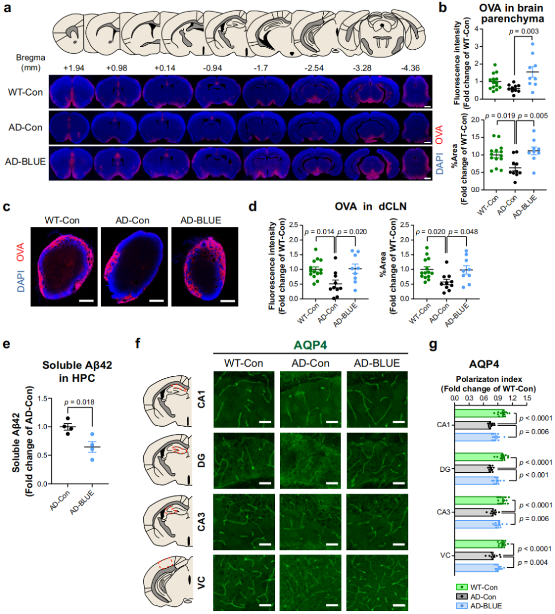
Lecanemab是一种与Aβ可溶性寡聚体和原纤维具有高亲和力的抗体,最近的研究表明其可以防止早期阿尔茨海默病患者的认知衰退,因此已获得临床使用的批准。然而,Lecanemab的使用存在剂量依赖性的严重不良事件风险,如淀粉样蛋白相关影像异常(ARIA)。为了研究蓝光治疗是否能够提高抗Aβ免疫疗法的效果,作者将蓝光治疗与低剂量mAb158(Lecanemab的小鼠版本)的脑池内单次注射结合,应用于4月龄5xFAD小鼠的脑脊液中(图8a)。结果显示,单独使用低剂量mAb158可以改善5xFAD小鼠的空间工作记忆,这是通过Y迷宫测试评估的,但对长期物体识别记忆没有显著变化(图8b–d)。40Hz蓝光治疗与mAb158的联合使用显著增强了mAb158对长期物体识别记忆的改善效果(图8c, d)。综上所述,蓝光治疗增强了抗Aβ免疫治疗对5xFAD小鼠认知功能改善和可溶性Aβ清除的影响。

图8 40Hz蓝光治疗提高了抗Aβ免疫治疗的疗效
本研究旨在探讨低强度40Hz蓝光治疗对阿尔茨海默病(AD)小鼠模型的认知功能、动机行为以及脑脊液引流的影响,并揭示其潜在的神经机制。这项研究为阿尔茨海默病的非药物治疗提供了新的视角,特别是通过光疗法改善认知功能和动机行为的可能性。蓝光治疗作为一种非侵入性方法,具有潜在的临床应用价值,尤其是在增强现有抗体疗法效果方面,为未来AD的综合治疗策略提供了新的思路。