邮箱:support@braincase.cn
电话:+18971216876
English 中文版
Pioneering Innovation in Gene Vector Research - BrainCasePioneering Innovation in Gene Vector Research - BrainCase
  • 首页
  • 病毒产品库
    CRISPRRNAiHSV-helperRV-helper嗜神经病毒钙成像光遗传学-激活光遗传学-抑制化学遗传学稀疏标记荧光蛋白荧光探针重组酶凋亡/杀伤/抑制/激活疾病模型其他
  • 产品及服务

    产品中心

    病毒

    腺相关病毒
    慢病毒
    狂犬病毒
    单纯疱疹病毒
    伪狂犬病毒
    水泡性口炎病毒
    RCAS

    VectorScope™试剂盒

    无内毒素大提质粒试剂盒
    慢病毒浓缩试剂盒

    动物模型

    神经系统疾病模型
    肿瘤模型
    消化系统疾病
    心血管系统疾病

    热门应用

    基因调控

    基因过表达
    基因干扰
    基因编辑

    神经环路功能研究

    光遗传学
    化学遗传学
    钙成像与光纤记录
    GRAB神经递质荧光探针
    功能磁共振成像技术
    VSV干扰素活性检测

    神经环路结构研究

    直接输入输出标记
    顺向跨单级标记
    顺向跨多级标记
    逆向跨单级标记
    逆向跨多级标记
    稀疏标记

    特色服务

    神经系统疾病药效

    阿尔茨海默病
    抑郁症
    帕金森
    癫痫

    AAV血清型筛选

    血清型筛选服务

    成瘤性测试

    成瘤性测试

    溶瘤病毒药效

    溶瘤病毒
    单纯疱疹病毒
    水疱性口炎病毒
  • 新闻资讯
    企业新闻 新品发布 产品促销 媒体活动 投资者新闻
  • 客户支持
    文献解读 客户文章 资料下载 视频专区 常见问题
  • 关于我们
    病毒产品库 产品及服务 新闻资讯 客户支持 关于我们 联系我们
  • 联系我们
    联系我们 加入我们
  • En
    English 中文版
  • 首页
  • 客户支持
  • 客户文章
  • 客户支持
  • 文献解读
  • 客户文章
  • 资料下载
  • 视频专区
  • 常见问题

客户文章丨Sci. Adv.丨小鼠也有“急救行为”?张智/陶文娟/王立奎团队揭示背后神经环路机制

发布时间:2025-01-24 13:47:10
亲社会行为是许多物种生存和繁衍的重要基石。人类和啮齿动物在面对同伴的困境时,常常会表现出安慰、帮助、合作等行为。这种行为背后的动机是什么?仅仅是共情吗?还是有其他因素在起作用?
在麻醉状态下,疼痛刺激能够促进苏醒。在中医急救中,按压或针刺面部人中穴位可以唤醒昏厥或麻醉的人。这种基于身体刺激的急救行为,是否在小鼠中也存在呢?2025年1月22日,中国科学技术大学张智与安徽医科大学陶文娟、王立奎联合在Science Advances上发表题为“Rescue-like behavior in a bystander mouse towards anesthetized conspecifics promotes arousal via a tongue-brain connection”的突破性研究,揭示了小鼠的“救援行为”及其背后的神经机制。
小鼠也有“救援队”?“拖拽舌头”行为背后的秘密

 
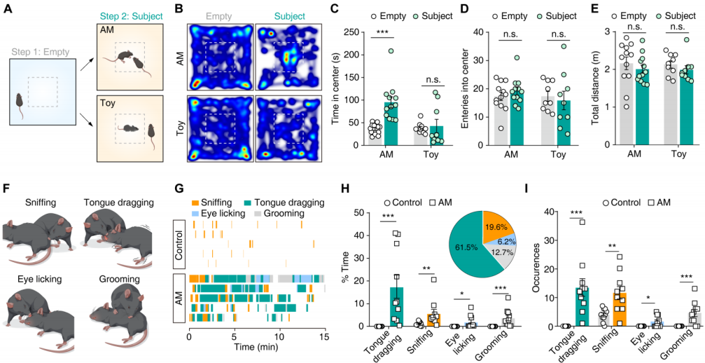
研究团队发现,当小鼠的同伴处于麻醉状态时,旁观者小鼠会表现出一种特殊的“救援行为”——拖拽同伴的舌头。这种行为不仅看起来很“贴心”,而且真的能帮助麻醉的同伴更快苏醒!这一发现刷新了我们对小鼠社交行为的认知。
图1:旁观者小鼠对麻醉同伴表现出特殊的救援行为——“拖拽舌头”

 
舌头到大脑的“急救专线”:科学家揭秘神经环路

 
研究人员通过一系列复杂的实验,揭示了这种“救援行为”背后的神经环路机制。他们发现,舌头的刺激通过一条直接的神经通路传递到大脑,这条通路是:舌头 → 三叉神经中脑核的谷氨酸能神经元(MTN-Glu)→ 蓝斑核的去甲肾上腺素能神经元(LC-NE)。这条神经环路被激活后,麻醉的小鼠能够更快地苏醒。研究还发现,伏隔核壳区(NAcSh)中的D1-MSN神经元在调节这种救援行为中发挥了关键作用。与D2-MSN神经元不同,D1-MSN神经元的激活会显著增加旁观者小鼠的“拖拽舌头”行为。这一发现表明,D1-MSN神经元可能是小鼠“救援行为”的“指挥官”。
图2:小鼠的“救援行为”通过“舌头—大脑”连接促进麻醉苏醒

 
这项研究的意义有多大?

 
这项研究不仅揭示了小鼠如何通过特定行为帮助麻醉的同伴苏醒,还为理解动物乃至人类的社交行为和情感交流提供了新的视角。在心理学和麻醉学领域,这一成果具有潜在的应用价值。未来,相关研究或许可以为开发针对社交障碍或麻醉苏醒障碍的创新疗法提供重要线索。

 


原文链接: https://www.science.org/doi/epdf/10.1126/sciadv.adq3874
 
  • 上一篇: 客户文章︱Nat. Commun.︱中山大学叶小菁/林伟杰/吴文团队解析蓝光治疗AD机制
  • 下一篇: 客户文章丨Science丨揭秘新奖赏中枢:从神秘核团到情绪密码
map
{dede:global.cfg_webname/}
丁香通 知乎 微博 小红书

病毒产品库

CRISPR
RNAi
嗜神经病毒
光遗传学-激活
荧光探针

新闻资讯

企业新闻
新品发布
产品促销
媒体活动
投资者新闻

客户支持

文献解读
客户文章
资料下载
视频专区
常见问题
微信

微信公众号

电话: 18971216876
邮箱: support@braincase.cn

地址:-

地址:-

  • Copyright © 布林凯斯生物技术有限公司 | 鄂ICP备090793554号
  • 互联网药品信息服务资格证书| (鄂)-非经营性-2021-0079