胶质细胞(星形胶质细胞和少突胶质细胞)是大脑功能的关键支撑,但其细胞多样性和功能复杂性让针对性研究一直面临挑战。近日《eLife》发表的一项重磅研究,来自艾伦脑科学研究所等机构的团队打造了一套全面的增强子AAV工具库,让胶质细胞研究实现“精准靶向”,从基础科研到转化应用都有了新利器!

研究团队从人和小鼠的表观遗传数据中筛选候选增强子,通过AAV载体包装和体内验证,最终获得了25种星形胶质细胞特异性增强子AAV和21种少突胶质细胞特异性增强子AAV,筛选成功率接近50%。
这些工具最突出的优势是特异性极强:绝大多数对目标细胞的特异性超过95%,部分甚至达到99%,远优于传统启动子工具(如GFAP启动子易丢失特异性)。同时表达强度可调节,还能适配不同研究需求——无论是标记全脑胶质细胞,还是靶向特定脑区亚型,都能找到匹配工具。

图1 候选增强子在其他染色质可及性数据集中的表观遗传学特征分析
星形胶质细胞增强子AAV:多样性覆盖,精准匹配区域亚型
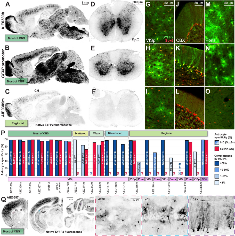
星形胶质细胞的一大特点是“区域特异性”,这套工具库针对性设计了5类表达模式,完美适配不同研究场景:
全脑广泛型(如AiE0380h、AiE0387m):标记大脑和脊髓中大部分星形胶质细胞,适合全脑胶质细胞分布测绘。
区域限制型(如AiE0385m、AiE2160m):仅在特定脑区表达(如端脑、中后脑),AiE0385m主要标记端脑星形胶质细胞;AiE0381h等仅标记皮质下区域,AiE0375m专一标记小脑皮层(CBX)伯格曼胶质细胞;AiE2120m与AiE2160m 标记区域近乎互斥。
稀疏标记型(如AiE0374m):全脑广泛分布但标记密度低,适合单个星形胶质细胞形态追踪。
弱表达型(如AiE0373m):特异性保留但表达强度低,适合对细胞功能干扰小的长期观察。
混合特异性型(如AiE2118m):端脑内特异性标记星形胶质细胞,却在中脑(MB)等非端脑结构标记神经元。

图2 星形胶质细胞特异性增强子AAV载体具有不同的区域特异性和表达密度
少突胶质细胞增强子AAV:全脑均一,聚焦表达强度
与星形胶质细胞不同,少突胶质细胞增强子AAV无明显区域特异性,全脑灰白质均能表达,核心差异在于表达强度:
强表达型(如AiE0410m、AiE0641m):标记信号强,适合髓鞘形成、轴突包裹等结构观察。
中等表达型(如AiE0409h、MBP启动子对照):平衡特异性和表达量,适合功能蛋白(如Cre重组酶)递送。
弱表达型(如AiE0400h):适合低剂量干预实验,减少过表达毒性。

图3 具有不同表达水平的少突胶质细胞特异性增强子AAV载体
跨物种兼容:在小鼠、大鼠和猕猴中均保持高特异性,从啮齿类模型到灵长类研究无缝衔接,加速转化医学进程。
通过颅内脑室注射(ICV)新生大鼠,经优化的AiE0390m_3xC2载体(含 4X2C微小RNA结合位点,可抑制兴奋性神经元中的非靶向表达)对大鼠皮层星形胶质细胞标记特异性 98%,AiE0641m 载体对大鼠皮层少突胶质细胞标记特异性 91%。在豚尾猕猴多脑区实质内注射验证,运动皮层(MO)注射AiE0410m 载体后,皮层柱中观察到成髓鞘少突胶质细胞形态的阳性细胞,高特异性共表达SOX10(94%)。体感皮层(SS)注射AiE0390m载体后,皮层柱中出现大量星形胶质细胞形态的 SYFP2 阳性细胞,这些细胞在脑实质或血管周围共表达GFAP,且高特异性共表达FGFR3(92%)。另一只猕猴MO注射含4X2C位点的AiE0390m_3xC2载体,对SOX9阳性星形胶质细胞标记特异性99%;第三只猕猴实验证实,AiE0390h载体在SS对SOX9阳性星形胶质细胞标记特异性98%。

图4 跨物种星形胶质细胞与少突胶质细胞的基因靶向
疾病状态稳定:在癫痫模型(Scn1a+/-小鼠)中,传统GFAP启动子会丢失特异性并异常激活神经元表达,而AiE0390m等增强子AAV仍能维持100%星形胶质细胞特异性,适合疾病相关胶质细胞研究。
适配复杂载体:即使驱动难表达的基因(如NeuroD1-mCherry)或功能元件(如Cre重组酶、神经递质传感器iAChSnFR),仍能保持特异性,解决了传统工具“ cargo依赖”的痛点。
由AiE0390m_3xC2、AiE0390m和AiE0387m驱增强子动的Cre(R297T)载体,可在小鼠大脑多个区域实现星形胶质细胞特异性重组;由AiE0410m增强子驱动的 Cre载体额外整合了3个miR126结合位点(用于抑制内皮细胞非特异性重组),可在小鼠大脑多个区域实现少突胶质细胞特异性重组。

图5 星形胶质细胞与少突胶质细胞特异性Cre AAVs
可优化升级:通过“核心序列串联”(如AiE0390m_3xC2),可显著提升表达强度,同时不丢失特异性,满足高灵敏度检测需求(如活体神经递质动态监测)。

神经递质动态监测:用AiE0390m_3xC2驱动iAChSnFR传感器,成功在活体小鼠伏隔核中检测到奖励依赖的乙酰胆碱信号,揭示星形胶质细胞在强化学习中的作用。
跨物种胶质细胞形态观察:在猕猴脑中标记出小鼠中未发现的“管状结构包裹型少突胶质细胞”,为灵长类特异性胶质细胞功能研究提供新线索。
疾病模型精准干预:在癫痫模型中特异性靶向星形胶质细胞,避免神经元脱靶干扰,为胶质细胞相关疾病治疗提供工具支撑。
这套增强子AAV工具库的核心价值的是“精准+灵活”——既解决了传统胶质细胞工具特异性差、适用范围窄的问题,又覆盖了从基础分型到功能干预、从啮齿类到灵长类的全场景需求。所有载体均已通过Addgene公开共享,无论是新手入门还是资深研究者开展复杂实验,都能快速找到适配工具,加速胶质细胞研究突破。
原文链接:https://elifesciences.org/reviewed-preprints/108640
布林凯斯可提供各类定制及病毒包装服务,请联系小布或者当地销售工程师,获取更多信息及咨询服务,联系电话(微信同号)18971216876。