邮箱:support@braincase.cn
电话:+18971216876
English 中文版
Pioneering Innovation in Gene Vector Research - BrainCasePioneering Innovation in Gene Vector Research - BrainCase
  • 首页
  • 病毒产品库
    CRISPRRNAiHSV-helperRV-helper嗜神经病毒钙成像光遗传学-激活光遗传学-抑制化学遗传学稀疏标记荧光蛋白荧光探针重组酶凋亡/杀伤/抑制/激活疾病模型其他
  • 产品及服务

    产品中心

    病毒

    腺相关病毒
    慢病毒
    狂犬病毒
    单纯疱疹病毒
    伪狂犬病毒
    水泡性口炎病毒
    RCAS

    VectorScope™试剂盒

    无内毒素大提质粒试剂盒
    慢病毒浓缩试剂盒

    动物模型

    神经系统疾病模型
    肿瘤模型
    消化系统疾病
    心血管系统疾病

    热门应用

    基因调控

    基因过表达
    基因干扰
    基因编辑

    神经环路功能研究

    光遗传学
    化学遗传学
    钙成像与光纤记录
    GRAB神经递质荧光探针
    功能磁共振成像技术
    VSV干扰素活性检测

    神经环路结构研究

    直接输入输出标记
    顺向跨单级标记
    顺向跨多级标记
    逆向跨单级标记
    逆向跨多级标记
    稀疏标记

    特色服务

    神经系统疾病药效

    阿尔茨海默病
    抑郁症
    帕金森
    癫痫

    AAV血清型筛选

    血清型筛选服务

    成瘤性测试

    成瘤性测试

    溶瘤病毒药效

    溶瘤病毒
    单纯疱疹病毒
    水疱性口炎病毒
  • 新闻资讯
    企业新闻 新品发布 产品促销 媒体活动 投资者新闻
  • 客户支持
    文献解读 客户文章 资料下载 视频专区 常见问题
  • 关于我们
    病毒产品库 产品及服务 新闻资讯 客户支持 关于我们 联系我们
  • 联系我们
    联系我们 加入我们
  • En
    English 中文版
  • 中文版
  • 新闻资讯
  • 新品发布
  • 新闻资讯
  • 企业新闻
  • 新品发布
  • 产品促销
  • 媒体活动
  • 投资者新闻

小布新品 | 新型rAAV13突变体介导精准高效原位转导

时间:2024-07-24 16:59:40

重组腺相关病毒(rAAV)已被广泛用做神经环路研究的示踪工具及基因治疗给药载体,种类繁多的血清型赋予其多样的组织靶向感染特性,究其机制源于AAV衣壳蛋白和细胞表面受体互作的差异,因此,根据实验需求选用恰当的血清型是满足特定外源基因递送需求的重要保证。

AAV13以其在CNS内的有限的扩散范围而闻名,使其成为在小核团脑区进行精确标记和给药的理想载体。然而,AAV13介导的靶基因表达水平有待进一步提高。为了解决这个问题,中科院深圳先进技术研究院徐富强/林坤章团队对AAV13进行了升级改造,并于2024年6月份在《Zoological Research》上发表了题为“Engineered AAV13 Variants with Enhanced Transduction and Confined Spread”的研究论文,报道了基于13型AAV改造而获得了两个优异的突变体,分别命名为AAV13-587-7m8和AAV13-585-7m8,与AAV13相比,AAV13-587-7m8和AAV13-585-7m8对C57BL/6小鼠中枢神经系统的转导效率更高,其中,AAV13-587-7m8感染仍保留有限的扩散范围。这些改造的AAV13突变体能精准地将外源基因分别递送到小核团脑区或者较大核团脑区,因此非常适合作为脑实质内精准原位标记工具,在基因治疗和神经科学研究中具有很好的应用潜力。

 


AAV13突变体增强原位基因表达

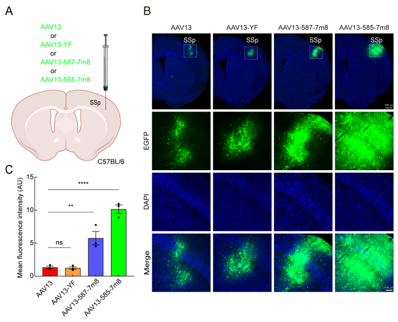
首先,在初级感觉皮层(SSp)分别注射AAV13-CMV-EGFP及其突变体,可见其表现出局限的扩散范围如图1所示,脑片1/6裁图可见仅有原位感染的一小簇神经元细胞群呈现出绿色荧光。AAV13-587-7m8与AAV13-585-7m8相较于AAV13,增强了绿色荧光蛋白基因表达强度,AAV13-587-7m8维持了与AAV13相似的扩散范围,AAV13-585-7m8相对AAV13有更大的扩散范围,两种突变体可用于不同体积脑区的基因递送。

图1 AAV13突变体高效原位转导初级感觉皮层


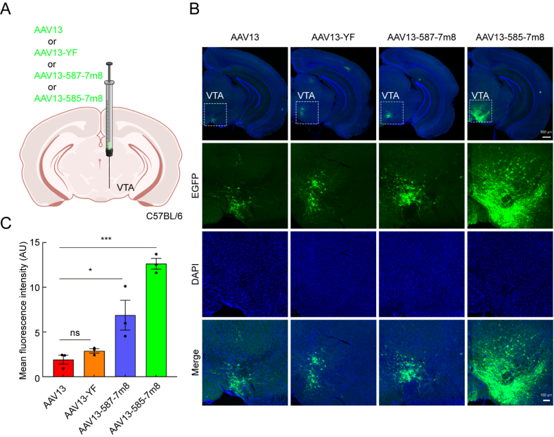
其次,为了评估AAV13突变体在皮层下脑区基因递送效果,将AAV13及其突变体分别等量注射在中脑腹侧被盖区(VTA),如图2所示,结果与皮层注射相似,AAV13-587-7m8与AAV13-585-7m8相较于AAV13,增强了绿色荧光蛋白基因表达强度,AAV13-587-7m8维持了与AAV13相似的扩散范围,AAV13-585-7m8相对AAV13有更大的扩散范围,进一步证明了这两种突变体可用于不同体积脑区的基因递送。

图2 AAV13突变体高效转导中脑腹侧被盖区
 

AAV13突变体实现低剂量高效转导

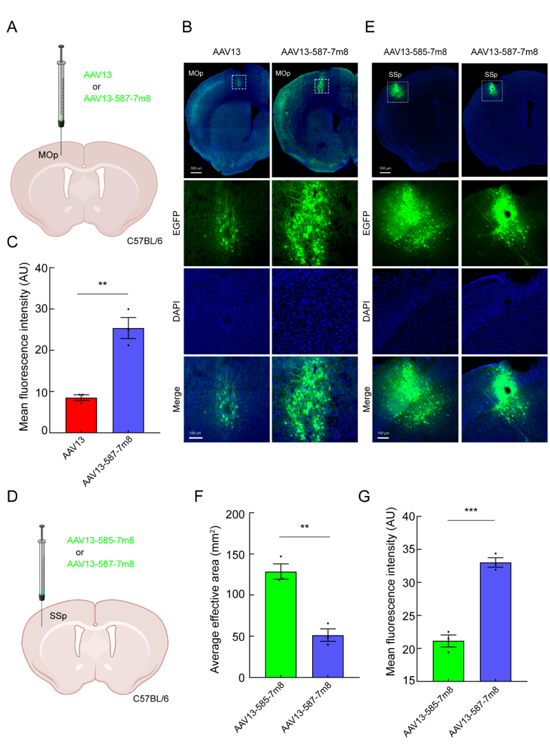
上述SSp脑区与VTA脑区注射结果显示AAV13-587-7m8可以用于小范围脑区基因的高效转导,为了评估低剂量AAV13-587-7m8的转导性能,我们将AAV13与AAV13-587-7m8的注射剂量从200 nL降低至50 nL,分别注射至初级运动皮层(Mop),如图3A-C所示,注射剂量降低后,AAV13转导细胞数量有限但介导的荧光表达强度很弱,而AAV13-587-7m8在维持有限扩散范围的同时依然介导较强的荧光表达强度。为了进一步评估AAV13-585-7m8降低剂量后转导效果能否与剂量不变的AAV13-587-7m8相抗衡,我们将AAV13-585-7m8病毒滴度稀释两倍,AAV13-587-7m8滴度不变,各取200 nL注射至初级感觉皮层(SSp),如图3D-G所示,AAV13-585-7m8降低剂量后扩散范围依然较大且介导的平均荧光强度弱于AAV13-587-7m8。
图3 AAV13-587-7m8可实现低剂量高效转导
 

AAV13-587-7m8可用于稀疏标记

应用AAV13-587-7m8携载Cre重组酶,并以AAV13-cre为对照,使用双病毒标记策略(AAV13-587-7m8-Cre和AAV9-CAG-DIO-EGFP)可实现精准位点的神经元稀疏标记, AAV-Cre作为“控制子”,将报告蛋白的表达锁定在局限的一小簇神经元细胞群,通过稀释滴度控制感染神经元的稀疏度,从而实现“精准稀疏”,配合AAV9-DIO-EGFP等“放大子”的高强度荧光表达,从而实现“高亮标记”(图4A、图4B)。相同稀释倍数下AAV13-587-7m8标记到更多神经元,说明AAV13-587-7m8进一步稀释也能达到与AAV13相似的稀疏标记效果。

图4 基于双病毒策略的稀疏标记

总结

这些研究工作证实了对AAV13进行衣壳蛋白改造获得的两种突变体AAV13-587-7m8和AAV13-585-7m8可作为新型原位基因递送载体,相较于AAV13,两种突变体均增强了外源基因表达强度,分别适用于小核团脑区与较大核团脑区的基因递送。此外,AAV13-587-7m8也可用于神经元的高亮稀疏标记,用于分析神经元的精细结构。针对两个不同位点工程改造获得不同性能的具体机制,还需进一步的发掘探究。

原文链接:https://www.zoores.ac.cn/article/doi/10.24272/j.issn.2095-8137.2023.355

 
  • 上一篇: 小布新品 | 外周逆向示踪新血清型——AAV9-Retro
  • 下一篇: 重磅新品!高效特异性感染小胶质细胞新策略——先进院徐富强团队独家授权
map
{dede:global.cfg_webname/}
丁香通 知乎 微博 小红书

病毒产品库

CRISPR
RNAi
嗜神经病毒
光遗传学-激活
荧光探针

新闻资讯

企业新闻
新品发布
产品促销
媒体活动
投资者新闻

客户支持

文献解读
客户文章
资料下载
视频专区
常见问题
微信

微信公众号

电话: 18971216876
邮箱: support@braincase.cn

地址:-

地址:-

  • Copyright © 布林凯斯生物技术有限公司 | 鄂ICP备090793554号
  • 互联网药品信息服务资格证书| (鄂)-非经营性-2021-0079