成年海马体中突触不断形成和消除,但消除机制和作用不明。已知星形胶质细胞在发育过程中可吞噬突触,研究推测其在成年大脑中也有类似作用,对维持环路稳态很重要。2020年12月23日韩国科学技术高级研究院(KAIST)的Won-Suk Chung实验室在Nature上发表题目为“Astrocytes phagocytose adult hippocampal synapses for circuit homeostasis”的文章,作者发现在成年小鼠的海马脑区,星形胶质细胞会吞噬兴奋性神经元的突触,而且这一现象和小鼠的神经元活动是相关的,在这一过程中星形胶质细胞中的MEGF10蛋白发挥了关键作用。研究人员还开发了一种分子指示剂来检测神经胶质细胞消除突触,同时还能定量哪些类型的细胞突触会被消除。

利用一个mCherry-eGFP报告系统,该系统已被用于监测自噬溶酶体酸性化。在中性pH条件下,mCherry和eGFP都正常表达荧光,但在酸性环境中,只有mCherry表达荧光信号,比如溶酶体。利用腺相关病毒9(AAV9)载体,编码hSyn启动子驱动的膜结合(lyn)mCherry-eGFP(图1a,b),来监测胶质细胞的吞噬作用。将AAV病毒注射在成年小鼠CA3海马并表达,结果显示大部分CA3神经元及其投射纤维均被mCherry和eGFP标记(图1c,d)。然而,当检测由CA3神经元支配的CA1脑区时,发现有许多mCherry-alone斑点,表明它们位于酸性细胞器内(图1d)。此外,大多数mCherry-alone斑点位于星形胶质细胞或小胶质细胞中(图1e)。值得注意的是,将相同的病毒注射到外侧膝状核,以标记丘脑到初级视觉皮层的投射纤维,并没有产生mCherry-alone斑点(图1f-h)。

图1 用于监测神经胶质细胞吞噬作用的mCherry-eGFP报告系统的开发
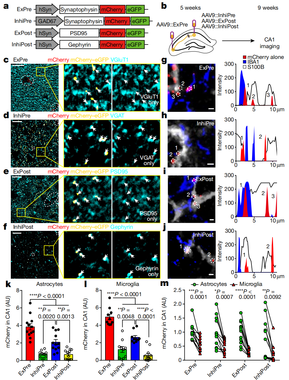
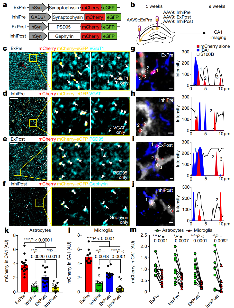
如何检测星形胶质细胞对突触的吞噬作用呢?我们可以设计四个报告基因,ExPre报告基因由hSyn启动子驱动 synaptophysin(SYP)-mCherry-eGFP,以靶向兴奋性突触的突触前结构;InhiPre报告基因编码相同的融合蛋白,由Gad67(也称为Gad1)启动子驱动,以靶向抑制性突触的突触前结构;ExPost报告基因用hSyn启动子来驱动PSD95-mCherry-eGFP,以靶向兴奋性突触后结构,InhiPost报告基因用hSyn启动子来驱动gephyrin(GPHN)-mCherry-eGFP的表达,以靶向抑制性突触后结构(图2a)。将携带ExPre, InhiPre, ExPost or InhiPost报告基因的AAV9注射在小鼠CA3或者CA1时 (图2b),这些融合蛋白在CA1中仅与兴奋性或抑制性突触共定位 (图2c-f)。与lyn-mCherry-eGFP报告基因的数据一致,在CA1的兴奋性突触和抑制性突触中发现了许多mCherry-alone斑点 (图2g-j)。值得注意的是,被星形胶质细胞或小胶质细胞吞噬的兴奋性突触明显多于抑制性突触。

图2 星形胶质细胞主要吞噬正常成人海马中的CA1突触
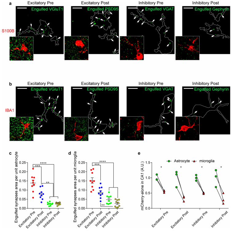
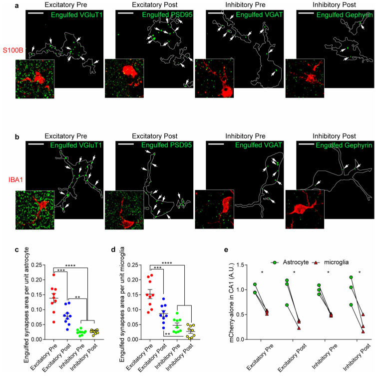
免疫组化结果显示,神经胶质细胞中VGLUT1+或PSD95+兴奋性斑点多于VGAT+或Gephyrin+抑制性突触斑点 (图3a-d),这些数据表明,成年CA1的兴奋性突触是胶质吞噬的主要靶点。此外,还发现星形胶质细胞中兴奋性或抑制性突触的mCherry-alone斑点比小胶质细胞中的多 ( 图3e)。这一结果表明,虽然小胶质细胞被认为是大脑中的主要吞噬细胞,但在成年CA1的正常突触转换过程中星形胶质细胞是消除突触的主要参与者。

图3 星形胶质细胞和小胶质细胞吞噬兴奋性突触数量多
对被星形胶质细胞吞噬的ExPre衍生的斑点进行详细分析,结果显示93%是mCherry-alone斑点,而只有4.6%的mCherry-eGFP斑点 (图4a, c)。相比之下,核内体中含有mCherry-alone和mCherry-eGFP的比例相近,表明eGFP信号在从核内体向溶酶体运输过程中发生了丢失。一些mCherry-alone斑点与突触蛋白重叠,代表了最近被星形胶质细胞吞噬的突触物质。

图4 神经胶质细胞内mCherry-eGFP和mCherry-alone斑点的细胞定位
电生理实验表明AAV介导荧光蛋白的表达不会诱导任何异常的突触特性 (sEPSCs and sIPSCs),兴奋性和膜的性能变化。此外,在注射AAV病毒后,海马组织没有显示出反应性胶质细胞增生的迹象(图5i-u)。最终,在3至9月龄的海马体中,星形胶质细胞对兴奋性突触的吞噬作用并未表现出随年龄增长的变化。总之,这些数据表明了成年海马体的内源性突触转换,并且星形胶质细胞通过不断吞噬突触来参与这一过程。

图5 基于AAV的突触吞噬报告基因不会引起突触特性的改变或反应性胶质细胞增生
通过共聚焦显微镜获取脑切片图像,使用Image J软件和Diana插件分析突触数量。对突触进行分类计数,如兴奋性突触(VGLUT1 +或 PSD95 +)和抑制性突触(VGAT +或Gephyrin +),观察不同条件下突触数量的变化。利用扫描电子显微镜(SEM)和透射电子显微镜(TEM)对突触结构进行分析,通过 3D 重建确定星形胶质细胞吞噬突触的位点,以及分析突触密度、总囊泡数、停靠囊泡数等结构参数的变化,从形态学角度深入了解星形胶质细胞吞噬作用对突触的影响。
通过从mCherry信号中减去eGFP信号来分离mCherry-alone的斑点。任何覆盖有最小eGFP信号的mCherry斑点都被排除在进一步的量化和图像处理步骤之外。分析单独的mCherry-alone、绿色和红外信号叠加的单个共聚焦单平面图像。使用Diana插件进行共定位分析。
文中用到的病毒产品如下:

布林凯斯可提供各类定制服务请联系小布:18971216876(微信同号)或者咨询所在区域的销售经理获取更多信息。