邮箱:support@braincase.cn
电话:+18971216876
English 中文版
Pioneering Innovation in Gene Vector Research - BrainCasePioneering Innovation in Gene Vector Research - BrainCase
  • 首页
  • 病毒产品库
    CRISPRRNAiHSV-helperRV-helper嗜神经病毒钙成像光遗传学-激活光遗传学-抑制化学遗传学稀疏标记荧光蛋白荧光探针重组酶凋亡/杀伤/抑制/激活疾病模型其他
  • 产品及服务

    产品中心

    病毒

    腺相关病毒
    慢病毒
    狂犬病毒
    单纯疱疹病毒
    伪狂犬病毒
    水泡性口炎病毒
    RCAS

    VectorScope™试剂盒

    无内毒素大提质粒试剂盒
    慢病毒浓缩试剂盒

    动物模型

    神经系统疾病模型
    肿瘤模型
    消化系统疾病
    心血管系统疾病

    热门应用

    基因调控

    基因过表达
    基因干扰
    基因编辑

    神经环路功能研究

    光遗传学
    化学遗传学
    钙成像与光纤记录
    GRAB神经递质荧光探针
    功能磁共振成像技术
    VSV干扰素活性检测

    神经环路结构研究

    直接输入输出标记
    顺向跨单级标记
    顺向跨多级标记
    逆向跨单级标记
    逆向跨多级标记
    稀疏标记

    特色服务

    神经系统疾病药效

    阿尔茨海默病
    抑郁症
    帕金森
    癫痫

    AAV血清型筛选

    血清型筛选服务

    成瘤性测试

    成瘤性测试

    溶瘤病毒药效

    溶瘤病毒
    单纯疱疹病毒
    水疱性口炎病毒
  • 新闻资讯
    企业新闻 新品发布 产品促销 媒体活动 投资者新闻
  • 客户支持
    文献解读 客户文章 资料下载 视频专区 常见问题
  • 关于我们
    病毒产品库 产品及服务 新闻资讯 客户支持 关于我们 联系我们
  • 联系我们
    联系我们 加入我们
  • En
    English 中文版
  • 首页
  • 客户支持
  • 文献解读
  • 客户支持
  • 文献解读
  • 客户文章
  • 资料下载
  • 视频专区
  • 常见问题

小布解读 | 一文带你了解稳转细胞系的构建

发布时间:2024-11-08 16:55:48
导言:在生物医学研究与药物开发中,细胞模型作为不可或缺的基础工具,扮演着至关重要的角色。其中,稳转细胞系——特指那些能够长期稳定表达外源基因的细胞模型,凭借其卓越的基因或蛋白质持续表达能力,已成为科研探索中不可或缺的重要资源。构建稳转细胞系是生物技术领域中的一项重要技术,它在药物开发、基因功能研究以及疾病模型构建等方面发挥着重要作用。接下来跟小布一起学习构建稳转细胞系的原理、方法及其在理论研究中的应用吧!
 

 
一、稳转细胞系的原理
稳转细胞系的构建基于基因工程和分子生物学两个学科的技术手段,通过将外源DNA克隆到具有某种抗性的载体上,载体被转染到宿主细胞并整合到宿主染色体中,用载体中所含的抗性标志进行筛选混合阳性克隆(针对转染效率较高的细胞株),最终使得外源DNA能够在细胞分裂过程中被稳定地遗传和表达。
这一过程涉及到以下几个关键步骤:
1.目的基因的选择与克隆:根据研究目的,选择合适的基因序列,并将其克隆到具有某种抗性的表达载体中,最常用的表达载体抗性筛选标志物有新霉素(Neomycin)、杀稻瘟菌素(Blasticidin)、嘌呤霉素(Puromycin)、遗传霉素G418(Geneticin)。
2.载体设计:设计能够整合到宿主细胞基因组中的表达载体,通常包含启动子、增强子、选择标记等元件。
3.转染:利用物理或化学方法将表达载体导入宿主细胞,使其具有表达外源基因的能力。
4.筛选与鉴定:通过抗生素筛选或其他筛选标记,初步筛选成功整合外源基因的阳性细胞,并进行RNA及蛋白水平的鉴定,进一步确认稳转细胞系的成功构建与功能表达。

 
二、构建稳转细胞系的方法 
1.质粒介导的细胞转染

瞬时转染是指携带外源DNA的质粒或其他载体在细胞内以非整合状态存在,只在一段时间内表达其携带的基因,常通过短暂的基因表达进行基因功能研究,普通载体骨架的质粒如pcDNA3.1、pUC57即可满足需求;而稳定转染则需将外源基因整合到宿主细胞的基因组中,以实现长期稳定的基因表达。稳转细胞系需借助基因编辑技术进行构建,主要包括以下2种技术:
DNA转座子技术:在自然界中,DNA转座子系统包含转座酶,该酶负责识别并催化转座子在基因组中的移动,其编码序列两端具有末端反向重复序列(TRs)。转座酶可在TRs位点和基因组位点引入双链断裂,从而使整个转座子区域发生转位。对于基因编辑应用,可以将转座酶组分进行分离,一个辅助质粒:编码转座酶;一个转座子质粒:含优化的两端TRs,中间是被转座区域,可插入我们想转座到宿主基因组中的目的基因序列。常用的转座系统包括:PiggyBac、睡美人(Sleeping Beauty)和Tol2,其特点见下表。


其中,PiggyBac是最受欢迎的转座子系统之一,可用于递送转基因、shRNA、重组抗体等。PiggyBac转座子在发现后经过了一系列优化和改造,优化后的转座酶(hyPBase)使转座效率进一步提高,具有剪切活性但是整合活性缺失,确保在移除整合的序列后,该位置不会再次被转座子重新插入,实现无痕剪切。此外,PiggyBac转座子的一个显著优势在于其大装载量,可以在5’和3’ TR之间携带长达27 kb的DNA。PiggyBac转座子介导基因整合时会在染色体TTAA位点切割DNA,并且优先选择基因内区域。以PiggyBac系统为例,具体的整合过程如下图所示:
图1 piggyBac转座切离及修复机制[1]


CRISPR/Cas9技术:CRISPR/Cas9属于CRISPR系统中的II型,对于外源基因的剪切只需要一个剪切蛋白(Cas9蛋白),因其设计及操作相对简单,在基因编辑中得到了广泛应用,可以实现目的基因的敲除(knock out)、敲入(knock in)和转录激活。
在构建基因敲除稳转细胞系时,首先进行质粒的结构设计,其中包括向导RNA(sgRNA,靶向目的基因)、Cas9酶基因、EGFP或其他标记蛋白等。质粒转染细胞后会在细胞内发挥基因编辑作用:在sgRNA的引导下,Cas9核酸内切酶会在PAM序列紧邻上游(即5'端)的特定位置切割DNA双链,导致DNA双链断裂。
图2 Cas9作为基因编辑工具在细胞中的应用[2]
(左:细胞系;中:受精卵;右:在体细胞)


2.慢病毒介导的细胞感染:直接使用质粒转染并筛选的方法是最早采用的细胞系构建方案之一,但这种方法效率相对较低且稳定性较差。相比之下,慢病毒几乎可以感染所有类型的细胞(在分裂和不分裂的细胞),并且能够将遗传物质高效地整合到宿主细胞基因组中,实现长时间的稳定表达。由于其感染效率高、操作简便等优点,慢病毒介导的方法已成为目前构建稳转细胞株的主流技术。
慢病毒介导的稳转细胞株构建主要分为三大步:慢病毒表达载体构建、慢病毒包装及稳转细胞株构建。
图3 慢病毒介导的稳转细胞株构建

 
三、稳转细胞系的优势
1.长期稳定表达:稳转细胞系能够在长时间内稳定表达外源基因,这为长期实验及科研研究提供便利,且大部分用于科研实验的细胞可稳定重复传代。
2.重复性和准确性:稳转细胞系的遗传背景一致,可提供高度的实验重复性和结果的准确性。
3.功能研究:稳转细胞系可用于深入研究特定基因的功能,通过稳定表达目的基因,进而研究其在细胞生理和病理过程中的作用。
4.基因编辑验证:稳转细胞系可用于验证基因编辑技术的效果,如CRISPR/Cas9等,通过稳定表达报告基因来评估编辑效率。也可通过CRISPR/Cas9技术实现基因的敲除、敲入、转录激活或抑制从而进行基因的功能探究。
5.疾病模型构建:稳转细胞系可用于模拟疾病相关的基因表达变化,构建疾病模型,为疾病机理研究和治疗策略开发提供平台。
6.药物筛选和开发:在药物筛选中,稳转细胞系可以作为模型系统,用于高通量筛选和评估化合物的药效和安全性。
7.生产生物制品:在生物技术产业中,稳转细胞系可用于生产重组蛋白、抗体和其他生物制品。

 
四、稳转细胞系的应用
案例一
2021年12月,重庆医科大学附属儿童医院吴盛德课题组在Journal of Hazardous Materials发表了“Di-(2-ethylhexyl) phthalate exposure leads to ferroptosis via the HIF-1α/HO-1 signaling pathway in mouse testes”一文[3]。文章研究了环境内分泌干扰物邻苯二甲酸二(2-乙基己基)酯(DEHP)对小鼠睾丸的损伤作用,特别是其诱导的铁死亡现象。研究发现,围产期DEHP暴露导致小鼠血清中DEHP及其主要代谢产物MEHP浓度升高,利用RNA测序等技术揭示了铁死亡和HIF-1信号通路在DEHP诱导的睾丸损伤中的潜在作用。文章中通过CRISPR/Cas9技术构建了敲除Hif-1α基因的TM3 Leydig和TM4 Sertoli细胞系,证实了HIF-1α在DEHP诱导的铁死亡中发挥关键作用,其敲除可逆转由MEHP诱导的铁死亡。论文研究结果为理解DEHP诱导的睾丸损伤机制提供了新的见解,并指出了HIF-1α/HO-1信号通路在其中的重要性。
图4 HIF-1α基因敲除挽救了MEHP诱导的铁死亡

 
案例二
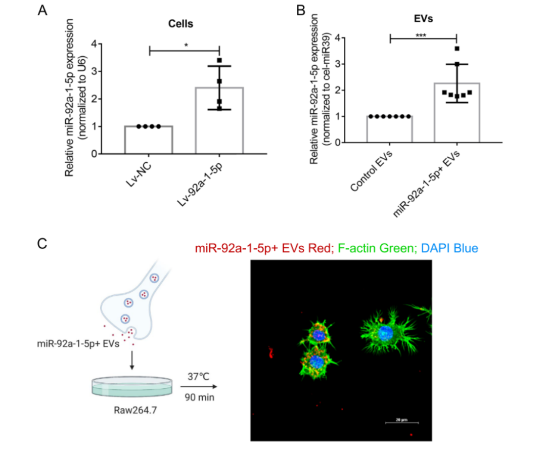
2023年5月,南方医科大学郑磊教授、第四军医大学郝晓柯教授团队在Journal of Experiment and Clinical Cancer Research发表“miR-92a-1-5p enriched prostate cancer extracellular vesicles regulate osteoclast function via MAPK1 and FoxO1”一文[4]。该论文在前期研究基础上,探究前列腺癌细胞来源的细胞外囊泡(EVs)特别是富集miR-92a-1-5p的EVs在调控破骨细胞功能方面的作用及其分子机制。文章通过构建miR-92a-1-5p过表达的前列腺癌细胞系(MDA PCa 2b),并发现这些工程化的EVs能够通过降低MAPK1和FoxO1的表达来促进破骨细胞的分化,与体内外骨吸收功能的增强有关。同时,体内实验也证实了miR-92a-1-5p富集的EVs能够促进骨质疏松。这些发现表明,miR-92a-1-5p富集的EVs可能通过MAPK1和FoxO1调控破骨细胞功能,为治疗骨疾病提供了新的视角和潜在的治疗策略。
图五 成功构建miR-92a-1-5p过表达稳转MDA PCa 2b细胞系


 

布林凯斯可以为客户提供全套的稳转细胞系构建(转座子、慢病毒),如果各位老师对构建稳转细胞系有相关需求的话,可以联系小布了解详情或下单定制~
 
 


参考文献:
[1]Mitra R, Fain-Thornton J, Craig NL. piggyBac can bypass DNA synthesis during cut and paste transposition. EMBO J. 2008 Apr 9;27(7):1097-109. 
[2]Hsu PD, Lander ES, Zhang F. Development and applications of CRISPR-Cas9 for genome engineering. Cell. 2014 Jun 5;157(6):1262-1278.
[3]Wu Y, Wang J, Zhao T, Chen J, Kang L, Wei Y, Han L, Shen L, Long C, Wu S, Wei G. Di-(2-ethylhexyl) phthalate exposure leads to ferroptosis via the HIF-1α/HO-1 signaling pathway in mouse testes. J Hazard Mater. 2022 Mar 15;426:127807.
[4]Yu L, Sui B, Zhang X, Liu J, Hao X, Zheng L. miR-92a-1-5p enriched prostate cancer extracellular vesicles regulate osteoclast function via MAPK1 and FoxO1. J Exp Clin Cancer Res. 2023 May 2;42(1):109.
 
  • 上一篇: 小布tips | 最全rAAV跨血脑屏障血清型合集
  • 下一篇: 小布解读 | Nat Methods丨新型抑制性双稳态光遗传工具PdCO
map
{dede:global.cfg_webname/}
丁香通 知乎 微博 小红书

病毒产品库

CRISPR
RNAi
嗜神经病毒
光遗传学-激活
荧光探针

新闻资讯

企业新闻
新品发布
产品促销
媒体活动
投资者新闻

客户支持

文献解读
客户文章
资料下载
视频专区
常见问题
微信

微信公众号

电话: 18971216876
邮箱: support@braincase.cn

地址:-

地址:-

  • Copyright © 布林凯斯生物技术有限公司 | 鄂ICP备090793554号
  • 互联网药品信息服务资格证书| (鄂)-非经营性-2021-0079