01 Cre依赖顺向跨多--H129ΔTK-TT
在神经环路示踪研究中发现,H129具有顺向跨突触传播特性,和神经冲动传递的方向一致,适合于神经输出环路的示踪研究。HSV-H129株作为神经示踪工具已近三十年,在啮齿类动物、非人灵长类动物神经示踪中证实了H129的顺行跨突触标记特性。Lo等利用同源重组的方法敲除 HSV 复制必需基因(TK),构建了Cre重组酶控制荧光蛋白表达及 HSV 跨突触的重组病毒 H129ΔTK-TT,在Cre转基因小鼠中实现细胞类型特异性的顺行跨多突触全脑追踪。

H129DTK-TT示踪小脑浦肯野细胞环路
(原文:A Cre-Dependent, Anterograde Transsynaptic Viral Tracer for Mapping Output Pathways of Genetically Marked Neurons)
产品信息

02 高亮顺向跨多--HBEGFP
中科院深圳先进技术研究院徐富强团队苏鹏博士2020年发表的文章中应用特洛伊木马样策略,整合HSV和AAV复制系统,增强了HSV外源基因表达水平,可以更方便和灵活地应用于神经元顺行示踪。通过在H129株基因组引入AAV复制系统(ITRs和Rep)构建嵌合病毒,以增强外源基因(EGFP)的表达,标记为H8。与常规HSV(H1)的区别,体内外结果均显示,H8荧光基因组拷贝数和蛋白表达水平更高,病毒在脑内注射后可有效且高荧光强度地标记神经元。

HBEGFP示踪VTA下游多级脑区
(原文:High-brightness anterograde transneuronal HSV1 H129 tracer modified using a Trojan horse-like strategy)
产品信息

逆向跨多突触示踪
PRV Bartha 株能严格逆行跨突触在神经元之间传播。PRV Bartha 最初被用于通过注射外周组织研究传出神经通路,以及通过抗体免疫组化研究外周神经通路。Jia等优化了报告基因的表达水平,构建了两个新的逆行跨多突触示踪病毒 PRV531 和 PRV724。然而,受红色荧光蛋白的限制,当前的PRV724虽然能有效进行环路示踪,但其红色荧光表达量较低,常常需要进行免疫组化放大信号,为实验带来了不便,增加了实验周期。为了弥补这类工具的不足,布林凯斯联合中科院深圳先进院徐富强团队林坤章博士对一系列工具病毒进行改造和筛选,开发了一种新的增亮版PRV--PRV803。PRV803通过插入多个新型红色荧光蛋白拷贝,显著提供红色荧光表达量,成像效果更佳。
01 心脏-中枢示踪

(原文:Sympathetic Nervous System Mediates Cardiac Remodeling After Myocardial Infarction in a Circadian Disruption Model)
02 肌肉-中枢示踪

(原文:Brain control of humoral immune responses amenable to behavioural modulation)
产品信息

RV三级示踪
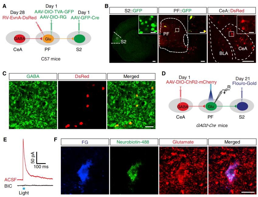
中国科学技术大学附属第一医院麻醉科的张智教授带领团队,研究发现从杏仁核中央核(GABACeA)中的GABAergic神经元投射到束旁核(GluPF)中的谷氨酸能神经元。这些GluPF神经元直接传递到第二躯体感觉皮层(S2)的神经元。在表现出疼痛抑郁共病症状的小鼠中发现了对GABACeA/GluPF/S2通路的抑制增强,文章将AAV2-retro-Cre逆向示踪与RV逆向跨单突触系统结合,验证了CeA/PF/S2三个脑区之间的三级环路连接,相关研究成果发表在《Cell Reports》杂志上。

GABACeA→GluPF→S2三级环路示踪
(原文:A Central Amygdala Input to the Parafascicular Nucleus Controls Comorbid Pain in Depression)
布林凯斯神经环路实验服务
以下是布林凯斯可以提供的神经环路示踪实验服务,该服务包括但不限于以下展示:

客户需确认信息
注射位点或目的脑区坐标、成像的脑区位点等。其中A→B→C三级投射需确认B和C存在投射关系。
服务流程
实验方案→评估→方案调整→实验实施→数据解读把关→结果反馈/分析