基因编码钙指示剂(Genetically encoded calcium indicators, GECIs)已成为活体监测神经元活动的关键工具。绿色荧光蛋白(GFP)家族的GECIs(如GCaMP系列)在多种模式生物中已经经过广泛优化,实现了对神经元活动的高效监测。然而,红色荧光钙指示剂的研发进度相对落后,现有变体数量少、性能较弱。
2025年2月2日,西湖大学 Kiryl Piatkevich 教授团队在 bioRxiv 上发表了题为“A Sensitive Soma-localized Red Fluorescent Calcium Indicator for Multi-Modality Imaging of Neuronal Populations In Vivo”的研究,基于拓扑反转(topological inversion)和细胞体靶向(soma-targeting)策略对红色荧光蛋白进行了重新设计,构建了一种新的红色基因编码钙指示剂 FRCaMP,并在此基础上开发出性能更优的 FRCaMPi 以及胞体定位版 SomaFRCaMPi。与目前常用的 jRGECO1a 相比,SomaFRCaMPi 拥有更广的动态范围、更高的峰值ΔF/F0和更佳的信噪比(SNR)。特别值得关注的是,SomaFRCaMPi 的整体表现已可与性能最优的绿色胞体定位GECI相媲美,并在提升神经元活动成像的准确性方面展现了潜在优势。
首先,通过对初代 FRCaMP 的拓扑结构进行“反转”处理,开发出了一种新的红色基因编码钙指示剂 FRCaMPi。通过把mApple从与初代的 FRCaMP 相比,FRCaMPi 的钙结合亲和力提高了约三倍,在神经元中初检测的峰值荧光是前体 FRCaMP 的 2.36 倍。在海拉细胞与培养的海马神经元实验中,FRCaMPi 相较于 jRGECO1a 拥有更高的灵敏度和更宽的动态范围(图1,图2)。同时,FRCaMPi 在体内光纤成像验证中展现了长达3个月的可靠稳定性与适用性。

图1 HeLa细胞中FRCaMPi的特性分析

图2 FRCaMPi的设计及其在原代小鼠海马神经元中的特性表征
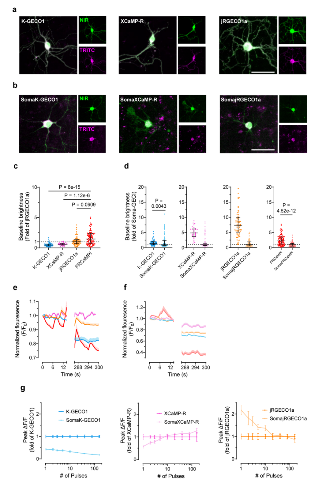
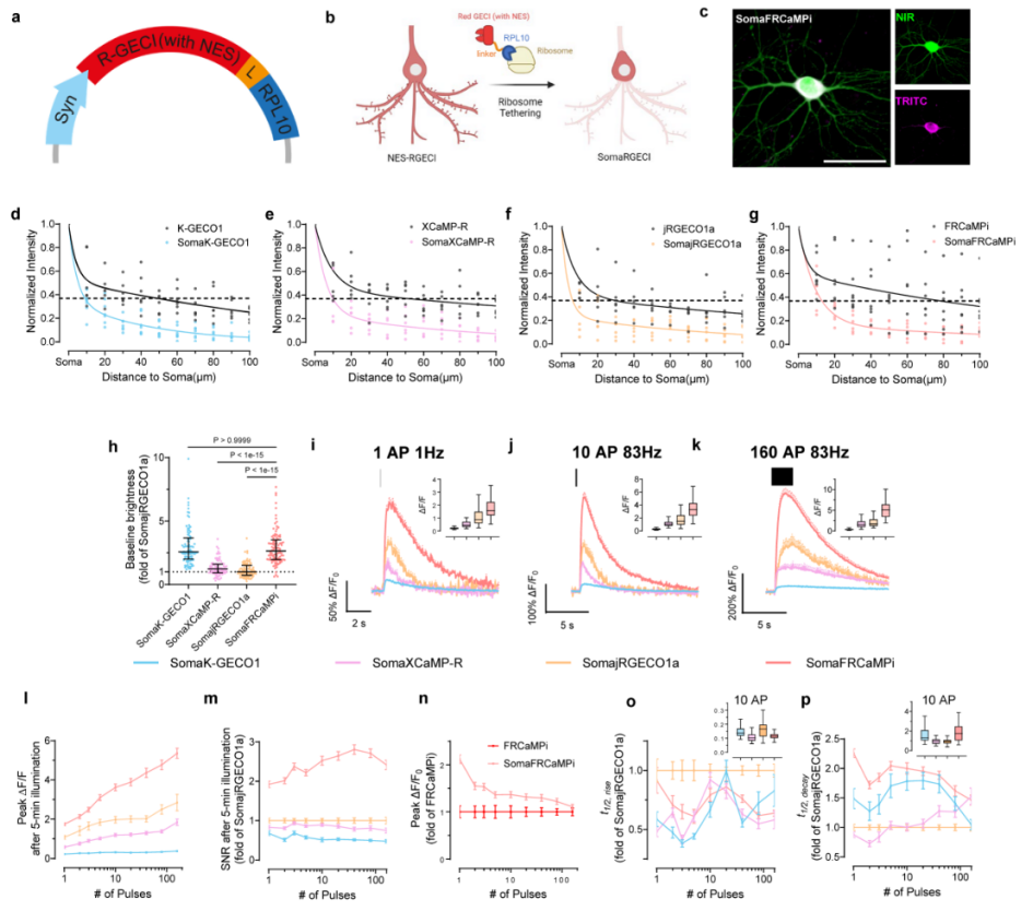
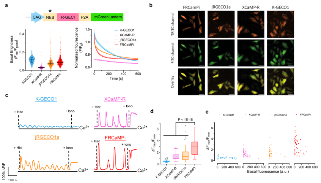
为实现胞体定位并探索目前红色探针经胞体定位后的特性,作者在探针C端添加了由RPL10介导的核糖体定位肽,从而构建了红色靶向细胞体钙指示剂 SomaFRCaMPi。与其他胞体定位版的红色探针相比,SomaFRCaMPi 的灵敏度与动态范围均显著提升,且信噪比在动态范围内至少是其他红色探针的两倍以上。培养神经元实验还显示出 SomaFRCaMPi 具备较高的基线亮度、更低的毒性以及相较于非胞体版本更灵敏的表现。这些结果表明其成为体内神经元钙成像的有力工具,优于其他红色钙指示剂(图3,图4)

图3 SomaFRCaMPi改造及在原代小鼠海马神经元中电场刺激特性表征

图4红色GECIs在原代海马神经元中基线亮度和光漂特征
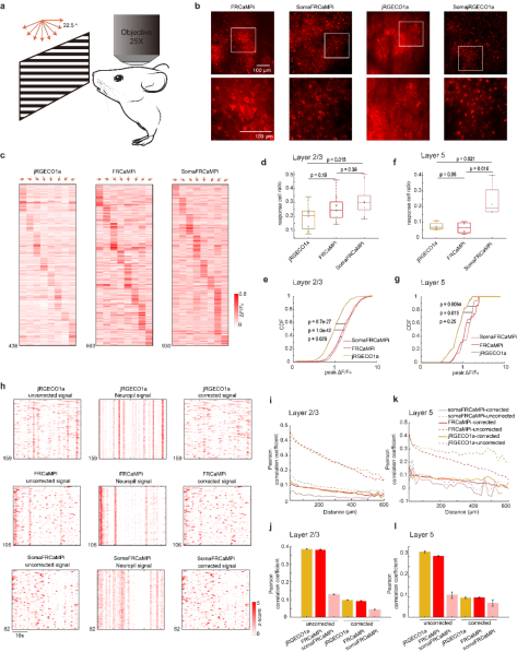
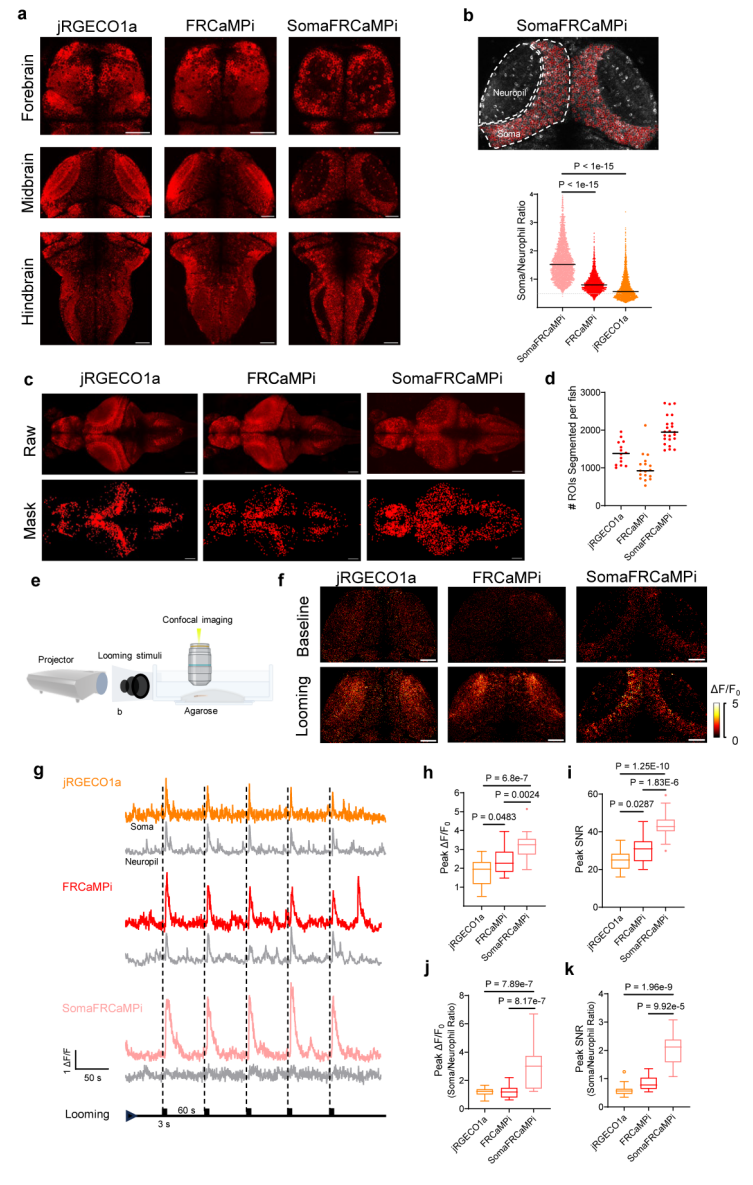
在体实验中,作者先通过转基因斑马鱼模型(全神经元表达)测试了 SomaFRCaMPi 的性能,并与非靶向的 jRGECO1a 和 FRCaMPi 进行了比较。结果表明,SomaFRCaMPi 的荧光信号局限于胞体区域,并在细胞分割方面表现出显著数量优势,用Cellpose自动分割后,SomaFRCaMPi可识别神经元数量较FRCaMPi提升2倍。在细胞体定位和信号响应方面,SomaFRCaMPi细胞体与神经纤维的荧光比是非靶向指示剂的两倍以上,且在逼近视觉刺激下,其峰值 ΔF/F0 和信噪比(SNR)显著优于其他指示剂,且神经纤维信号响应降低了3倍。这些结果展现了SomaFRCaMPi在斑马鱼钙成像中对神经元群体中胞体信号提取的显著应用优势。(图5)

图5 jRGECO1a、FRCaMPi和SomaFRCaMPi在斑马鱼神经元中的表达和表征
后续,作者利用双光子显微镜对小鼠初级视觉皮层(V1)神经元群体进行了钙成像。SomaFRCaMPi 在细胞体定位上表现出色,能够显著减少神经纤维的荧光干扰,而SomajRGECO1a则体现出明显毒性。视觉光栏刺激下,SomaFRCaMPi载L2/3层中检测到的平均神经元数量(58.1 neurons/FOV)较jRGECO1a(21.9 neurons/FOV)提升2.6倍。与 jRGECO1a 相比,SomaFRCaMPi 的峰值 ΔF/F0 幅度高出至少 77%,总体响应细胞数增加了50%。信号相关性(Pearson系数)在未校正神经纤维信号时降低2-7倍(不同距离范围上)。此外,SomaFRCaMPi 在长期表达(4个月)后仍能保持较高的灵敏度和稳定的信噪比。同时在深层皮层(L5),SomaFRCaMPi也体现了类似的高峰值和低信号相关性。由此可见,SomaFRCaMPi 能够在深部脑区实现高灵敏度、高信号提取和低神经纤维干扰的稳定神经元活动检测,是双光子在体成像的高性能红色GECI。(图6)

图6 小鼠V1皮层的体内神经群体成像
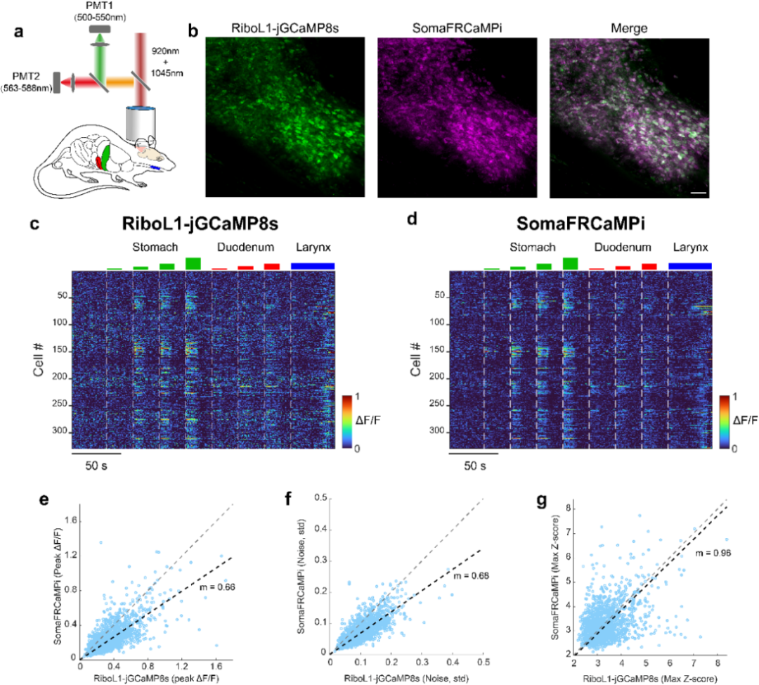
为了进一步评估 SomaFRCaMPi 是否能够与高性能绿色探针相匹敌,作者将 SomaFRCaMPi 与绿色胞体定位的 RiboL1-GCaMP8s(已知灵敏度最高的绿色GECI之一)共同表达于小鼠脑干孤束核(NTS)。在消化道扩张刺激下进行双色双光子成像结果表明,SomaFRCaMPi 在该高密度神经元区域依旧保持了清晰的群体荧光信号,且噪声水平更低,Z-score 信噪值与RiboL1-GCaMP8s近乎一致。这意味着 SomaFRCaMPi 的灵敏度已经可以比肩最好的绿色胞体定位GECI,并充分体现了利用红色波段的成像优势。(图7)

图7 胃扩张期间NTS调谐的双色体内钙成像
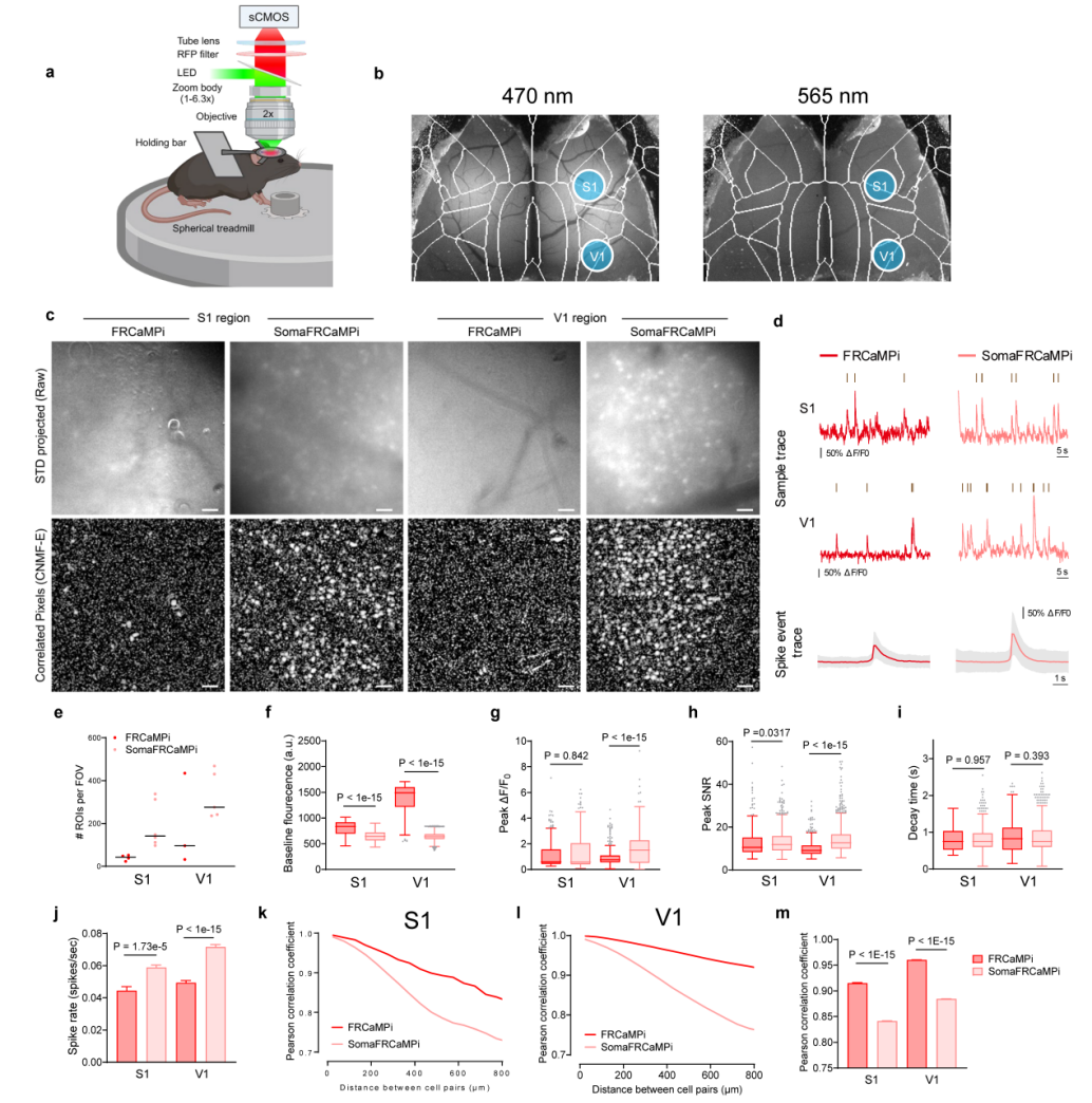
最后,作者在清醒小鼠的初级体感皮层(S1)和视觉皮层(V1)中利用单光子宽场显微镜测试了 SomaFRCaMPi 的性能,并发现其相较于 FRCaMPi 在多个方面表现出显著优势:皮层神经元被高密标记时(80-90%),SomaFRCaMPi 能够检测到均值3.3倍于FRCaMPi的神经元ROI,同时SomaFRCaMPi观测到的钙事件数量较FRCaMPi增加50%,并且在峰值信噪比(SNR)上分别高出 10% 和 40%。更重要的是,在更高的神经元密度和平均更多钙事件的前提下,SomaFRCaMPi 仍能有效降低神经元间活动的相关性,尤其是在长距离(800 µm)范围内,相关性比 FRCaMPi 低20%-30%。这些结果表明 SomaFRCaMPi 在单光子宽场成像中的高效应用,降低了噪声,提升了检测数量以及信号的灵敏度和准确性。(图8)

图8 宽场成像记录S1和V1中FRCaMPi和SomaFRCaMPi的动态变化
 
研究人员通过拓扑结构反转和细胞体靶向策略重新设计了基于 mApple 的红色钙指示剂 FRCaMP,增加了与钙的亲和力并开发出 SomaFRCaMPi,其在小鼠和斑马鱼的神经元群体活动记录中表现出更高的灵敏度、信噪比和更低的信号相关性,性能与绿色胞体的GECIs 相当。SomaFRCaMPi 的开发提供了一种无需繁琐突变筛选即可增强灵敏度的新方法,同时强调了拓扑结构(将传统环状置换cp结构转化为ncp结构)在传感器优化与融合特定靶向上设计的潜力,为未来基于单荧光蛋白的 GECIs 提供了新的设计思路。
说明:目前文章已被PLOS Biology期刊接收。